Suppr超能文献

肥胖通过 IL-1β 诱导的 p38/MAPK 信号通路调节造血干细胞命运决定。

Obesity modulates hematopoietic stem cell fate decision via IL-1β induced p38/MAPK signaling pathway.

机构信息

School of Life Sciences, Northwestern Polytechnical University, Xi'an, Shaanxi, China.

Engineering Research Center of Chinese Ministry of Education for Biological Diagnosis, Treatment and Protection Technology and Equipment, Xi'an, Shaanxi, China.

出版信息

Stem Cell Res Ther. 2024 Sep 29;15(1):336. doi: 10.1186/s13287-024-03915-w.

Abstract

BACKGROUND

Obesity is accompanied by inflammation, which significantly affects the homeostasis of the immune microenvironment. Hematopoietic stem cells (HSCs), residing primarily in the bone marrow, play a vital role in maintaining and producing diverse mature blood cell lineages for the adult hematopoietic and immune systems. However, how HSCs development is affected by obese-promoting inflammation, and the mechanism by which HSC hematopoietic potency is affected by inflammatory signals originating from the obese-promoting changes on bone marrow niche remain unclear. This study elucidates the relationship between obesity-promoting inflammation and HSC fate determination.

METHODS

The obesity mice model was established by feeding C57BL/6J mice a high-fat diet (HFD) containing 60% kcal fat. After 6 weeks, HSCs were analyzed using flow cytometry and identified key inflammation cytokine. Transcriptome sequencing techniques were used to discern the distinct pathways in HSCs. Ultimately, confirming the biological mechanism of obesity-induced HSC fate changes via Anakinra blocking specific inflammatory signals.

RESULTS

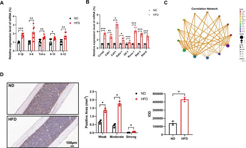
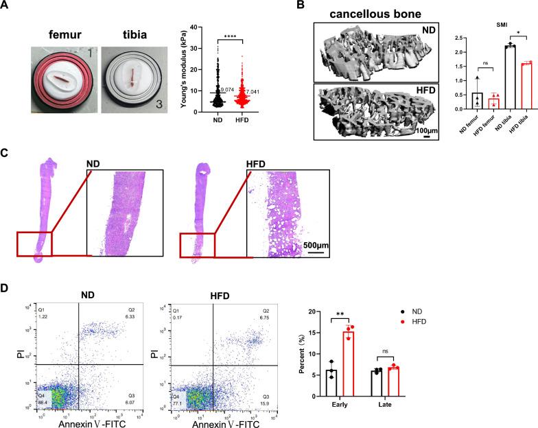
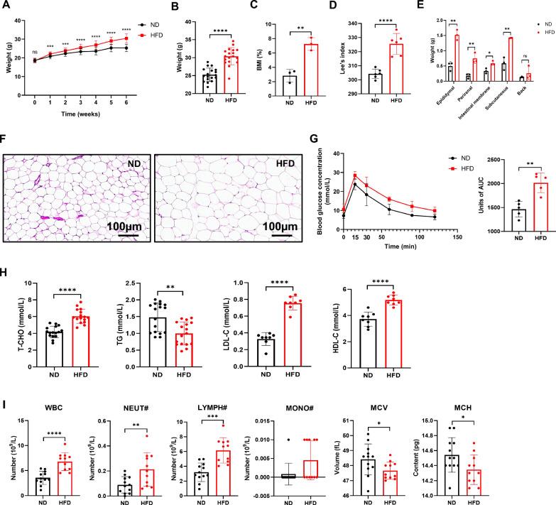
Obesity caused by HFD changed the physical and biochemical properties of the bone marrow niche. In the HFD mice, the population of long-term HSCs in the bone marrow was decreased and facilitated HSCs differentiation towards the myeloid lineage. In addition, HFD increased expression of the inflammatory factor IL-1β in the bone marrow, and a significantly increased expression of IL-1r1 and active p38/MAPK signaling pathway were detected in the HSCs. Inhibition of IL-1β further normalized the expression of genes in p38/MAPK pathway and reversed HSC fate.

CONCLUSIONS

These findings have been demonstrated that the p38/MAPK signaling pathway in HSCs is activated by elevated levels of IL-1β within the HSC niche in obese models, thereby regulating HSC differentiation. It suggested a direct link between obesity-promoting inflammation and myeloid differentiation bias of HSCs in the HFD mice.

摘要

背景

肥胖伴随着炎症,这显著影响了免疫微环境的稳态。造血干细胞(HSCs)主要存在于骨髓中,对于维持和产生多样化的成熟血细胞谱系对于成人造血和免疫系统至关重要。然而,肥胖促进的炎症如何影响 HSCs 的发育,以及源自肥胖促进的骨髓龛改变的炎症信号如何影响 HSC 的造血潜能,这些机制仍不清楚。本研究阐明了肥胖促进的炎症与 HSC 命运决定之间的关系。

方法

通过给 C57BL/6J 小鼠喂食含有 60%卡路里脂肪的高脂肪饮食(HFD)来建立肥胖小鼠模型。6 周后,使用流式细胞术分析 HSCs,并鉴定关键炎症细胞因子。使用转录组测序技术来辨别 HSCs 中的不同途径。最终,通过阻断特定炎症信号的 Anakinra 来确认肥胖诱导的 HSC 命运变化的生物学机制。

结果

HFD 引起的肥胖改变了骨髓龛的物理和生化特性。在 HFD 小鼠中,骨髓中长期 HSCs 的群体减少,并促进 HSCs 向髓系分化。此外,HFD 增加了骨髓中炎症因子 IL-1β 的表达,并且在 HSCs 中检测到 IL-1r1 和活性 p38/MAPK 信号通路的表达显著增加。IL-1β 的抑制进一步使 p38/MAPK 通路中的基因表达正常化,并逆转了 HSC 命运。

结论

这些发现表明,在肥胖模型中,HSC 龛内 IL-1β 的水平升高激活了 HSCs 中的 p38/MAPK 信号通路,从而调节 HSC 分化。这表明肥胖促进的炎症与 HFD 小鼠中 HSCs 的髓系分化偏向之间存在直接联系。

https://cdn.ncbi.nlm.nih.gov/pmc/blobs/abba/11441115/08646245a936/13287_2024_3915_Fig1_HTML.jpg

文献AI研究员

20分钟写一篇综述,助力文献阅读效率提升50倍。

立即体验

用中文搜PubMed

大模型驱动的PubMed中文搜索引擎

马上搜索

文档翻译

学术文献翻译模型,支持多种主流文档格式。

立即体验