Suppr超能文献

FASN 通过 NF-κB/STAT3/GPX4 轴抑制铁死亡来促进弥漫性大 B 细胞淋巴瘤对 ADM 的耐药性。

FASN contributes to ADM resistance of diffuse large B-cell lymphoma by inhibiting ferroptosis via nf-κB/STAT3/GPX4 axis.

机构信息

Departments of Lymphatic and Hematological Oncology, Jiangxi Cancer Hospital (The Second Affiliated Hospital of Nanchang Medical College), Nanchang, Jiangxi, P. R. China.

JXHC Key Laboratory of Tumor Microenvironment and Immunoregulation (Jiangxi Cancer Hospital), Nanchang, Jiangxi, P. R. China.

出版信息

Cancer Biol Ther. 2024 Dec 31;25(1):2403197. doi: 10.1080/15384047.2024.2403197. Epub 2024 Sep 30.

Abstract

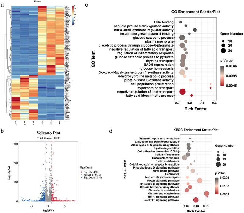
Drug resistance is a critical impediment to efficient therapy of diffuse large B-cell lymphoma (DLBCL) patients. Recent studies have highlighted the association between ferroptosis and drug resistance that has been reported. Fatty acid synthase (FASN) is always related to a poor prognosis. In this study, we investigate the impact of FASN on drug resistance in DLBCL and explore its potential modulation of ferroptosis mechanisms. The clinical correlation of FASN mRNA expression was first analyzed to confirm the role of FASN on drug resistance in DLBCL based on the TCGA database. Next, the impact of FASN on ferroptosis was investigated in vitro and in vivo. Furthermore, a combination of RNA-seq, western blot, luciferase reporter, and ChIP experiments was employed to elucidate the underlying mechanism. The prognosis for patients with DLBCL was worse when FASN was highly expressed, particularly in those undergoing chemotherapy for Adriamycin (ADM). FASN promoted tumor growth and resistance of DLBCL to ADM, both in vitro and in vivo. It is noteworthy that this effect was achieved by inhibiting ferroptosis, since Fer-1 (a ferroptosis inhibitor) treatment significantly recovered the effects of silencing FASN on inhibiting ferroptosis, while Erastin (a ferroptosis inducer) treatment attenuated the impact of overexpressing FASN. Mechanistically, FASN activated NF-κB/STAT3 signaling pathway through phosphorylating the upstream IKKα and IκBα, and the activated STAT3 promoted GPX4 expression by directly binding to GPX4 promoter. FASN inhibits ferroptosis in DLBCL via NF-κB/STAT3/GPX4 signaling pathway, indicating its critical role in mediating ADM resistance of DLBCL.

摘要

耐药性是弥漫性大 B 细胞淋巴瘤 (DLBCL) 患者有效治疗的关键障碍。最近的研究强调了铁死亡与耐药性之间的关联。脂肪酸合酶 (FASN) 通常与预后不良有关。在这项研究中,我们研究了 FASN 对 DLBCL 耐药性的影响,并探讨了其对铁死亡机制的潜在调节作用。首先分析了 FASN mRNA 表达的临床相关性,以基于 TCGA 数据库证实 FASN 在 DLBCL 耐药性中的作用。接下来,在体外和体内研究了 FASN 对铁死亡的影响。此外,还采用 RNA-seq、western blot、荧光素酶报告和 ChIP 实验相结合的方法,阐明了潜在的机制。当 FASN 高表达时,DLBCL 患者的预后更差,特别是在接受阿霉素 (ADM) 化疗的患者中。FASN 促进了 DLBCL 的肿瘤生长和对 ADM 的耐药性,无论是在体外还是体内。值得注意的是,这种作用是通过抑制铁死亡来实现的,因为 Fer-1(一种铁死亡抑制剂)处理显著恢复了沉默 FASN 对抑制铁死亡的作用,而 Erastin(一种铁死亡诱导剂)处理减弱了过表达 FASN 的影响。在机制上,FASN 通过磷酸化上游 IKKα 和 IκBα 激活 NF-κB/STAT3 信号通路,而激活的 STAT3 通过直接结合 GPX4 启动子促进 GPX4 的表达。FASN 通过 NF-κB/STAT3/GPX4 信号通路抑制 DLBCL 中的铁死亡,表明其在介导 DLBCL 对 ADM 的耐药性方面起着关键作用。

https://cdn.ncbi.nlm.nih.gov/pmc/blobs/dc11/11445901/0b2b4c83fb2c/KCBT_A_2403197_F0001_OC.jpg

文献AI研究员

20分钟写一篇综述,助力文献阅读效率提升50倍。

立即体验

用中文搜PubMed

大模型驱动的PubMed中文搜索引擎

马上搜索

文档翻译

学术文献翻译模型,支持多种主流文档格式。

立即体验