Suppr超能文献

迁移自噬溶酶体处置减轻溶酶体损伤。

Migratory autolysosome disposal mitigates lysosome damage.

机构信息

State Key Laboratory of Membrane Biology, Tsinghua University-Peking University Joint Centre for Life Sciences, Beijing Frontier Research Center for Biological Structure, School of Life Sciences, Tsinghua University, Beijing, China.

Cryo-EM Facility of Tsinghua University, Branch of National Protein Science Facility, Tsinghua University , Beijing, China.

出版信息

J Cell Biol. 2024 Dec 2;223(12). doi: 10.1083/jcb.202403195. Epub 2024 Sep 30.

Abstract

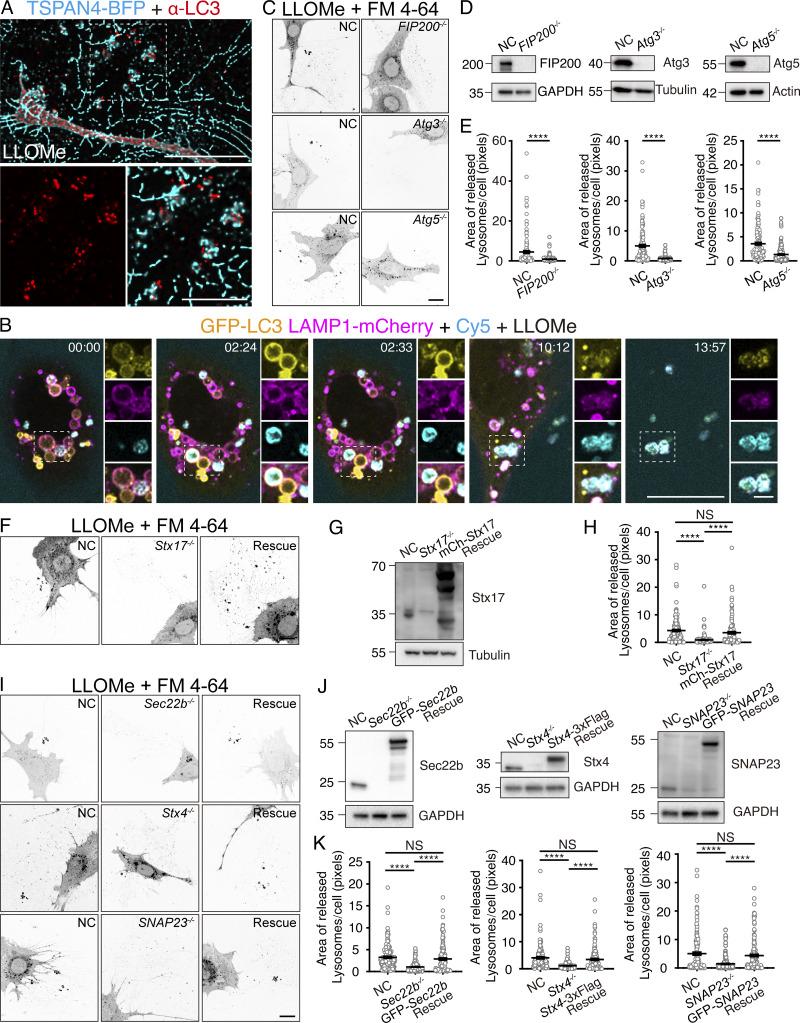
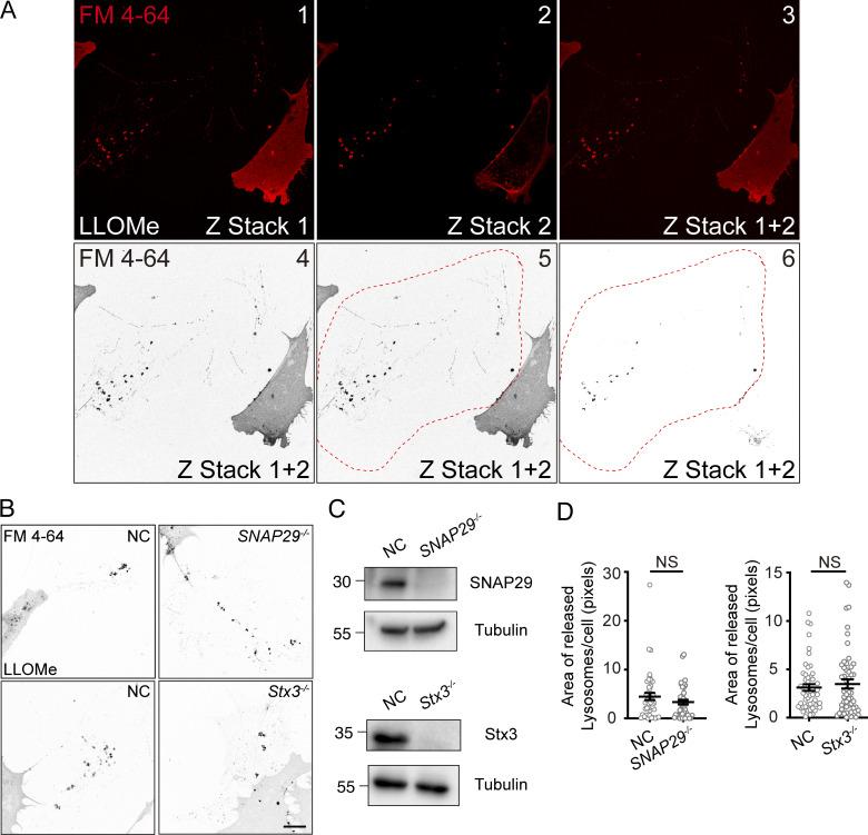
Lysosomes, essential for intracellular degradation and recycling, employ damage-control strategies such as lysophagy and membrane repair mechanisms to maintain functionality and cellular homeostasis. Our study unveils migratory autolysosome disposal (MAD), a response to lysosomal damage where cells expel LAMP1-LC3 positive structures via autolysosome exocytosis, requiring autophagy machinery, SNARE proteins, and cell migration. This mechanism, crucial for mitigating lysosomal damage, underscores the role of cell migration in lysosome damage control and facilitates the release of small extracellular vesicles, highlighting the intricate relationship between cell migration, organelle quality control, and extracellular vesicle release.

摘要

溶酶体对于细胞内降解和再循环至关重要,它们采用溶酶体吞噬和膜修复机制等损伤控制策略来维持其功能和细胞内稳态。我们的研究揭示了迁移性自噬溶酶体处置(MAD),这是一种应对溶酶体损伤的反应,细胞通过自噬溶酶体胞吐作用排出 LAMP1-LC3 阳性结构,这需要自噬机制、SNARE 蛋白和细胞迁移。这种机制对于减轻溶酶体损伤至关重要,突显了细胞迁移在溶酶体损伤控制中的作用,并促进了小细胞外囊泡的释放,强调了细胞迁移、细胞器质量控制和细胞外囊泡释放之间的复杂关系。

https://cdn.ncbi.nlm.nih.gov/pmc/blobs/41f5/11457477/9cb6aab8a091/jcb_202403195_fig1.jpg

文献AI研究员

20分钟写一篇综述,助力文献阅读效率提升50倍。

立即体验

用中文搜PubMed

大模型驱动的PubMed中文搜索引擎

马上搜索

文档翻译

学术文献翻译模型,支持多种主流文档格式。

立即体验