Suppr超能文献

胰岛素启发的海马神经元靶向技术用于蛋白药物递送。

Insulin-inspired hippocampal neuron-targeting technology for protein drug delivery.

机构信息

Laboratory of Drug Delivery Systems, Faculty of Pharmaceutical Sciences, Kobe Gakuin University, Chuo-ku, Kobe, Hyogo 650-8586, Japan.

出版信息

Proc Natl Acad Sci U S A. 2024 Oct 8;121(41):e2407936121. doi: 10.1073/pnas.2407936121. Epub 2024 Sep 30.

Abstract

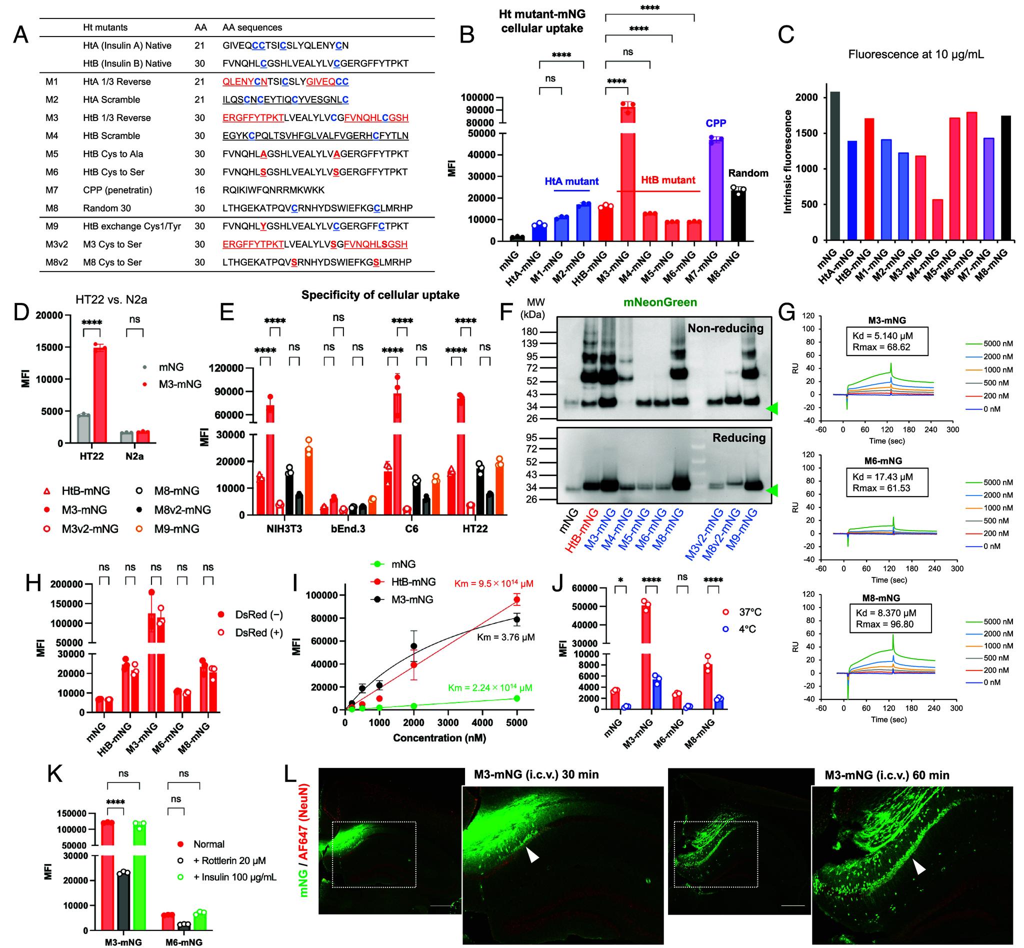
Hippocampal neurons can be the first to be impaired with neurodegenerative disorders, including Alzheimer's disease (AD). Most drug candidates for causal therapy of AD cannot either enter the brain or accumulate around hippocampal neurons. Here, we genetically engineered insulin-fusion proteins, called hippocampal neuron-targeting (Ht) proteins, for targeting protein drugs to hippocampal neurons because insulin tends to accumulate in the neuronal cell layers of the hippocampus. In vitro examinations clarified that insulin and Ht proteins were internalized into the cultured hippocampal neurons through insulin receptor-mediated macropinocytosis. Cysteines were key determinants of the delivery of Ht proteins to hippocampal neurons, and insulin B chain mutant was most potent in delivering cargo proteins. In vivo accumulation of Ht proteins to hippocampal neuronal layers occurred after intracerebroventricular administration. Thus, hippocampal neuron-targeting technology can provide great help for developing protein drugs against neurodegenerative disorders.

摘要

海马神经元可能是神经退行性疾病(包括阿尔茨海默病)最早受损的神经元。大多数针对 AD 的因果治疗候选药物既不能进入大脑,也不能在海马神经元周围积聚。在这里,我们通过基因工程将胰岛素融合蛋白(称为海马神经元靶向(Ht)蛋白)设计为将蛋白药物靶向海马神经元,因为胰岛素容易在海马神经元的细胞层中积累。体外研究表明,胰岛素和 Ht 蛋白通过胰岛素受体介导的巨胞饮作用被内化到培养的海马神经元中。半胱氨酸是 Ht 蛋白递送到海马神经元的关键决定因素,胰岛素 B 链突变体在递送货物蛋白方面最有效。在脑室内给药后,Ht 蛋白会在体内积聚到海马神经元层。因此,海马神经元靶向技术可以为开发针对神经退行性疾病的蛋白药物提供很大的帮助。

https://cdn.ncbi.nlm.nih.gov/pmc/blobs/d628/11474037/14be5230a2d7/pnas.2407936121fig01.jpg

文献AI研究员

20分钟写一篇综述,助力文献阅读效率提升50倍。

立即体验

用中文搜PubMed

大模型驱动的PubMed中文搜索引擎

马上搜索

文档翻译

学术文献翻译模型,支持多种主流文档格式。

立即体验