Suppr超能文献

雄激素对酒精性肝纤维化的影响受Notch依赖的表观遗传开关调控。

Androgen Effects on Alcohol-induced Liver Fibrosis Are Controlled by a Notch-dependent Epigenetic Switch.

作者信息

Nataraj Kruti, Schonfeld Michael, Rodriguez Adriana, Sharma Madhulika, Weinman Steven, Tikhanovich Irina

机构信息

Department of Internal Medicine, Kansas City VA Medical Center, Kansas City, Missouri.

Department of Internal Medicine, Kansas City VA Medical Center, Kansas City, Missouri; Kansas City VA Medical Center, Kansas City, Missouri.

出版信息

Cell Mol Gastroenterol Hepatol. 2025;19(1):101414. doi: 10.1016/j.jcmgh.2024.101414. Epub 2024 Sep 28.

Abstract

BACKGROUND & AIMS: Alcohol-associated liver disease (ALD) is a major cause of alcohol-related mortality. Sex is an important variable; however, the mechanism behind sex differences is not yet established.

METHODS

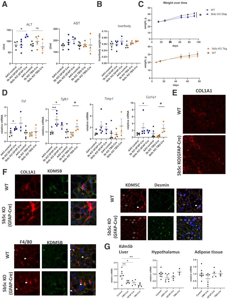
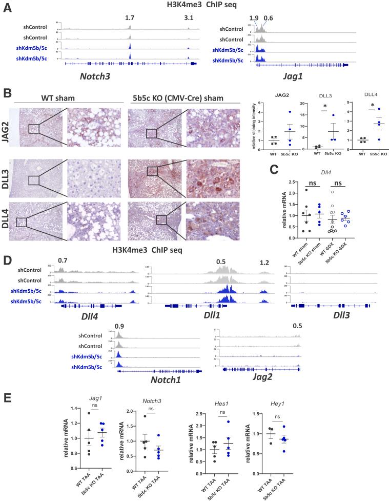
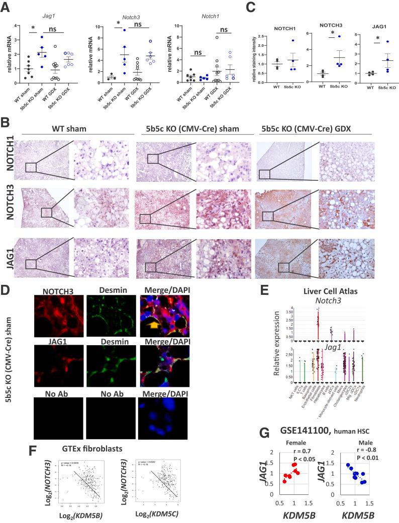
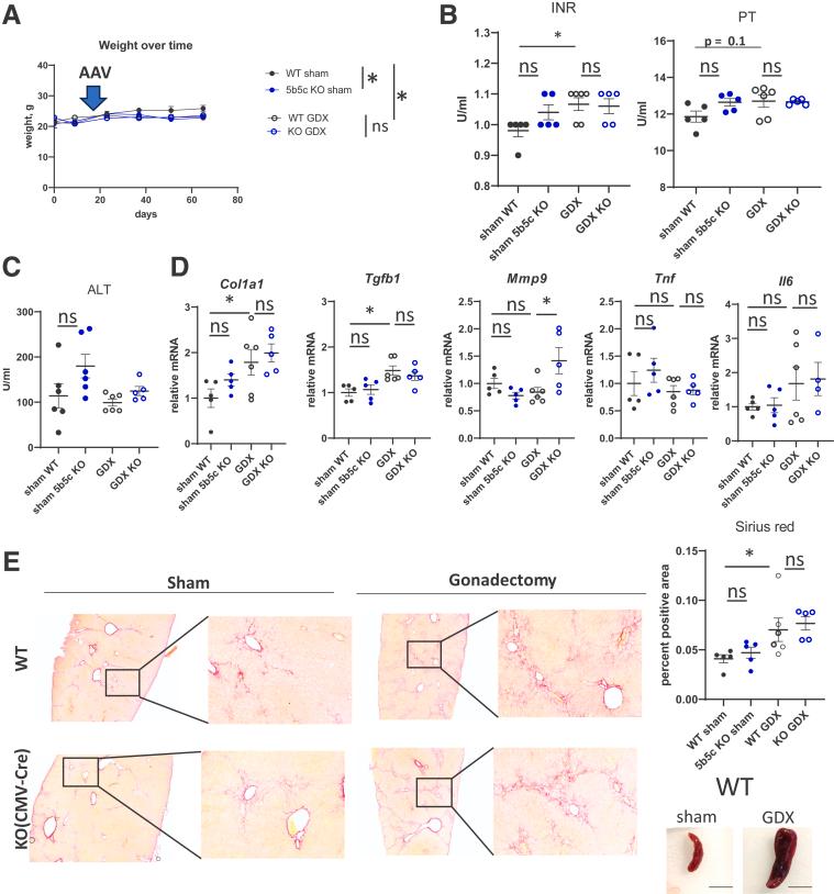
Kdm5b flox/flox Kdm5c flox male mice were subjected to gonadectomy or sham surgery. Mice were fed a Western diet and 20% alcohol in the drinking water for 18 weeks. To induce knockout, mice received 2 × 10 genome copies of AAV8-CMV-Cre or AAV8-control. To test the role of Notch, mice were treated with 10 mg/kg of avagacestat for 4 weeks.

RESULTS

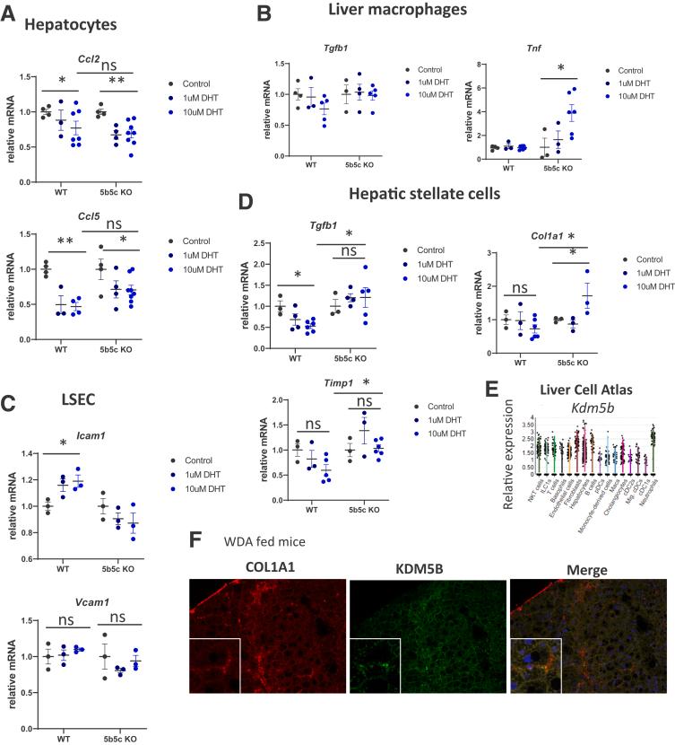
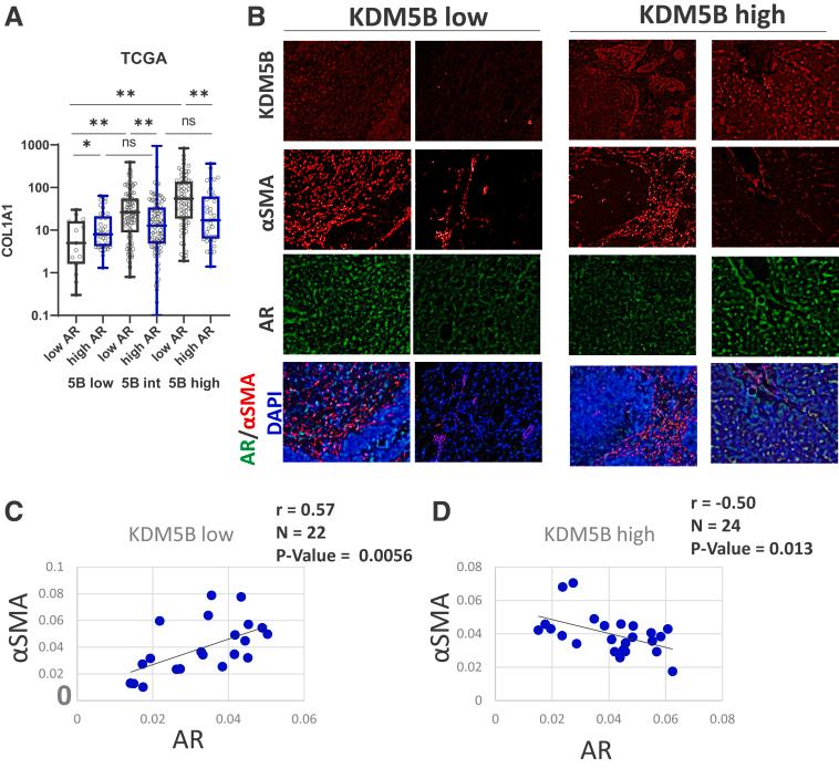
We found that Kdm5b/Kdm5c knockout promoted alcohol-induced liver disease, whereas gonadectomy abolished this effect, suggesting that male sex hormones promote liver disease in the absence of KDM5 demethylases. In contrast, in the thioacetamide-induced fibrosis model, male sex hormones showed a protective effect regardless of genotype. In human liver disease samples, we found that androgen receptor expression positively correlated with fibrosis levels when KDM5B levels were low and negatively when KDM5B was high, suggesting that a KDM5B-dependent epigenetic state defines the androgen receptor role in liver fibrosis. Using isolated cells, we found that this difference was due to the differential effect of testosterone on hepatic stellate cell activation in the absence or presence of KDM5B/KDM5C. Moreover, this effect was mediated by KDM5-dependent suppression of Notch signaling. In KDM5-deficient mice, Notch3 and Jag1 gene expression was induced, facilitating testosterone-mediated induction of Notch signaling and stellate cell activation. Inhibiting Notch with avagacestat greatly reduced liver fibrosis and abolished the effect of Kdm5b/Kdm5c loss.

CONCLUSIONS

Male sex hormone signaling can promote or prevent alcohol-associated liver fibrosis depending on the KDM5-dependent epigenetic state.

摘要

背景与目的

酒精性肝病(ALD)是酒精相关死亡的主要原因。性别是一个重要变量;然而,性别差异背后的机制尚未明确。

方法

对Kdm5b flox/flox Kdm5c flox雄性小鼠进行去势或假手术。给小鼠喂食西方饮食,并在饮用水中添加20%的酒精,持续18周。为诱导基因敲除,小鼠接受2×10个基因组拷贝的AAV8-CMV-Cre或AAV8对照。为测试Notch的作用,小鼠用10mg/kg的阿伐司他治疗4周。

结果

我们发现Kdm5b/Kdm5c基因敲除促进酒精性肝病,而去势消除了这种作用,表明在缺乏KDM5去甲基化酶的情况下,雄性性激素会促进肝病。相比之下,在硫代乙酰胺诱导的肝纤维化模型中,无论基因型如何,雄性性激素都具有保护作用。在人类肝病样本中,我们发现当KDM5B水平较低时,雄激素受体表达与纤维化水平呈正相关,而当KDM5B水平较高时呈负相关,这表明KDM5B依赖的表观遗传状态决定了雄激素受体在肝纤维化中的作用。使用分离的细胞,我们发现这种差异是由于睾酮在有无KDM5B/KDM5C的情况下对肝星状细胞激活的不同作用。此外,这种作用是由KDM5依赖的Notch信号抑制介导的。在KDM5缺陷小鼠中,Notch3和Jag1基因表达被诱导,促进睾酮介导的Notch信号诱导和星状细胞激活。用阿伐司他抑制Notch可大大减轻肝纤维化,并消除Kdm5b/Kdm5c缺失的影响。

结论

雄性性激素信号可根据KDM5依赖的表观遗传状态促进或预防酒精相关肝纤维化。

https://cdn.ncbi.nlm.nih.gov/pmc/blobs/229a/11609386/504cbb45b6d8/ga1.jpg

文献AI研究员

20分钟写一篇综述,助力文献阅读效率提升50倍。

立即体验

用中文搜PubMed

大模型驱动的PubMed中文搜索引擎

马上搜索

文档翻译

学术文献翻译模型,支持多种主流文档格式。

立即体验