Suppr超能文献

《上游社会互动风险量表(U-SIRS-13)的编制与验证:评估老年人社会联系受威胁程度的量表》

Development and validation of the Upstream Social Interaction Risk Scale (U-SIRS-13): a scale to assess threats to social connectedness among older adults.

机构信息

Center for Community Health and Aging, Texas A&M University, College Station, TX, United States.

Department of Health Behavior, School of Public Health, Texas A&M University, College Station, TX, United States.

出版信息

Front Public Health. 2024 Sep 16;12:1454847. doi: 10.3389/fpubh.2024.1454847. eCollection 2024.

Abstract

BACKGROUND

Social interactions are essential to social connectedness among older adults. While many scales have been developed to measure various aspects of social connectedness, most are narrow in scope, which may not be optimally encompassing, practical, or relevant for use with older adults across clinical and community settings. Efforts are needed to create more sensitive scales that can identify "upstream risk," which may facilitate timey referral and/or intervention.

OBJECTIVE

The purposes of this study were to: (1) develop and validate a brief scale to measure threats to social connectedness among older adults in the context of their social interactions; and (2) offer practical scoring and implementation recommendations for utilization in research and practice contexts.

METHODS

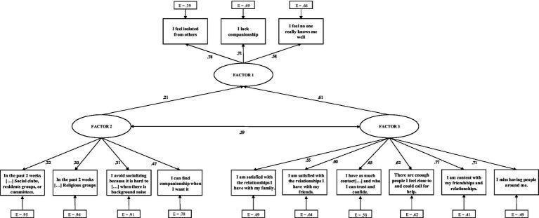
A sequential process was used to develop the initial instrument used in this study, which was then methodologically reduced to create a brief 13-item scale. Relevant, existing scales and measures were identified and compiled, which were then critically assessed by a combination of research and practice experts to optimize the pool of relevant items that assess threats to social connectedness while reducing potential redundancies. Then, a national sample of 4,082 older adults ages 60 years and older completed a web-based questionnaire containing the initial 36 items about social connection. Several data analysis methods were applied to assess the underlying dimensionality of the data and construct measures of different factors related to risk, including item response theory (IRT) modeling, clustering techniques, and structural equation modeling (SEM).

RESULTS

IRT modeling reduced the initial 36 items to create the 13-item Upstream Social Interaction Risk Scale (U-SIRS-13) with strong model fit. The dimensionality assessment using different clustering algorithms supported a 2-factor solution to classify risk. The SEM predicting highest risk items fit exceptionally well (RMSEA = 0.048; CFI = 0.954). For the 13-item scale, theta scores generated from IRT were strongly correlated with the summed count of items binarily identifying risk ( = 0.896,  < 0.001), thus supporting the use of practical scoring techniques for research and practice (Cronbach's alpha = 0.80).

CONCLUSION

The U-SIRS-13 is a multidimensional scale with strong face, content, and construct validity. Findings support its practical utility to identify threats to social connectedness among older adults posed by limited physical opportunities for social interactions and lacking emotional fulfillment from social interactions.

摘要

背景

社会互动是老年人社会联系的重要组成部分。虽然已经开发出许多量表来衡量社会联系的各个方面,但大多数量表的范围都很狭窄,可能无法全面、实用或与临床和社区环境中的老年人相关。需要努力创建更敏感的量表,以识别“上游风险”,这可能有助于及时转介和/或干预。

目的

本研究的目的是:(1) 开发和验证一种衡量老年人社会互动背景下社会联系威胁的简短量表;(2) 为研究和实践环境中的使用提供实用的评分和实施建议。

方法

采用序贯过程开发本研究中使用的初始工具,然后通过研究和实践专家的组合对其进行方法学简化,以创建一个简短的 13 项量表。确定并编制了相关的现有量表和测量方法,然后对其进行批判性评估,以优化评估社会联系威胁的相关项目库,同时减少潜在的冗余。然后,一个由 4082 名年龄在 60 岁及以上的老年人组成的全国性样本完成了一份包含 36 个关于社会联系初始项目的网络问卷。应用多种数据分析方法评估数据的潜在维度,并构建与风险相关的不同因素的度量,包括项目反应理论 (IRT) 建模、聚类技术和结构方程建模 (SEM)。

结果

IRT 建模将初始的 36 项内容减少到创建具有良好模型拟合度的 13 项上游社会互动风险量表 (U-SIRS-13)。使用不同聚类算法进行的维度评估支持将风险分类为 2 个因素。预测最高风险项目的 SEM 拟合度非常好 (RMSEA=0.048;CFI=0.954)。对于 13 项量表,IRT 生成的θ分数与二进制识别风险的项目总和强烈相关 ( = 0.896,  < 0.001),因此支持在研究和实践中使用实用的评分技术 (Cronbach's alpha=0.80)。

结论

U-SIRS-13 是一个具有多维性的量表,具有很强的表面、内容和结构效度。研究结果支持其在识别老年人社会联系威胁方面的实际效用,这些威胁是由社会互动的物理机会有限和社会互动缺乏情感满足带来的。

https://cdn.ncbi.nlm.nih.gov/pmc/blobs/b325/11439676/98b751424b9b/fpubh-12-1454847-g001.jpg

文献AI研究员

20分钟写一篇综述,助力文献阅读效率提升50倍。

立即体验

用中文搜PubMed

大模型驱动的PubMed中文搜索引擎

马上搜索

文档翻译

学术文献翻译模型,支持多种主流文档格式。

立即体验