Suppr超能文献

颞下颌关节骨关节炎中软骨下骨炎症与血管生成信号相互作用的基因芯片分析

Microarray analysis of signalling interactions between inflammation and angiogenesis in subchondral bone in temporomandibular joint osteoarthritis.

作者信息

Qin Wenpin, Gao Jialu, Yan Jianfei, Han Xiaoxiao, Lu Weicheng, Ma Zhangyu, Niu Lina, Jiao Kai

机构信息

Department of Stomatology, Tangdu Hospital & State Key Laboratory of Oral and Maxillofacial Reconstruction and Regeneration & School of Stomatology, The Fourth Military Medical University, Xi'an, Shaanxi Province, China.

State Key Laboratory of Oral and Maxillofacial Reconstruction and Regeneration & National Clinical Research Centre for Oral Diseases & Shaanxi Key Laboratory of Stomatology, School of Stomatology, The Fourth Military Medical University, Xi'an, Shaanxi Province, China.

出版信息

Biomater Transl. 2024 Jun 28;5(2):175-184. doi: 10.12336/biomatertransl.2024.02.007. eCollection 2024.

Abstract

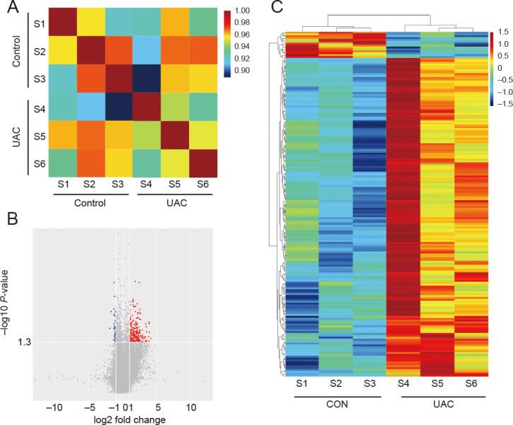
Inflammation and angiogenesis, the major pathological changes of osteoarthritis (OA), are closely associated with joint pain; however, pertinent signalling interactions within subchondral bone of osteoarthritic joints and potential contribution to the peripheral origin of OA pain remain to be elucidated. Herein we developed a unilateral anterior crossbite mouse model with osteoarthritic changes in the temporomandibular joint. Microarray-based transcriptome analysis, besides quantitative real-time polymerase chain reaction, was performed to identify differentially expressed genes (DEGs). Overall, 182 DEGs (fold change ≥ 2, P < 0.05) were identified between the control and unilateral anterior crossbite groups: 168 were upregulated and 14 were downregulated. On subjecting significant DEGs to enrichment analyses, inflammation and angiogenesis were identified as the most affected. Inflammation-related DEGs were mainly enriched in T cell activation and differentiation and in the mammalian target of rapamycin/nuclear factor-κB/tumour necrosis factor signalling. Furthermore, angiogenesis-related DEGs were mainly enriched in the Gene Ontology terms angiogenesis regulation and vasculature development and in the KEGG pathways of phosphoinositide 3-kinase-protein kinase B/vascular endothelial growth factor/hypoxia-inducible factor 1 signalling. Protein-protein interaction analysis revealed a close interaction between inflammation- and angiogenesis-related DEGs, suggesting that phosphatidylinositol-4,5-bisphosphate 3-kinase catalytic subunit delta (Pi3kcd), cathelicidin antimicrobial peptide (Camp), C-X-C motif chemokine receptor 4 (Cxcr4), and MYB proto-oncogene transcription factor (Myb) play a central role in their interaction. To summarize, our findings reveal that in subchondral bone of osteoarthritic joints, signal interaction is interrelated between inflammation and angiogenesis and associated with the peripheral origin of OA pain; moreover, our data highlight potential targets for the inhibition of OA pain.

摘要

炎症和血管生成是骨关节炎(OA)的主要病理变化,与关节疼痛密切相关;然而,骨关节炎关节软骨下骨内相关的信号相互作用以及对OA疼痛外周起源的潜在作用仍有待阐明。在此,我们构建了一个颞下颌关节出现骨关节炎变化的单侧前牙反咬合小鼠模型。除了定量实时聚合酶链反应外,还进行了基于微阵列的转录组分析,以鉴定差异表达基因(DEG)。总体而言,在对照组和单侧前牙反咬合组之间鉴定出182个DEG(变化倍数≥2,P<0.05):168个上调,14个下调。对显著的DEG进行富集分析后,发现炎症和血管生成受影响最大。与炎症相关的DEG主要富集在T细胞活化和分化以及雷帕霉素哺乳动物靶点/核因子-κB/肿瘤坏死因子信号通路中。此外,与血管生成相关的DEG主要富集在基因本体术语血管生成调节和脉管系统发育以及磷酸肌醇3-激酶-蛋白激酶B/血管内皮生长因子/缺氧诱导因子1信号通路的KEGG途径中。蛋白质-蛋白质相互作用分析揭示了与炎症和血管生成相关的DEG之间的密切相互作用,表明磷脂酰肌醇-4,5-二磷酸3-激酶催化亚基δ(Pi3kcd)、cathelicidin抗菌肽(Camp)、C-X-C基序趋化因子受体4(Cxcr4)和MYB原癌基因转录因子(Myb)在它们的相互作用中起核心作用。总之,我们的研究结果表明,在骨关节炎关节的软骨下骨中,炎症和血管生成之间的信号相互作用相互关联,并与OA疼痛的外周起源相关;此外,我们的数据突出了抑制OA疼痛的潜在靶点。

https://cdn.ncbi.nlm.nih.gov/pmc/blobs/b6b4/11438608/ba98a29bfa1e/bt-05-02-175-g001.jpg

文献AI研究员

20分钟写一篇综述,助力文献阅读效率提升50倍。

立即体验

用中文搜PubMed

大模型驱动的PubMed中文搜索引擎

马上搜索

文档翻译

学术文献翻译模型,支持多种主流文档格式。

立即体验