Suppr超能文献

整合生物信息学与实验验证以鉴定线粒体通透性转换驱动的坏死相关长链非编码RNA,这些长链非编码RNA可作为子宫内膜癌的预后生物标志物和治疗靶点。

Integrating Bioinformatics and Experimental Validation to Identify Mitochondrial Permeability Transition-Driven Necrosis-Related lncRNAs that can Serve as Prognostic Biomarkers and Therapeutic Targets in Endometrial Carcinoma.

作者信息

Zhou Ting, Li Haojia, Zhang Qi, Cheng Shuangshuang, Zhang Qian, Yao Yuwei, Dong Kejun, Xu Zheng, Shu Wan, Zhang Jun, Wang Hongbo

机构信息

Department of Obstetrics and Gynecology, Union Hospital, Tongji Medical College, Huazhong University of Science and Technology, Wuhan, 430022, Hubei, China.

Department of General Surgery, The Second Affiliated Hospital of Nanchang University, Nanchang, 330006, Jiangxi Province, China.

出版信息

Reprod Sci. 2025 Mar;32(3):876-894. doi: 10.1007/s43032-024-01693-7. Epub 2024 Oct 1.

Abstract

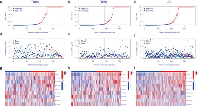
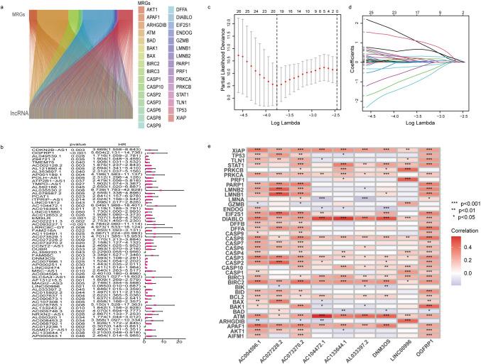
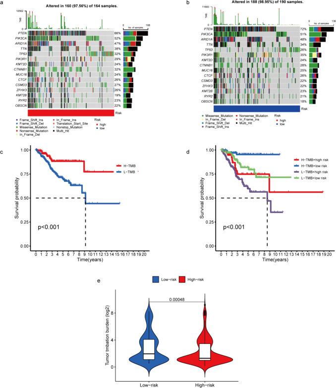
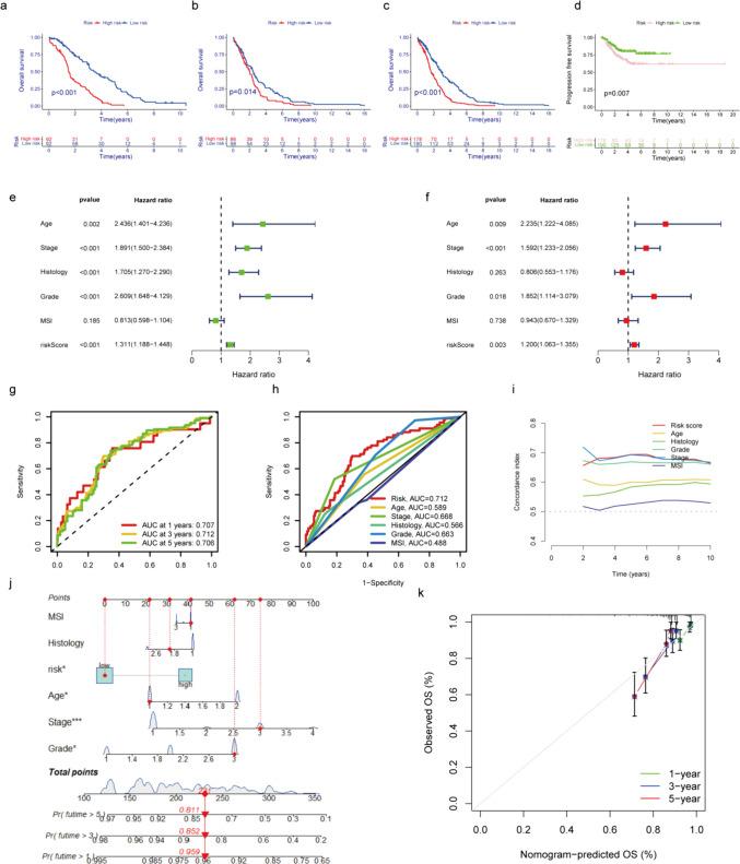
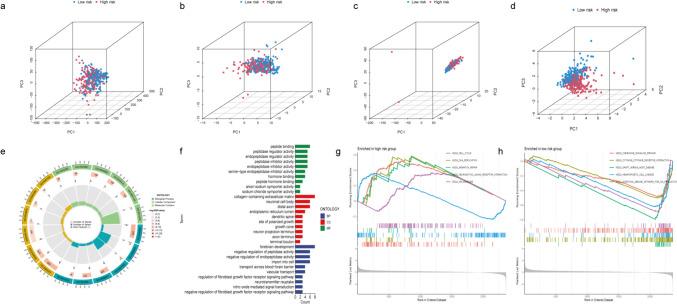
Endometrial carcinoma (EC) is a common malignant tumor in women with high mortality and relapse rates. Mitochondrial permeability transition (MPT)-driven necrosis is a novel form of programmed cell death. The MPT-driven necrosis related lncRNAs (MRLs) involved in EC development remain unclear. We aimed to predict the outcomes of patients with EC by constructing a novel prognostic model based on MRLs and explore potential molecular functions. A risk prognostic model was developed utilizing multi-Cox regression in conjunction with the Least Absolute Shrinkage and Selection Operator (LASSO) regression algorithm, which was based on MRLs. The predictive efficacy of the model was evaluated through receiver operating characteristic (ROC) curve analysis, as well as nomogram and concordance index (C-index) assessments. Patients were categorized into high- and low-risk groups based on their median risk scores. Notably, the high-risk group exhibited significantly poorer overall survival (OS) outcomes. Gene ontology (GO) and Gene set enrichment analysis (GSEA) demonstrated that Hedgehog and cell cycle pathways were enriched in the high-risk group. Tumor Immune Dysfunction and Exclusion (TIDE) displayed that patients in the high-risk group showed a high likelihood of immune evasion and less effective immunotherapy. A significant disparity in immune function was also observed between two groups. Based on the nine-MRLs, drug sensitivity analysis identified several anticancer drugs with potential efficacy in prognosis. Meanwhile, the results demonstrated that OGFRP1 plays a carcinogenic role by affecting mitochondrial membrane permeability in EC. Therefore, the risk model constructed by nine MRLs could be used to predict the clinical outcomes and therapeutic responses in patients with EC effectively.

摘要

子宫内膜癌(EC)是女性常见的恶性肿瘤,死亡率和复发率较高。线粒体通透性转换(MPT)驱动的坏死是一种新型的程序性细胞死亡形式。参与EC发生发展的MPT驱动的坏死相关长链非编码RNA(MRL)仍不清楚。我们旨在通过构建基于MRL的新型预后模型来预测EC患者的预后,并探索潜在的分子功能。利用多因素Cox回归结合最小绝对收缩和选择算子(LASSO)回归算法,基于MRL建立了风险预后模型。通过受试者工作特征(ROC)曲线分析、列线图和一致性指数(C指数)评估来评价该模型的预测效能。根据患者的中位风险评分将其分为高风险组和低风险组。值得注意的是,高风险组的总生存(OS)结局明显较差。基因本体(GO)和基因集富集分析(GSEA)表明,高风险组中刺猬信号通路和细胞周期通路富集。肿瘤免疫功能障碍与排除(TIDE)分析显示,高风险组患者免疫逃逸的可能性较高,免疫治疗效果较差。两组之间还观察到免疫功能存在显著差异。基于9个MRL的药物敏感性分析确定了几种对预后可能有效的抗癌药物。同时,结果表明OGFRP1通过影响EC中的线粒体膜通透性发挥致癌作用。因此,由9个MRL构建的风险模型可有效用于预测EC患者的临床结局和治疗反应。

https://cdn.ncbi.nlm.nih.gov/pmc/blobs/e6bd/11870901/fdabe71dcd55/43032_2024_1693_Fig1_HTML.jpg

文献AI研究员

20分钟写一篇综述,助力文献阅读效率提升50倍。

立即体验

用中文搜PubMed

大模型驱动的PubMed中文搜索引擎

马上搜索

文档翻译

学术文献翻译模型,支持多种主流文档格式。

立即体验