Suppr超能文献

肺鳞状细胞癌中与十二种程序性细胞死亡相关的预后特征分析

Characterization of prognostic signature related with twelve types of programmed cell death in lung squamous cell carcinoma.

作者信息

Li Saiyu, Ding Bing, Weng Duanli

机构信息

Department of Respiratory and Critical Care Medicine, Longyan First Hospital, Affiliated to Fujian Medical University, 105 Jiuyi North Road, Longyan, 364000, China.

出版信息

J Cardiothorac Surg. 2024 Oct 1;19(1):569. doi: 10.1186/s13019-024-03039-5.

Abstract

OBJECTIVE

This study aimed to develop a prognostic cell death index (CDI) based on the expression of genes related with various types of programmed cell death (PCD), and to assess its clinical relevance in lung squamous cell carcinoma (LUSC).

METHODS

PCD-related genes were gathered and analyzed in silico using the transcriptomic data from the LUSC cohorts of The Cancer Genome Atlas (TCGA) and Clinical Proteomic Tumor Analysis Consortium (CPTAC). Differentially expressed PCD genes were analyzed, and a prognostic model was subsequently constructed. CDI scores were calculated for each patient, and their correlations with clinical features, survival outcomes, tumor mutation burden, gene clusters, and tumor microenvironment were investigated. Unsupervised consensus clustering was performed based on CDI model genes. Furthermore, the correlation of CDI for sensitivity of targeted drugs, chemotherapy efficacy, and immunotherapy responses was assessed.

RESULTS

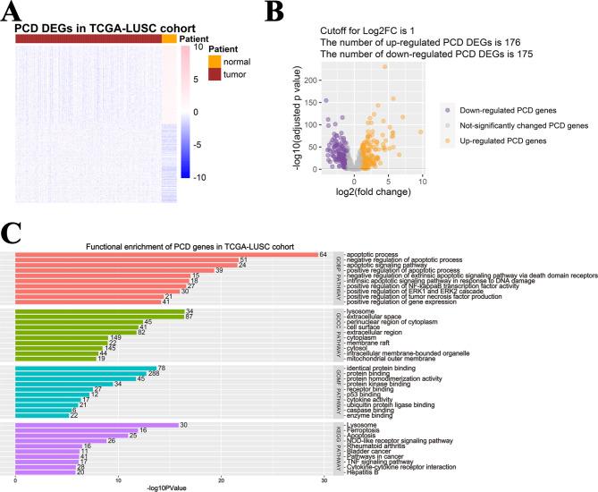
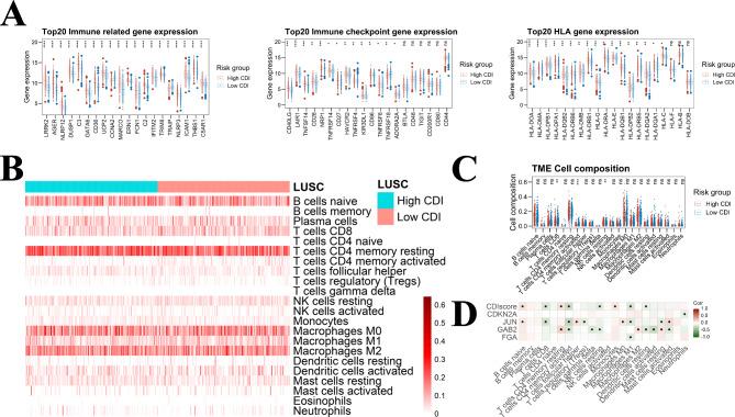
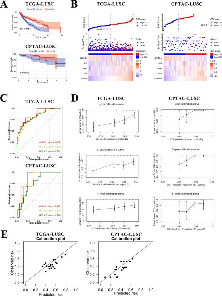
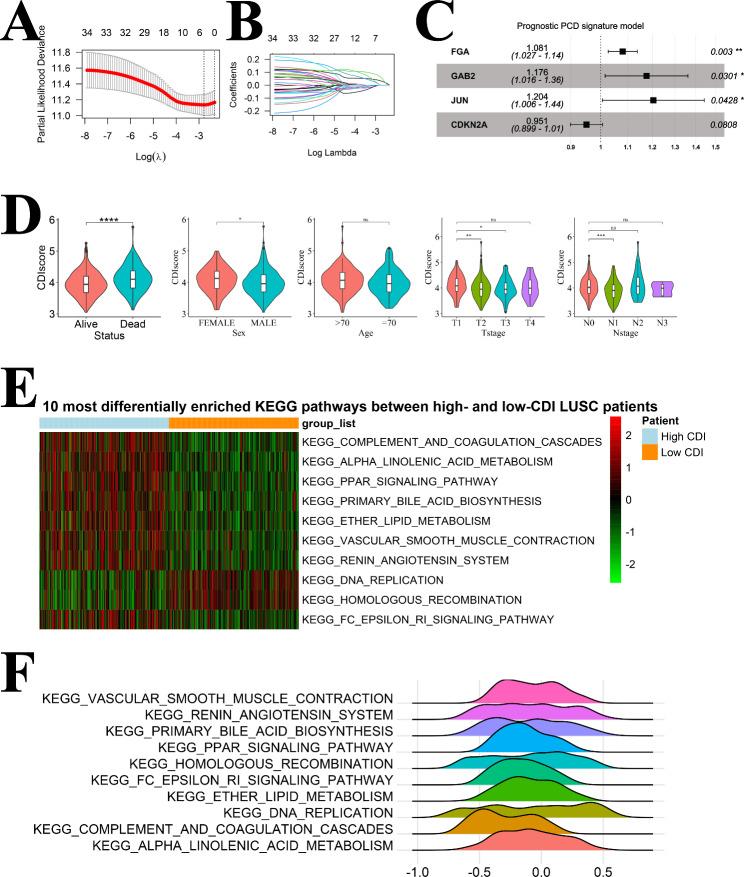
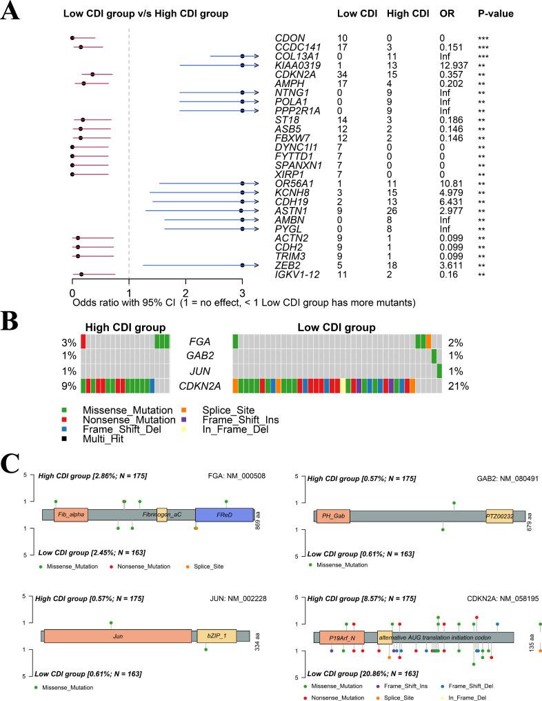
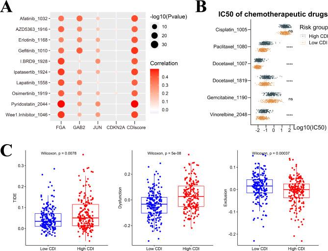
Based on 351 differentially expressed PCD genes in LUSC, a CDI signature comprising FGA, GAB2, JUN, and CDKN2A was identified. High CDI scores were significantly associated with poor survival outcomes (p < 0.05). Unsupervised clustering revealed three distinct patient subsets with varying survival rates. CDKN2A exhibited significantly different mutation patterns between patients with high and low CDI scores (p < 0.01). High CDI scores were also linked to increased immune cell infiltration of specific subsets and altered expression of immune-related genes. Patients with high-CDI showed reduced sensitivity to several chemotherapeutic drugs and a higher Tumor Immune Dysfunction and Exclusion (TIDE) score, indicating potential resistance to immunotherapy.

CONCLUSION

The CDI signature based on PCD genes offers valuable prognostic insights into LUSC, reflecting molecular heterogeneity, immune microenvironment associations, and potential therapeutic challenges. The CDI holds potential clinical utility in predicting treatment responses and guiding the selection of appropriate therapies for patients with LUSC. Future studies are warranted to further validate the prognostic value of CDI in combination with clinical factors and to explore its application across diverse patient cohorts.

摘要

目的

本研究旨在基于与各种类型程序性细胞死亡(PCD)相关基因的表达开发一种预后细胞死亡指数(CDI),并评估其在肺鳞状细胞癌(LUSC)中的临床相关性。

方法

利用来自癌症基因组图谱(TCGA)和临床蛋白质组肿瘤分析联盟(CPTAC)的LUSC队列的转录组数据,在计算机上收集并分析PCD相关基因。分析差异表达的PCD基因,随后构建预后模型。计算每位患者的CDI评分,并研究其与临床特征、生存结果、肿瘤突变负担、基因簇和肿瘤微环境的相关性。基于CDI模型基因进行无监督一致性聚类。此外,评估CDI与靶向药物敏感性、化疗疗效和免疫治疗反应的相关性。

结果

基于LUSC中351个差异表达的PCD基因,鉴定出一个由FGA、GAB2、JUN和CDKN2A组成的CDI特征。高CDI评分与不良生存结果显著相关(p<0.05)。无监督聚类揭示了三个具有不同生存率的不同患者亚组。CDKN2A在高CDI评分和低CDI评分患者之间表现出显著不同的突变模式(p<0.01)。高CDI评分还与特定亚组的免疫细胞浸润增加和免疫相关基因的表达改变有关。高CDI患者对几种化疗药物的敏感性降低,肿瘤免疫功能障碍和排除(TIDE)评分更高,表明对免疫治疗有潜在抗性。

结论

基于PCD基因的CDI特征为LUSC提供了有价值的预后见解,反映了分子异质性、免疫微环境关联和潜在的治疗挑战。CDI在预测LUSC患者的治疗反应和指导选择合适的治疗方法方面具有潜在的临床应用价值。未来的研究有必要进一步验证CDI与临床因素相结合的预后价值,并探索其在不同患者队列中的应用。

https://cdn.ncbi.nlm.nih.gov/pmc/blobs/aa7d/11443789/1883f05f11f2/13019_2024_3039_Fig1_HTML.jpg

文献AI研究员

20分钟写一篇综述,助力文献阅读效率提升50倍。

立即体验

用中文搜PubMed

大模型驱动的PubMed中文搜索引擎

马上搜索

文档翻译

学术文献翻译模型,支持多种主流文档格式。

立即体验