Suppr超能文献

TIMP1通过作用于浸润的CD8+ T细胞介导脑转移中星形胶质细胞依赖性的局部免疫抑制。

TIMP1 Mediates Astrocyte-Dependent Local Immunosuppression in Brain Metastasis Acting on Infiltrating CD8+ T Cells.

作者信息

Priego Neibla, de Pablos-Aragoneses Ana, Perea-García María, Pieri Valentina, Hernández-Oliver Carolina, Álvaro-Espinosa Laura, Rojas Andrea, Sánchez Oliva, Steindl Ariane, Caleiras Eduardo, García Fernando, García-Martín Santiago, Graña-Castro Osvaldo, García-Mulero Sandra, Serrano Diego, Velasco-Beltrán Paloma, Jiménez-Lasheras Borja, Egia-Mendikute Leire, Rupp Luise, Stammberger Antonia, Meinhardt Matthias, Chaachou-Charradi Anas, Martínez-Saez Elena, Bertero Luca, Cassoni Paola, Mangherini Luca, Pellerino Alessia, Rudà Roberta, Soffietti Riccardo, Al-Shahrour Fatima, Saftig Paul, Sanz-Pamplona Rebeca, Schmitz Marc, Crocker Stephen J, Calvo Alfonso, Palazón Asís, Valiente Manuel

机构信息

Brain Metastasis Group, Spanish National Cancer Research Centre (CNIO), Madrid, Spain.

Histopathology Unit, Spanish National Cancer Research Centre (CNIO), Madrid, Spain.

出版信息

Cancer Discov. 2025 Jan 13;15(1):179-201. doi: 10.1158/2159-8290.CD-24-0134.

Abstract

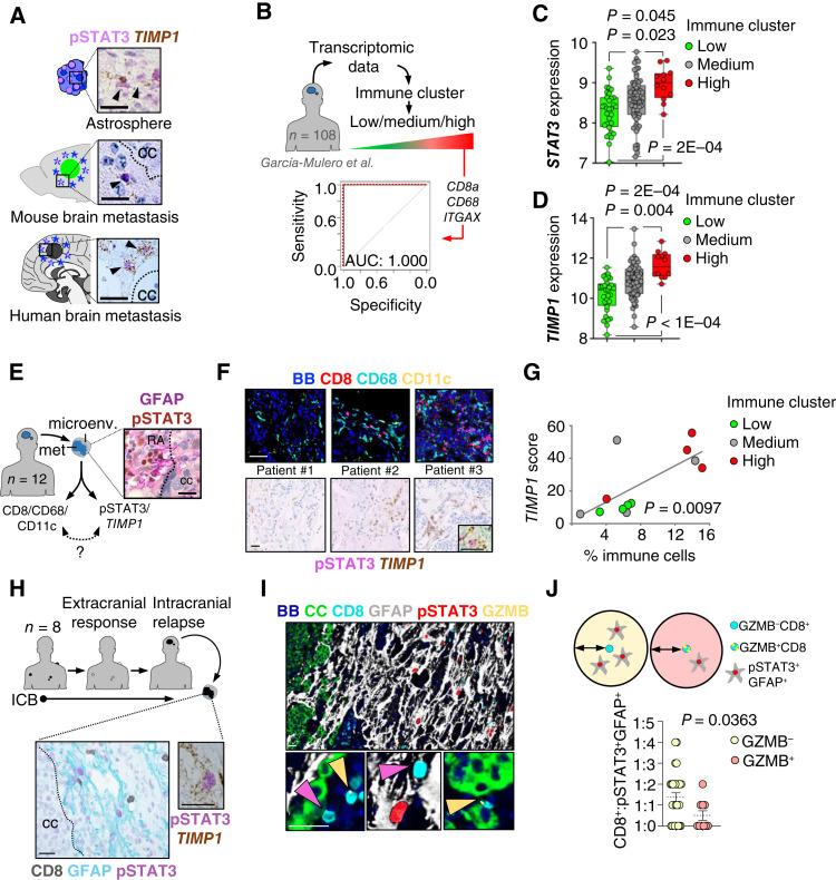
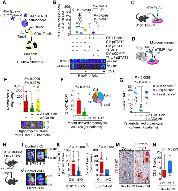
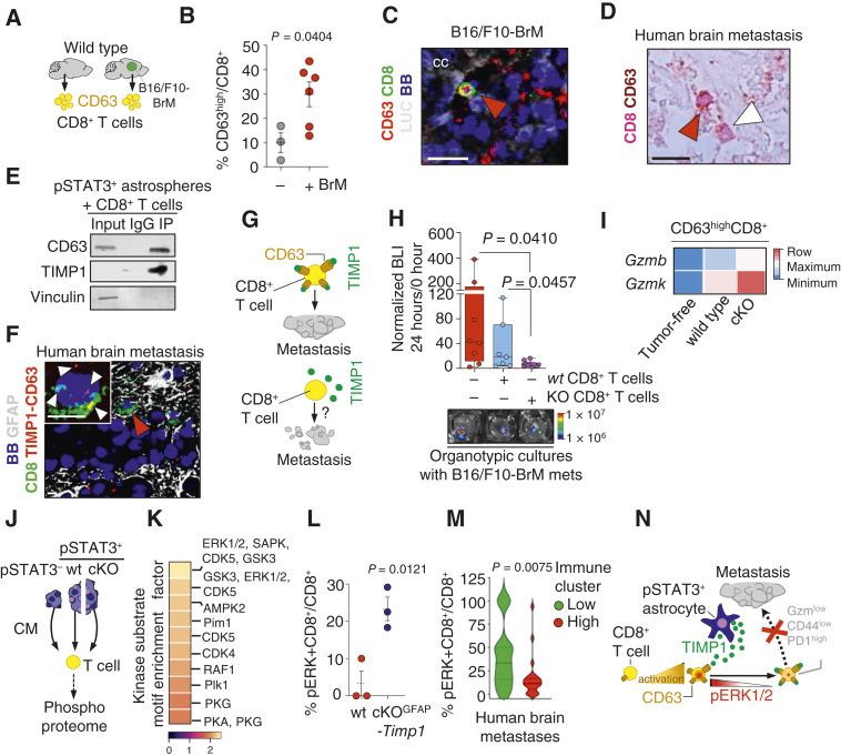
Immunotherapies against brain metastases have shown clinical benefits when applied to asymptomatic patients, but they are largely ineffective in symptomatic cases for unknown reasons. Here, we dissect the heterogeneity in metastasis-associated astrocytes using single-cell RNA sequencing and report a population that blocks the antitumoral activity of infiltrating T cells. This protumoral activity is mediated by the secretion of tissue inhibitor of metalloproteinase-1 (TIMP1) from a cluster of pSTAT3+ astrocytes that acts on CD63+ CD8+ T cells to modulate their function. Using genetic and pharmacologic approaches in mouse and human brain metastasis models, we demonstrate that combining immune checkpoint blockade antibodies with the inhibition of astrocyte-mediated local immunosuppression may benefit patients with symptomatic brain metastases. We further reveal that the presence of tissue inhibitor of metalloproteinase-1 in liquid biopsies provides a biomarker to select patients for this combined immunotherapy. Overall, our findings demonstrate an unexpected immunomodulatory role for astrocytes in brain metastases with clinical implications. Significance: This study presents a significant advancement in understanding immune modulation in brain tumors and offers new insights into the potential therapeutic interventions for brain metastases. See related commentary by Lorger and James, p. 11.

摘要

针对脑转移瘤的免疫疗法应用于无症状患者时已显示出临床益处,但出于未知原因,它们在有症状的病例中大多无效。在这里,我们使用单细胞RNA测序剖析转移相关星形胶质细胞的异质性,并报告了一群会阻碍浸润性T细胞抗肿瘤活性的细胞。这种促肿瘤活性是由一群pSTAT3 +星形胶质细胞分泌金属蛋白酶组织抑制剂1(TIMP1)介导的,该物质作用于CD63 + CD8 + T细胞以调节其功能。通过在小鼠和人脑转移模型中使用基因和药理学方法,我们证明将免疫检查点阻断抗体与抑制星形胶质细胞介导的局部免疫抑制相结合可能会使有症状的脑转移瘤患者受益。我们进一步揭示,液体活检中金属蛋白酶组织抑制剂1的存在为选择接受这种联合免疫疗法的患者提供了一种生物标志物。总体而言,我们的研究结果证明了星形胶质细胞在脑转移瘤中具有意想不到的免疫调节作用,并具有临床意义。意义:这项研究在理解脑肿瘤的免疫调节方面取得了重大进展,并为脑转移瘤的潜在治疗干预提供了新的见解。见Lorger和James的相关评论,第11页。

https://cdn.ncbi.nlm.nih.gov/pmc/blobs/5728/11726018/ffe2e7ee4373/cd-24-0134fig1.jpg

文献AI研究员

20分钟写一篇综述,助力文献阅读效率提升50倍。

立即体验

用中文搜PubMed

大模型驱动的PubMed中文搜索引擎

马上搜索

文档翻译

学术文献翻译模型,支持多种主流文档格式。

立即体验