Suppr超能文献

四跨膜蛋白5通过调节水稻中的离子和活性氧稳态来协调对盐胁迫的耐受性。

Tetraspanin 5 orchestrates resilience to salt stress through the regulation of ion and reactive oxygen species homeostasis in rice.

作者信息

Mani Balaji, Kaur Inderjit, Dhingra Yashika, Saxena Vidisha, Krishna G K, Kumar Rahul, Chinnusamy Viswanathan, Agarwal Manu, Katiyar-Agarwal Surekha

机构信息

Department of Plant Molecular Biology, University of Delhi South Campus, New Delhi, India.

Division of Plant Physiology, ICAR-Indian Agricultural Research Institute, New Delhi, India.

出版信息

Plant Biotechnol J. 2025 Jan;23(1):51-71. doi: 10.1111/pbi.14476. Epub 2024 Oct 2.

Abstract

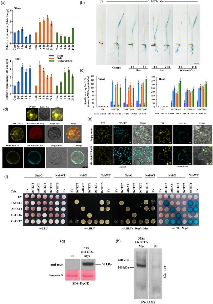
Tetraspanins (TETs) are integral membrane proteins, characterized by four transmembrane domains and a unique signature motif in their large extracellular loop. They form dynamic supramolecular complexes called tetraspanin-enriched microdomains (TEMs), through interactions with partner proteins. In plants, TETs are involved in development, reproduction and immune responses, but their role in defining abiotic stress responses is largely underexplored. We focused on OsTET5, which is differentially expressed under various abiotic stresses and localizes to both plasma membrane and endoplasmic reticulum. Using overexpression and underexpression transgenic lines we demonstrate that OsTET5 contributes to salinity and drought stress tolerance in rice. OsTET5 can interact with itself in yeast, suggesting homomer formation. Immunoblotting of native PAGE of microsomal fraction enriched from OsTET5-Myc transgenic rice lines revealed multimeric complexes containing OsTET5, suggesting the potential formation of TEM complexes. Transcriptome analysis, coupled with quantitative PCR-based validation, of OsTET5-altered transgenic lines unveiled the differential expression patterns of several stress-responsive genes, as well as those coding for transporters under salt stress. Notably, OsTET5 plays a crucial role in maintaining the ionic equilibrium during salinity stress, particularly by preserving an elevated potassium-to-sodium (K/Na) ratio. OsTET5 also regulates reactive oxygen species homeostasis, primarily by modulating the gene expression and activities of antioxidant pathway enzymes and proline accumulation. Our comprehensive investigation underscores the multifaceted role of OsTET5 in rice, accentuating its significance in developmental processes and abiotic stress tolerance. These findings open new avenues for potential strategies aimed at enhancing stress resilience and making valuable contributions to global food security.

摘要

四跨膜蛋白(TETs)是整合膜蛋白,其特征在于四个跨膜结构域以及在其大的细胞外环中有一个独特的特征基序。它们通过与伴侣蛋白相互作用形成称为富含四跨膜蛋白微结构域(TEMs)的动态超分子复合物。在植物中,TETs参与发育、繁殖和免疫反应,但其在定义非生物胁迫反应中的作用在很大程度上尚未得到充分研究。我们聚焦于OsTET5,它在各种非生物胁迫下差异表达,定位于质膜和内质网。利用过表达和低表达转基因系,我们证明OsTET5有助于水稻的盐度和干旱胁迫耐受性。OsTET5在酵母中可与自身相互作用,表明形成了同源二聚体。对从OsTET5-Myc转基因水稻系中富集的微粒体组分进行天然PAGE免疫印迹分析,揭示了含有OsTET5的多聚体复合物,表明可能形成了TEM复合物。对OsTET5改变的转基因系进行转录组分析,并结合基于定量PCR的验证,揭示了几个胁迫响应基因以及盐胁迫下转运蛋白编码基因的差异表达模式。值得注意的是,OsTET5在盐胁迫期间维持离子平衡方面起着关键作用,特别是通过保持升高的钾钠比(K/Na)。OsTET5还调节活性氧稳态,主要是通过调节抗氧化途径酶的基因表达和活性以及脯氨酸积累。我们的全面研究强调了OsTET5在水稻中的多方面作用,突出了其在发育过程和非生物胁迫耐受性中的重要性。这些发现为旨在增强胁迫恢复力的潜在策略开辟了新途径,并为全球粮食安全做出了宝贵贡献。

https://cdn.ncbi.nlm.nih.gov/pmc/blobs/b827/11672754/cfecc53cf581/PBI-23-51-g006.jpg

文献AI研究员

20分钟写一篇综述,助力文献阅读效率提升50倍。

立即体验

用中文搜PubMed

大模型驱动的PubMed中文搜索引擎

马上搜索

文档翻译

学术文献翻译模型,支持多种主流文档格式。

立即体验