Suppr超能文献

序贯性早期生命病毒感染可调节微生物组和适应性免疫应答,以实现全身性和黏膜性疫苗接种。

Sequential early-life viral infections modulate the microbiota and adaptive immune responses to systemic and mucosal vaccination.

机构信息

Division of Infectious Diseases, Department of Medicine, Washington University School of Medicine, St. Louis, Missouri, United States of America.

Division of Pediatric Gastroenterology, Hepatology, and Nutrition, Department of Pediatrics, Washington University School of Medicine, St. Louis, Missouri, United States of America.

出版信息

PLoS Pathog. 2024 Oct 2;20(10):e1012557. doi: 10.1371/journal.ppat.1012557. eCollection 2024 Oct.

Abstract

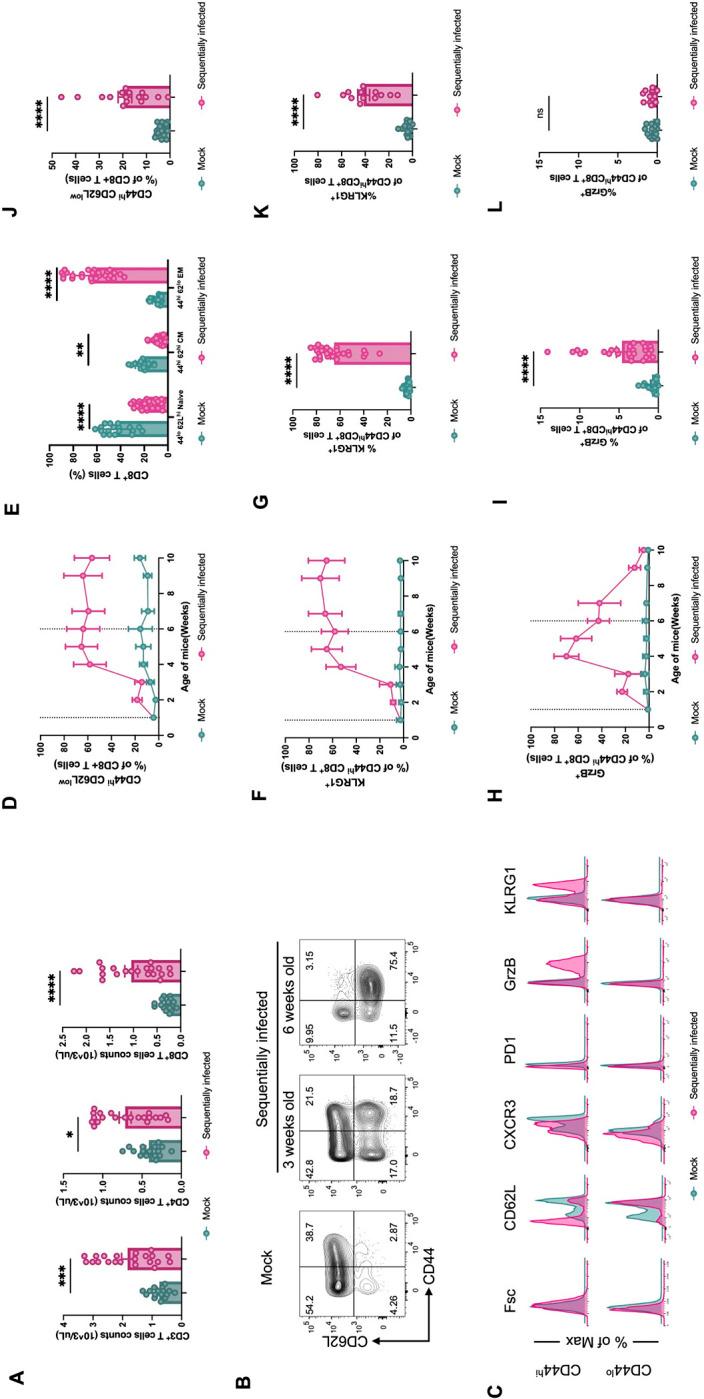
Increasing evidence points to the microbial exposome as a critical factor in maturing and shaping the host immune system, thereby influencing responses to immune challenges such as infections or vaccines. To investigate the effect of early-life viral exposures on immune development and vaccine responses, we inoculated mice with six distinct viral pathogens in sequence beginning in the neonatal period, and then evaluated their immune signatures before and after intramuscular or intranasal vaccination against SARS-CoV-2. Sequential viral infection drove profound changes in all aspects of the immune system, including increasing circulating leukocytes, altering innate and adaptive immune cell lineages in tissues, and markedly influencing serum cytokine and total antibody levels. Beyond changes in the immune responses, these exposures also modulated the composition of the endogenous intestinal microbiota. Although sequentially-infected mice exhibited increased systemic immune activation and T cell responses after intramuscular and intranasal SARS-CoV-2 immunization, we observed decreased vaccine-induced antibody responses in these animals. These results suggest that early-life viral exposures are sufficient to diminish antibody responses to vaccination in mice, and highlight the potential importance of considering prior microbial exposures when investigating vaccine responses.

摘要

越来越多的证据表明,微生物外显子组是成熟和塑造宿主免疫系统的关键因素,从而影响对免疫挑战(如感染或疫苗接种)的反应。为了研究生命早期病毒暴露对免疫发育和疫苗反应的影响,我们从新生儿期开始依次用六种不同的病毒病原体接种小鼠,然后在肌肉内或鼻内接种 SARS-CoV-2 疫苗前后评估其免疫特征。连续的病毒感染导致免疫系统的各个方面发生深刻变化,包括循环白细胞增加、组织中固有和适应性免疫细胞谱系改变,以及显著影响血清细胞因子和总抗体水平。除了免疫反应的变化外,这些暴露还调节了内源性肠道微生物群落的组成。尽管连续感染的小鼠在肌肉内和鼻内接种 SARS-CoV-2 后表现出全身免疫激活和 T 细胞反应增加,但我们观察到这些动物的疫苗诱导抗体反应下降。这些结果表明,生命早期的病毒暴露足以降低小鼠对疫苗接种的抗体反应,并强调在研究疫苗反应时考虑先前的微生物暴露的潜在重要性。

https://cdn.ncbi.nlm.nih.gov/pmc/blobs/9665/11472911/7b572b4abe7f/ppat.1012557.g002.jpg

文献AI研究员

20分钟写一篇综述,助力文献阅读效率提升50倍。

立即体验

用中文搜PubMed

大模型驱动的PubMed中文搜索引擎

马上搜索

文档翻译

学术文献翻译模型,支持多种主流文档格式。

立即体验