Suppr超能文献

成人大脑的神经元连接图。

Neuronal wiring diagram of an adult brain.

作者信息

Dorkenwald Sven, Matsliah Arie, Sterling Amy R, Schlegel Philipp, Yu Szi-Chieh, McKellar Claire E, Lin Albert, Costa Marta, Eichler Katharina, Yin Yijie, Silversmith Will, Schneider-Mizell Casey, Jordan Chris S, Brittain Derrick, Halageri Akhilesh, Kuehner Kai, Ogedengbe Oluwaseun, Morey Ryan, Gager Jay, Kruk Krzysztof, Perlman Eric, Yang Runzhe, Deutsch David, Bland Doug, Sorek Marissa, Lu Ran, Macrina Thomas, Lee Kisuk, Bae J Alexander, Mu Shang, Nehoran Barak, Mitchell Eric, Popovych Sergiy, Wu Jingpeng, Jia Zhen, Castro Manuel A, Kemnitz Nico, Ih Dodam, Bates Alexander Shakeel, Eckstein Nils, Funke Jan, Collman Forrest, Bock Davi D, Jefferis Gregory S X E, Seung H Sebastian, Murthy Mala

机构信息

Princeton Neuroscience Institute, Princeton University, Princeton, NJ, USA.

Computer Science Department, Princeton University, Princeton, NJ, USA.

出版信息

Nature. 2024 Oct;634(8032):124-138. doi: 10.1038/s41586-024-07558-y. Epub 2024 Oct 2.

Abstract

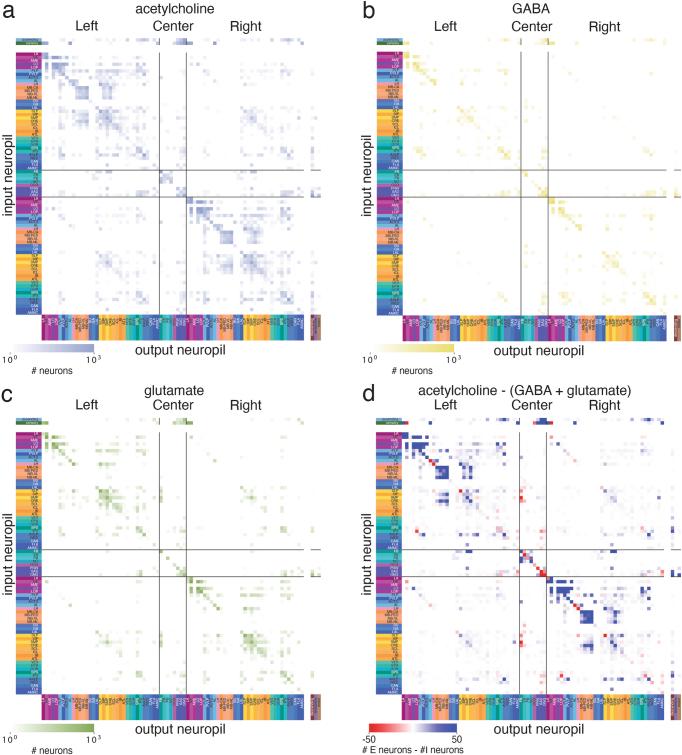
Connections between neurons can be mapped by acquiring and analysing electron microscopic brain images. In recent years, this approach has been applied to chunks of brains to reconstruct local connectivity maps that are highly informative, but nevertheless inadequate for understanding brain function more globally. Here we present a neuronal wiring diagram of a whole brain containing 5 × 10 chemical synapses between 139,255 neurons reconstructed from an adult female Drosophila melanogaster. The resource also incorporates annotations of cell classes and types, nerves, hemilineages and predictions of neurotransmitter identities. Data products are available for download, programmatic access and interactive browsing and have been made interoperable with other fly data resources. We derive a projectome-a map of projections between regions-from the connectome and report on tracing of synaptic pathways and the analysis of information flow from inputs (sensory and ascending neurons) to outputs (motor, endocrine and descending neurons) across both hemispheres and between the central brain and the optic lobes. Tracing from a subset of photoreceptors to descending motor pathways illustrates how structure can uncover putative circuit mechanisms underlying sensorimotor behaviours. The technologies and open ecosystem reported here set the stage for future large-scale connectome projects in other species.

摘要

通过获取和分析电子显微镜下的脑图像,可以绘制神经元之间的连接图。近年来,这种方法已应用于大脑组织块,以重建局部连接图,这些图信息量很大,但仍不足以更全面地理解脑功能。在此,我们展示了一张成年雌性黑腹果蝇全脑的神经元接线图,该图包含从139,255个神经元重建的5×10个化学突触。该资源还纳入了细胞类别和类型、神经、半谱系的注释以及神经递质身份的预测。数据产品可供下载、编程访问和交互式浏览,并已与其他果蝇数据资源实现互操作。我们从连接组中得出了一个投射图谱——区域之间的投射图,并报告了突触通路的追踪以及从输入(感觉神经元和上行神经元)到输出(运动神经元、内分泌神经元和下行神经元)在两个半球以及中央脑和视叶之间的信息流分析。从一部分光感受器追踪到下行运动通路,说明了结构如何揭示感觉运动行为背后的潜在回路机制。本文报道的技术和开放生态系统为未来其他物种的大规模连接组项目奠定了基础。

https://cdn.ncbi.nlm.nih.gov/pmc/blobs/066c/11446842/c87db67f45fc/41586_2024_7558_Fig1_HTML.jpg

文献AI研究员

20分钟写一篇综述,助力文献阅读效率提升50倍。

立即体验

用中文搜PubMed

大模型驱动的PubMed中文搜索引擎

马上搜索

文档翻译

学术文献翻译模型,支持多种主流文档格式。

立即体验