Suppr超能文献

代谢组学与定量分析以确定中国血竭地理来源和品种的差异。

Metabolomics and quantitative analysis to determine differences in the geographical origins and species of Chinese dragon's blood.

作者信息

Sun Xiuting, Huang Qing, Wu Mingsong, He Liu, Zhao Xiangsheng, Yang Xinquan

机构信息

Hainan Provincial Key Laboratory of Resources Conservation and Development of Southern Medicine, Hainan Branch of the Institute of Medicinal Plant Development, Chinese Academy of Medical Sciences and Peking Union Medical College, Haikou, China.

Institute of Medicinal Plant Development, Chinese Academy of Medical Sciences and Peking Union Medical College, Beijing, China.

出版信息

Front Plant Sci. 2024 Sep 18;15:1427731. doi: 10.3389/fpls.2024.1427731. eCollection 2024.

Abstract

OBJECTIVE

The aim of this study was to comprehensively analyze the differences in Chinese dragon's blood (CDB), specifically and , from different geographical origins.

METHODS

Metabolomic analysis of CDB was performed by liquid chromatography-tandem mass spectrometry (LC-MS/MS). A reliable ultrahigh-performance liquid chromatography method with a photodiode array detector (UHPLC-PDA) was developed and applied for the quantitative analysis of 12 phenolic compounds in 51 batches of samples.

RESULTS

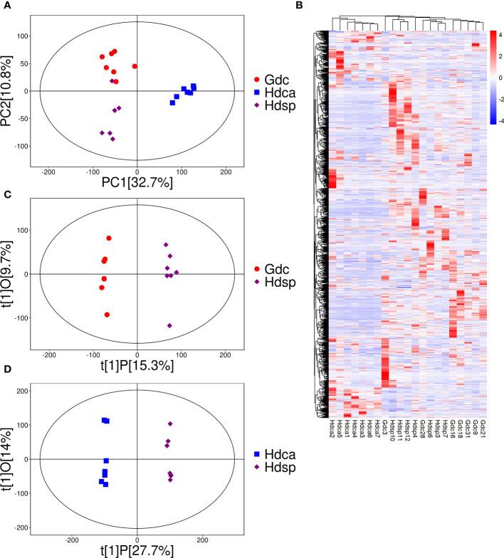
A total of 1394 metabolites were detected, of which 467 were identified as differentially accumulated metabolites. Multivariate analysis revealed that both origin and species had an effect on the composition of CDB, with greater variation between species. 19 phenolic compounds were selected as quality markers to distinguish (Hdsp) from (Hdca), and oppositin and spinoflavanone a were identified as quality markers to discriminate samples from Hainan (Hdsp) and Guangxi Provinces (Gdc). Quantitative analysis indicated that four phenolic compounds, including loureirin D, 4H-1-benzopyran-4-one,2,3-dihydro-3,5,7-trihydroxy-3-[(4-methoxyphenyl)methyl]-,(R)-, loureirin B, and pterostilbene, showed significant differences between Gdc and Hdsp. Additionally, five phenolic compounds, namely resveratrol, loureirin D, pinostilbene, 4H-1-benzopyran-4-one,2,3-dihydro-3,5,7-trihydroxy-3-[(4-methoxyphenyl)methyl]-, (R)-, and loureirin B, exhibited significant differences between Hdsp and Hdca.

CONCLUSION

There are significant differences in the quality of CDB from different geographical origins and species, which lays the foundation for the in-depth development and utilization of different sources of CDB.

摘要

目的

本研究旨在全面分析不同地理来源的国产血竭(CDB),特别是[具体名称1]和[具体名称2]之间的差异。

方法

采用液相色谱-串联质谱法(LC-MS/MS)对CDB进行代谢组学分析。建立了一种可靠的配备光电二极管阵列检测器的超高效液相色谱法(UHPLC-PDA),并应用于51批次样品中12种酚类化合物的定量分析。

结果

共检测到1394种代谢物,其中467种被鉴定为差异积累代谢物。多变量分析表明,产地和品种均对CDB的成分有影响,品种间的差异更大。选择19种酚类化合物作为区分[品种1](Hdsp)和[品种2](Hdca)的质量标志物,反式异紫铆因和螺旋黄烷酮A被鉴定为区分海南(Hdsp)和广西(Gdc)样品的质量标志物。定量分析表明,包括龙血素D、4H-1-苯并吡喃-4-酮、2,3-二氢-3,5,7-三羟基-3-[(4-甲氧基苯基)甲基]-(R)-、龙血素B和紫檀芪在内的4种酚类化合物在Gdc和Hdsp之间存在显著差异。此外,白藜芦醇、龙血素D、松脂醇二甲基醚、4H-1-苯并吡喃-4-酮、2,3-二氢-3,5,7-三羟基-3-[(4-甲氧基苯基)甲基]-(R)-和龙血素B这5种酚类化合物在Hdsp和Hdca之间存在显著差异。

结论

不同地理来源和品种的CDB质量存在显著差异,为不同来源CDB的深入开发利用奠定了基础。

https://cdn.ncbi.nlm.nih.gov/pmc/blobs/af9c/11445005/e065cd6cf143/fpls-15-1427731-g001.jpg

文献AI研究员

20分钟写一篇综述,助力文献阅读效率提升50倍。

立即体验

用中文搜PubMed

大模型驱动的PubMed中文搜索引擎

马上搜索

文档翻译

学术文献翻译模型,支持多种主流文档格式。

立即体验