Suppr超能文献

化学免疫治疗纳米平台中药物释放的可视化:比率F磁共振成像。

Visualization of drug release in a chemo-immunotherapy nanoplatform ratiometric F magnetic resonance imaging.

作者信息

Liu Fanqi, Li Xindi, Li Yumin, Xu Suying, Guo Chang, Wang Leyu

机构信息

State Key Laboratory of Chemical Resource Engineering, College of Chemistry, Beijing University of Chemical Technology Beijing 100029 China

出版信息

Chem Sci. 2024 Sep 23;15(42):17397-406. doi: 10.1039/d4sc03643c.

Abstract

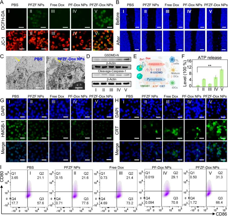
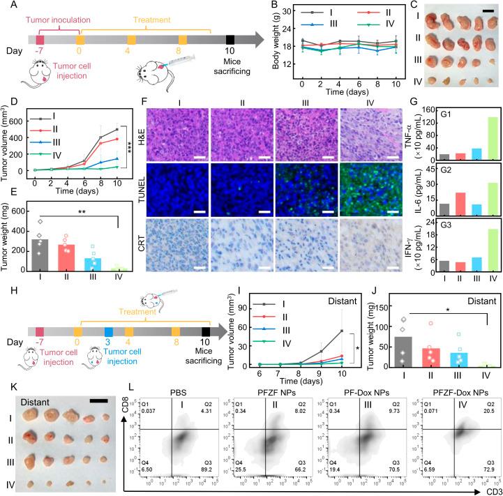
Visualization of drug release is crucial for improving therapeutic efficacy and preventing inappropriate medication dosing, yet, challenging. Herein, we report a pH-activated chemo-immunotherapy nanoplatform with visualization of drug release by ratiometric F magnetic resonance imaging (F MRI). This nanoplatform consists of ultra-small histamine-modified perfluoro-15-crown-5-ether (PFCE) nanodroplets loaded with doxorubicin (Dox), which are packaged in trifluoromethyl-containing metal-organic assemblies coordination-driven self-assembly. The chemical shifts of two types of F atoms in the nanoplatform are significantly different in F nuclear magnetic resonance (NMR) spectra, which facilitates the implementation of ratiometric F MRI without any signal crosstalk. In an acidic tumor microenvironment, this nanoplatform gradually degrades, which results in a sustained drug release with a real-time change in the ratiometric F MRI signal. Therefore, a linear correlation between the Dox release profile and ratiometric F MRI signal is established to visualize Dox release. Moreover, the pH-triggered disassembly of the nanoplatform leads to cell pyroptosis, which evokes immunogenic cell death (ICD), resulting in the regression of the primary tumor and inhibition of distal tumor growth. This study provides the proof-of-concept application of ratiometric F MRI to visualize drug release .

摘要

药物释放的可视化对于提高治疗效果和防止不适当的药物剂量至关重要,但具有挑战性。在此,我们报告了一种pH激活的化学免疫治疗纳米平台,通过比率F磁共振成像(F MRI)实现药物释放的可视化。该纳米平台由负载阿霉素(Dox)的超小组胺修饰的全氟-15-冠-5-醚(PFCE)纳米液滴组成,这些纳米液滴被包装在含三氟甲基的金属有机组装体(配位驱动的自组装)中。纳米平台中两种类型的F原子的化学位移在F核磁共振(NMR)光谱中显著不同,这有利于在没有任何信号串扰的情况下实现比率F MRI。在酸性肿瘤微环境中,该纳米平台逐渐降解,导致药物持续释放,同时比率F MRI信号实时变化。因此,建立了阿霉素释放曲线与比率F MRI信号之间的线性相关性以可视化阿霉素释放。此外,纳米平台的pH触发解体导致细胞焦亡,引发免疫原性细胞死亡(ICD),从而导致原发性肿瘤消退并抑制远端肿瘤生长。本研究提供了比率F MRI用于可视化药物释放的概念验证应用。

https://cdn.ncbi.nlm.nih.gov/pmc/blobs/fe57/11526224/22c6a91a0a33/d4sc03643c-s1.jpg

文献AI研究员

20分钟写一篇综述,助力文献阅读效率提升50倍。

立即体验

用中文搜PubMed

大模型驱动的PubMed中文搜索引擎

马上搜索

文档翻译

学术文献翻译模型,支持多种主流文档格式。

立即体验