Suppr超能文献

星状体:一种用于提高IgG效力的新型六聚体促进突变。

Stellabody: A novel hexamer-promoting mutation for improved IgG potency.

作者信息

Whitehead Clarissa A, Wines Bruce D, Davies Anna M, McDonnell James M, Trist Halina M, Esparon Sandra E, Hogarth P Mark

机构信息

Immune Therapies Group, Burnet Institute, Melbourne, Victoria, Australia.

Department of Immunology, School of Translational Medicine, Monash University, Melbourne, Victoria, Australia.

出版信息

Immunol Rev. 2024 Nov;328(1):438-455. doi: 10.1111/imr.13400. Epub 2024 Oct 4.

Abstract

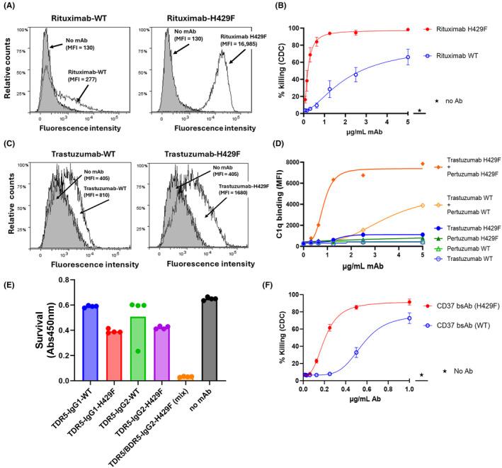
Advances in antibody engineering are being directed at the development of next generation immunotherapeutics with improved potency. Hexamerisation of IgG is a normal physiological aspect of IgG biology and recently described mutations that facilitate this process have a substantial impact upon monoclonal antibody behavior resulting in the elicitation of dramatically enhanced complement-dependent cytotoxicity, Fc receptor function, and enhanced antigen binding effects, such as targeted receptor agonism or microbe neutralization. Whereas the discovery of IgG hexamerisation enhancing mutations has largely focused on residues with exposure at the surface of the Fc-Fc and CH2-CH3 interfaces, our unique approach is the engineering of the mostly buried residue H429 in the CH3 domain. Selective substitution at position 429 forms the basis of Stellabody technology, where the choice of amino acid results in distinct hexamerisation outcomes. H429F results in monomeric IgG that hexamerises after target binding, so called "on-target" hexamerisation, while the H429Y mutant forms pH-sensitive hexamers in-solution prior to antigen binding. Moreover, Stellabody technologies are broadly applicable across the family of antibody-based biologic therapeutics, including conventional mAbs, bispecific mAbs, and Ig-like biologics such as Fc-fusions, with applications in diverse diseases.

摘要

抗体工程的进展旨在开发具有更高效力的下一代免疫疗法。IgG的六聚化是IgG生物学的一个正常生理方面,最近描述的促进这一过程的突变对单克隆抗体的行为有重大影响,导致补体依赖性细胞毒性、Fc受体功能显著增强,以及抗原结合效应增强,如靶向受体激动或微生物中和。虽然IgG六聚化增强突变的发现主要集中在Fc-Fc和CH2-CH3界面表面暴露的残基上,但我们独特的方法是对CH3结构域中大部分埋藏的残基H429进行工程改造。429位的选择性取代构成了Stellabody技术的基础,其中氨基酸的选择导致不同的六聚化结果。H429F导致单体IgG在与靶点结合后六聚化,即所谓的“靶向”六聚化,而H429Y突变体在抗原结合前在溶液中形成对pH敏感的六聚体。此外,Stellabody技术广泛适用于基于抗体的生物治疗药物家族,包括传统单克隆抗体、双特异性单克隆抗体以及Ig样生物制品,如Fc融合蛋白,可应用于多种疾病。

https://cdn.ncbi.nlm.nih.gov/pmc/blobs/59c2/11659935/4d2aca0c5af9/IMR-328-438-g002.jpg

文献AI研究员

20分钟写一篇综述,助力文献阅读效率提升50倍。

立即体验

用中文搜PubMed

大模型驱动的PubMed中文搜索引擎

马上搜索

文档翻译

学术文献翻译模型,支持多种主流文档格式。

立即体验