Suppr超能文献

环状糖原合成酶激酶3β(CircGSK3β)通过微小RNA-338-3p/蛋白精氨酸甲基转移酶5/组蛋白H3赖氨酸4三甲基化(miR-338-3p/PRMT5/H3K4me3)介导程序性死亡受体配体1(PD-L1)转录,以促进乳腺癌细胞的免疫逃逸和肿瘤进展。

CircGSK3β mediates PD-L1 transcription through miR-338-3p/PRMT5/H3K4me3 to promote breast cancer cell immune evasion and tumor progression.

作者信息

Liang Lin, Gao Mengxiang, Li Wentao, Tang Jingqiong, He Qian, Zeng Feng, Cao Jiaying, Liu Siyi, Chen Yan, Li Xin, Zhou Yanhong

机构信息

Breast Cancer Center, Department of General Surgery, Xiangya Hospital, Central South University, Changsha, Hunan, 410008, China.

National Clinical Research Center of Geriatric Disorders, Xiangya Hospital of Central South University, Changsha, Hunan, 410008, China.

出版信息

Cell Death Discov. 2024 Oct 4;10(1):426. doi: 10.1038/s41420-024-02197-8.

Abstract

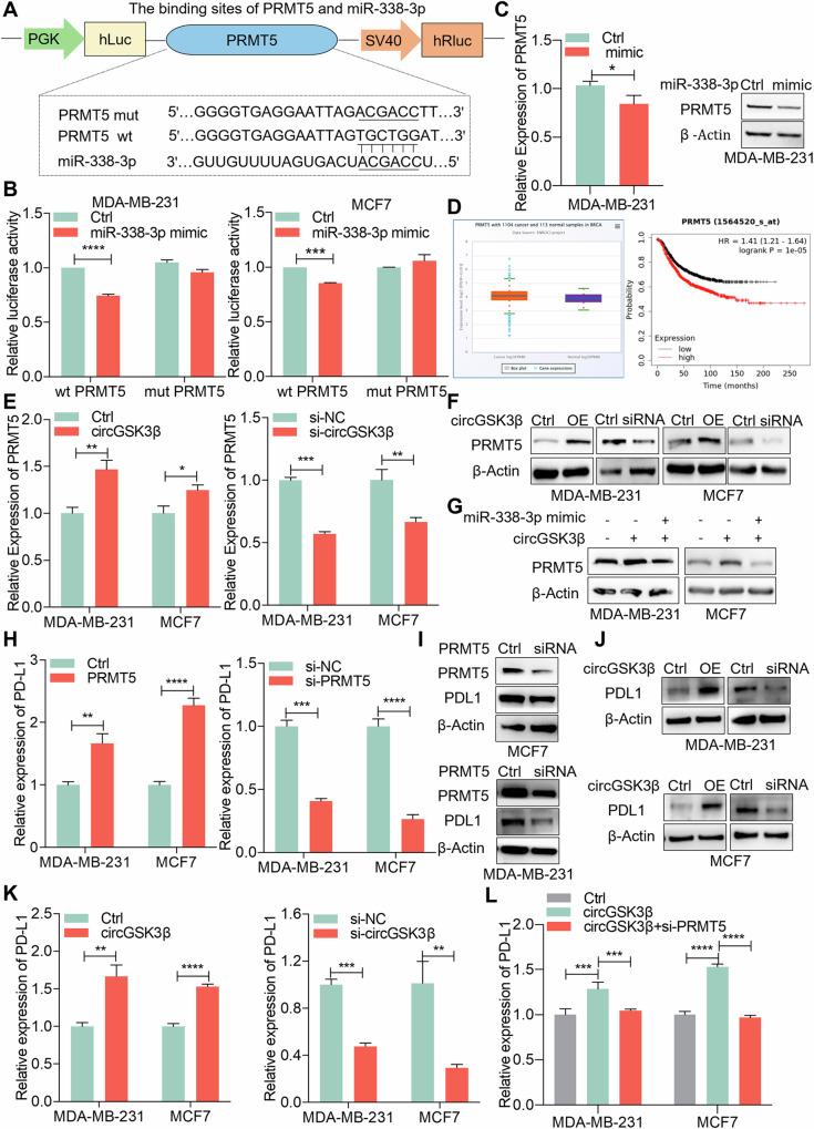
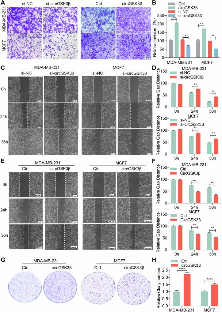
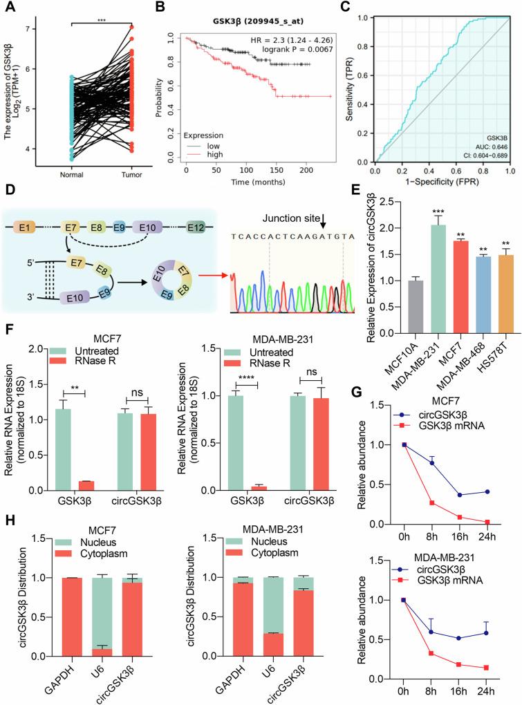
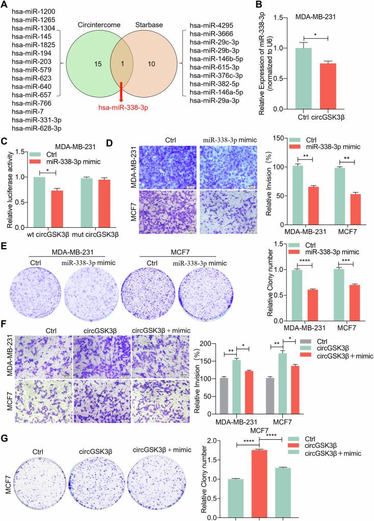
Circular RNA (circRNA) plays a pivotal role in breast cancer onset and progression. Understanding the biological functions and underlying molecular mechanisms of dysregulated circRNAs in breast cancer is crucial for elucidating its pathogenesis and identifying potential therapeutic targets. In this study, we investigated the role and molecular mechanism of circGSK3β in breast cancer. We found that circGSK3β is highly expressed in breast cancer cell lines, where it promotes cell proliferation, migration, and invasion, thereby driving breast cancer progression. Furthermore, we observed a close association between circGSK3β expression levels and immune evasion in breast cancer cells. Mechanistically, circGSK3β acts as a competing endogenous RNA (ceRNA) by interacting with miR-338-3p, thereby promoting breast cancer cell proliferation, migration, and invasion. Additionally, circGSK3β positively regulates the expression of the target gene PRMT5 through its interaction with miR-338-3p. This, in turn, enhances H3K4me3 recruitment to the promoter region of PD-L1, resulting in upregulation of PD-L1 expression and consequent immune evasion in breast cancer. In summary, our findings underscore the significance of the circGSK3β-miR-338-3p-PRMT5-H3K4me3 axis in promoting breast cancer progression and immune evasion. CircGSK3β emerges as a critical player in breast cancer pathogenesis, potentially serving as a diagnostic and prognostic marker, and offering novel insights into the role of circRNAs in breast cancer progression.

摘要

环状RNA(circRNA)在乳腺癌的发生和发展中起着关键作用。了解乳腺癌中失调的circRNA的生物学功能和潜在分子机制对于阐明其发病机制和确定潜在治疗靶点至关重要。在本研究中,我们调查了circGSK3β在乳腺癌中的作用和分子机制。我们发现circGSK3β在乳腺癌细胞系中高表达,它促进细胞增殖、迁移和侵袭,从而推动乳腺癌进展。此外,我们观察到circGSK3β表达水平与乳腺癌细胞免疫逃逸之间存在密切关联。机制上,circGSK3β通过与miR-338-3p相互作用作为竞争性内源RNA(ceRNA),从而促进乳腺癌细胞增殖、迁移和侵袭。此外,circGSK3β通过与miR-338-3p相互作用正向调节靶基因PRMT5的表达。这反过来增强了H3K4me3募集到PD-L1启动子区域,导致PD-L1表达上调,进而导致乳腺癌免疫逃逸。总之,我们的研究结果强调了circGSK3β-miR-338-3p-PRMT5-H3K4me3轴在促进乳腺癌进展和免疫逃逸中的重要性。CircGSK3β成为乳腺癌发病机制中的关键因素,可能作为诊断和预后标志物,并为circRNA在乳腺癌进展中的作用提供新的见解。

https://cdn.ncbi.nlm.nih.gov/pmc/blobs/bdae/11452702/88134a214486/41420_2024_2197_Fig1_HTML.jpg

文献AI研究员

20分钟写一篇综述,助力文献阅读效率提升50倍。

立即体验

用中文搜PubMed

大模型驱动的PubMed中文搜索引擎

马上搜索

文档翻译

学术文献翻译模型,支持多种主流文档格式。

立即体验