Suppr超能文献

通过精准导向的迈克尔受体弹头靶向特定半胱氨酸的可逆共价 c-Jun N 末端激酶抑制剂。

Reversible covalent c-Jun N-terminal kinase inhibitors targeting a specific cysteine by precision-guided Michael-acceptor warheads.

机构信息

Organocatalysis Research Group, Institute of Organic Chemistry, Research Centre for Natural Sciences, 1117, Budapest, Hungary.

Hevesy György PhD School of Chemistry, Eötvös Loránd University, 1117, Budapest, Hungary.

出版信息

Nat Commun. 2024 Oct 4;15(1):8606. doi: 10.1038/s41467-024-52573-2.

Abstract

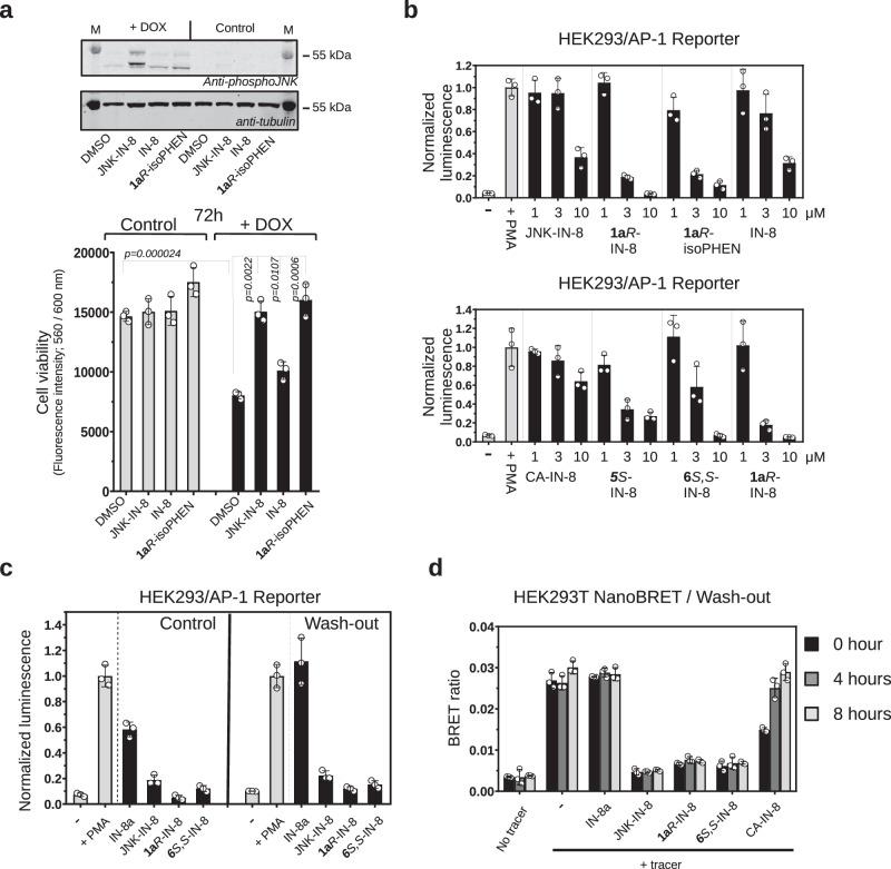
There has been a surge of interest in covalent inhibitors for protein kinases in recent years. Despite success in oncology, the off-target reactivity of these molecules is still hampering the use of covalent warhead-based strategies. Herein, we disclose the development of precision-guided warheads to mitigate the off-target challenge. These reversible warheads have a complex and cyclic structure with optional chirality center and tailored steric and electronic properties. To validate our proof-of-concept, we modified acrylamide-based covalent inhibitors of c-Jun N-terminal kinases (JNKs). We show that the cyclic warheads have high resilience against off-target thiols. Additionally, the binding affinity, residence time, and even JNK isoform specificity can be fine-tuned by adjusting the substitution pattern or using divergent and orthogonal synthetic elaboration of the warhead. Taken together, the cyclic warheads presented in this study will be a useful tool for medicinal chemists for the deliberate design of safer and functionally fine-tuned covalent inhibitors.

摘要

近年来,人们对蛋白激酶的共价抑制剂产生了浓厚的兴趣。尽管在肿瘤学方面取得了成功,但这些分子的脱靶反应性仍然阻碍了基于共价弹头的策略的应用。在此,我们披露了开发精准制导弹头以减轻脱靶挑战的研究进展。这些可逆弹头具有复杂的环状结构,带有可选的手性中心以及经过精心设计的空间和电子性质。为了验证我们的概念验证,我们对基于丙烯酰胺的 c-Jun N-末端激酶(JNK)共价抑制剂进行了修饰。我们表明,环状弹头对脱靶巯基具有很高的抵抗力。此外,通过调整取代模式或使用弹头的发散和正交合成修饰,可以精细调整结合亲和力、停留时间,甚至 JNK 同工型特异性。总之,本研究中提出的环状弹头将成为药物化学家用于精心设计更安全且功能更精细的共价抑制剂的有用工具。

https://cdn.ncbi.nlm.nih.gov/pmc/blobs/d0f6/11452492/de5e3149fd82/41467_2024_52573_Fig1_HTML.jpg

文献AI研究员

20分钟写一篇综述,助力文献阅读效率提升50倍。

立即体验

用中文搜PubMed

大模型驱动的PubMed中文搜索引擎

马上搜索

文档翻译

学术文献翻译模型,支持多种主流文档格式。

立即体验