Suppr超能文献

解析 BAG1 和 BAG2 对预测不同生存结局和脂肪肉瘤治疗效果的预后及治疗意义。

Deciphering the prognostic and therapeutic significance of BAG1 and BAG2 for predicting distinct survival outcome and effects on liposarcoma.

机构信息

Department of Biochemistry and Molecular Biology, School of Basic Medical Sciences, Henan University, Kaifeng, 475004, China.

School of Stomatology, Henan University, Kaifeng, 475004, China.

出版信息

Sci Rep. 2024 Oct 4;14(1):23084. doi: 10.1038/s41598-024-67659-6.

Abstract

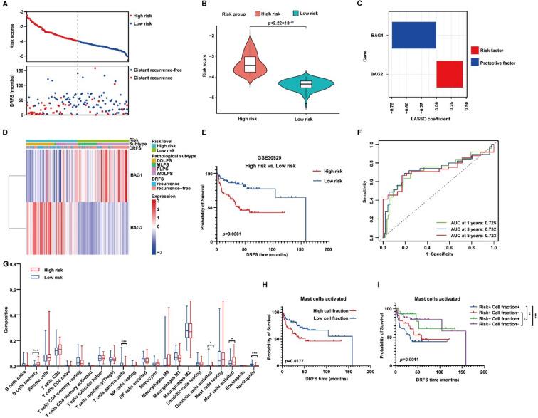
Liposarcoma (LPS) is the second most common kind of soft tissue sarcoma, and a heterogeneous malignant tumor derived from adipose tissue. Up to now, the prognostic value of BAG1 or BAG2 in LPS has not been defined yet. Expression profiling data of LPS patients were collected from TCGA and GEO database. Survival curves were plotted to verify the outcome differences of patients based on BAG1 or BAG2 expression. Univariate and multivariate Cox regression models were used to analyze the prognostic ability of BAG1 or BAG2. Chaperone's regulators BAG1 and BAG2 were identified as prognostic biomarkers for LPS patients, which exhibited distinct expression patterns and survival outcome prediction performances. Patients with high BAG2 expression and/or low BAG1 expression had worse prognosis. Enrichment analysis showed that BAG1 was involved in negative regulation of TGF-β signaling. Low expression of BAG1 was associated with high abundance of regulatory T cells (Tregs). The 2-gene signature model further confirmed the improved risk assessment performance of BAG1 and BAG2: high risk patients displayed poor prognosis. BAG1 and BAG2 are supposed to be potential prognostic biomarkers for LPS and have impacts on liposarcomagenesis and immune infiltration in distinctive manners, which may function as potential therapy targets (BAG1 agonists/BAG2 inhibitors) for LPS.

摘要

脂肪肉瘤(LPS)是第二常见的软组织肉瘤,是一种源自脂肪组织的异质性恶性肿瘤。到目前为止,BAG1 或 BAG2 在 LPS 中的预后价值尚未确定。从 TCGA 和 GEO 数据库中收集 LPS 患者的表达谱数据。绘制生存曲线,根据 BAG1 或 BAG2 的表达验证患者的结局差异。使用单因素和多因素 Cox 回归模型分析 BAG1 或 BAG2 的预后能力。伴侣蛋白调节剂 BAG1 和 BAG2 被确定为 LPS 患者的预后生物标志物,它们表现出不同的表达模式和生存结局预测性能。BAG2 表达高和/或 BAG1 表达低的患者预后较差。富集分析表明,BAG1 参与 TGF-β 信号的负调控。BAG1 的低表达与调节性 T 细胞(Tregs)的高丰度相关。2 基因特征模型进一步证实了 BAG1 和 BAG2 改善风险评估性能:高危患者预后不良。BAG1 和 BAG2 可能是 LPS 的潜在预后生物标志物,以独特的方式影响脂肪肉瘤发生和免疫浸润,可能作为 LPS 的潜在治疗靶点(BAG1 激动剂/BAG2 抑制剂)。

https://cdn.ncbi.nlm.nih.gov/pmc/blobs/137e/11452671/4b665ff82f58/41598_2024_67659_Fig1_HTML.jpg

文献AI研究员

20分钟写一篇综述,助力文献阅读效率提升50倍。

立即体验

用中文搜PubMed

大模型驱动的PubMed中文搜索引擎

马上搜索

文档翻译

学术文献翻译模型,支持多种主流文档格式。

立即体验