Suppr超能文献

比较人类多能干细胞分化方案以生成神经母细胞瘤肿瘤。

Comparison of human pluripotent stem cell differentiation protocols to generate neuroblastoma tumors.

机构信息

Cancer and Blood Disease Institutes, Children's Hospital Los Angeles, The Saban Research Institute, 4650 Sunset Blvd #57, Los Angeles, CA, 90027, USA.

Keck School of Medicine, University of Southern California, Los Angeles, CA, USA.

出版信息

Sci Rep. 2024 Oct 4;14(1):23050. doi: 10.1038/s41598-024-73947-y.

Abstract

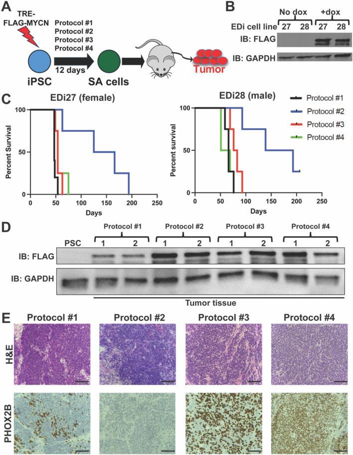
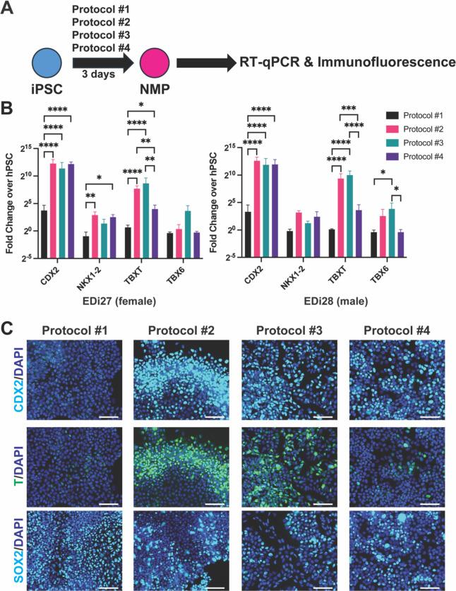
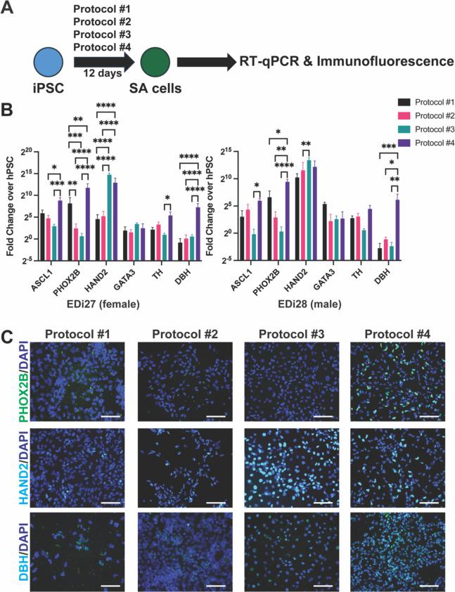
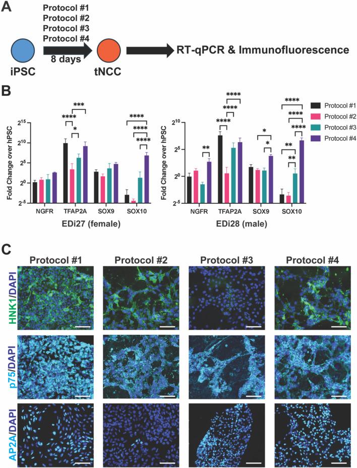
Neuroblastoma is the most common pediatric extracranial solid tumor and is derived from trunk neural crest cells (tNCC) and its progenitor sympathoadrenal (SA) cells. While human pluripotent stem cell (PSC) models of neuroblastoma have been described, the PSC were differentiated using protocols that made neural crest cells, but not specifically the trunk subtype. Here, we compared four recent protocols to differentiate pluripotent stem cells (PSC) toward SA cells and examined their efficiency at generating SA cells along with earlier cell states (neuromesodermal progenitors [NMP], tNCC), as well as generating MYCN-driven tumors. Interestingly, the protocols that created cells with the highest level of NMP markers did not produce cells with the highest tNCC or SA cell markers. We identified a protocol that consistently produced cells with the highest level of SA markers using two PSC lines of different genders. This protocol also generated tumors with the highest level of PHOX2B, a marker of neuroblastoma. Transcriptionally, however, each protocol generates tumors that resemble neuroblastoma. Two of the protocols repeatedly produced adrenergic neuroblastoma whereas the other two protocols were ambiguous. Thus, we identified a protocol that reliably generates adrenergic neuroblastoma.

摘要

神经母细胞瘤是最常见的小儿颅外实体瘤,来源于躯干神经嵴细胞(tNCC)及其前体细胞交感肾上腺(SA)细胞。虽然已经描述了神经母细胞瘤的人类多能干细胞(PSC)模型,但 PSC 的分化使用的方案产生了神经嵴细胞,但不是特定的躯干亚型。在这里,我们比较了四种最近的将多能干细胞(PSC)分化为 SA 细胞的方案,并检查了它们在生成 SA 细胞以及早期细胞状态(神经中胚层祖细胞[NMP]、tNCC)方面的效率,以及生成 MYCN 驱动的肿瘤的效率。有趣的是,产生具有最高 NMP 标志物水平的细胞的方案并没有产生具有最高 tNCC 或 SA 细胞标志物水平的细胞。我们使用两种不同性别的 PSC 系确定了一种始终产生具有最高 SA 标志物水平的细胞的方案。该方案还生成了具有最高 PHOX2B 水平的肿瘤,PHOX2B 是神经母细胞瘤的标志物。然而,从转录水平上看,每个方案生成的肿瘤都类似于神经母细胞瘤。其中两个方案反复产生肾上腺素能神经母细胞瘤,而另外两个方案则不确定。因此,我们确定了一种可靠地生成肾上腺素能神经母细胞瘤的方案。

https://cdn.ncbi.nlm.nih.gov/pmc/blobs/84fb/11452544/ecb642f0f03a/41598_2024_73947_Fig1_HTML.jpg

文献AI研究员

20分钟写一篇综述,助力文献阅读效率提升50倍。

立即体验

用中文搜PubMed

大模型驱动的PubMed中文搜索引擎

马上搜索

文档翻译

学术文献翻译模型,支持多种主流文档格式。

立即体验