Suppr超能文献

白细胞介素-2 通过肥胖小鼠下丘脑交感神经激活改善胰岛素敏感性。

Interleukin-2 improves insulin sensitivity through hypothalamic sympathetic activation in obese mice.

机构信息

Department of Biomedical Science, Hallym University, Chuncheon, 24252, Republic of Korea.

Program of Material Science for Medicine and Pharmaceutics, Hallym University, Chuncheon, 24252, Republic of Korea.

出版信息

J Neuroinflammation. 2024 Oct 4;21(1):250. doi: 10.1186/s12974-024-03244-y.

Abstract

BACKGROUND

IL-2 regulates T cell differentiation: low-dose IL-2 induces immunoregulatory Treg differentiation, while high-dose IL-2 acts as a potent activator of cytotoxic T cells and NK cells. Therefore, high-dose IL-2 has been studied for use in cancer immunotherapy. We aimed to utilize low-dose IL-2 to treat inflammatory diseases such as obesity and insulin resistance, which involve low-grade chronic inflammation.

MAIN BODY

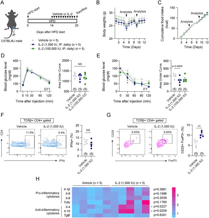
Systemic administration of low-dose IL-2 increased Treg cells and decreased inflammation in gonadal white adipose tissue (gWAT), leading to improved insulin sensitivity in high-fat diet-fed obese mice. Additionally, central administration of IL-2 significantly enhanced insulin sensitivity through the activation of the sympathetic nervous system. The sympathetic signaling induced by central IL-2 administration not only decreased interferon γ (IFNγ) + Th1 cells and the expression of pro-inflammatory cytokines, including Il-1β, Il-6, and Il-8, but also increased CD4 + CD25 + FoxP3 + Treg cells and Tgfβ expression in the gWAT of obese mice. These phenomena were accompanied by hypothalamic microgliosis and activation of pro-opiomelanocortin neurons. Furthermore, sympathetic denervation in gWAT reversed the enhanced insulin sensitivity and immune cell polarization induced by central IL-2 administration.

CONCLUSION

Overall, we demonstrated that IL-2 improves insulin sensitivity through two mechanisms: direct action on CD4 + T cells and via the neuro-immune axis triggered by hypothalamic microgliosis.

摘要

背景

IL-2 调节 T 细胞分化:低剂量 IL-2 诱导免疫调节性 Treg 分化,而高剂量 IL-2 作为细胞毒性 T 细胞和 NK 细胞的有效激活剂。因此,高剂量 IL-2 已被用于癌症免疫治疗的研究。我们旨在利用低剂量 IL-2 治疗肥胖症和胰岛素抵抗等炎症性疾病,这些疾病涉及低度慢性炎症。

正文

全身给予低剂量 IL-2 可增加 Treg 细胞并减少生殖白色脂肪组织(gWAT)中的炎症,从而改善高脂肪饮食喂养的肥胖小鼠的胰岛素敏感性。此外,IL-2 的中枢给药显著增强了胰岛素敏感性,通过激活交感神经系统。中央 IL-2 给药诱导的交感信号不仅减少了干扰素 γ(IFNγ)+Th1 细胞和促炎细胞因子(包括 Il-1β、Il-6 和 Il-8)的表达,还增加了肥胖小鼠 gWAT 中的 CD4+CD25+FoxP3+Treg 细胞和 Tgfβ 的表达。这些现象伴随着下丘脑小胶质细胞增生和 pro-opiomelanocortin 神经元的激活。此外,gWAT 中的交感神经去神经支配逆转了中枢 IL-2 给药诱导的增强的胰岛素敏感性和免疫细胞极化。

结论

总之,我们证明了 IL-2 通过两种机制改善胰岛素敏感性:直接作用于 CD4+T 细胞和通过下丘脑小胶质细胞激活触发的神经免疫轴。

https://cdn.ncbi.nlm.nih.gov/pmc/blobs/46bc/11453069/0c7d53935823/12974_2024_3244_Fig1_HTML.jpg

文献AI研究员

20分钟写一篇综述,助力文献阅读效率提升50倍。

立即体验

用中文搜PubMed

大模型驱动的PubMed中文搜索引擎

马上搜索

文档翻译

学术文献翻译模型,支持多种主流文档格式。

立即体验