Suppr超能文献

基于域的放射组学和放射基因组学的新前沿:在世界卫生组织中枢神经系统-5 版更新后,分子诊断在中枢神经系统肿瘤分类和分级中的作用不断增加。

-New frontiers in domain-inspired radiomics and radiogenomics: increasing role of molecular diagnostics in CNS tumor classification and grading following WHO CNS-5 updates.

机构信息

Neuroradiology Division, Columbia University Irving Medical Center, New York, NY, USA.

Atal Bihari Vajpayee Institute of Medical Sciences, New Delhi, India.

出版信息

Cancer Imaging. 2024 Oct 7;24(1):133. doi: 10.1186/s40644-024-00769-6.

Abstract

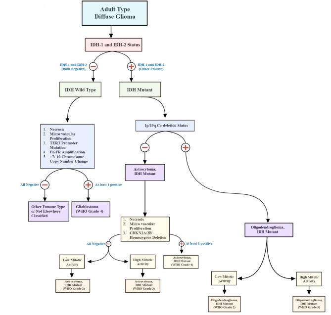
Gliomas and Glioblastomas represent a significant portion of central nervous system (CNS) tumors associated with high mortality rates and variable prognosis. In 2021, the World Health Organization (WHO) updated its Glioma classification criteria, most notably incorporating molecular markers including CDKN2A/B homozygous deletion, TERT promoter mutation, EGFR amplification, + 7/-10 chromosome copy number changes, and others into the grading and classification of adult and pediatric Gliomas. The inclusion of these markers and the corresponding introduction of new Glioma subtypes has allowed for more specific tailoring of clinical interventions and has inspired a new wave of Radiogenomic studies seeking to leverage medical imaging information to explore the diagnostic and prognostic implications of these new biomarkers. Radiomics, deep learning, and combined approaches have enabled the development of powerful computational tools for MRI analysis correlating imaging characteristics with various molecular biomarkers integrated into the updated WHO CNS-5 guidelines. Recent studies have leveraged these methods to accurately classify Gliomas in accordance with these updated molecular-based criteria based solely on non-invasive MRI, demonstrating the great promise of Radiogenomic tools. In this review, we explore the relative benefits and drawbacks of these computational frameworks and highlight the technical and clinical innovations presented by recent studies in the landscape of fast evolving molecular-based Glioma subtyping. Furthermore, the potential benefits and challenges of incorporating these tools into routine radiological workflows, aiming to enhance patient care and optimize clinical outcomes in the evolving field of CNS tumor management, have been highlighted.

摘要

神经胶质瘤和胶质母细胞瘤是中枢神经系统(CNS)肿瘤的重要组成部分,其死亡率和预后变化较大。2021 年,世界卫生组织(WHO)更新了其神经胶质瘤分类标准,最值得注意的是将分子标志物(包括 CDKN2A/B 纯合缺失、TERT 启动子突变、EGFR 扩增、+7/-10 染色体拷贝数变化等)纳入成人和儿童神经胶质瘤的分级和分类。这些标志物的纳入以及相应引入的新神经胶质瘤亚型使得临床干预措施更加具体,并激发了新一轮放射基因组学研究,旨在利用医学影像学信息探索这些新生物标志物的诊断和预后意义。放射组学、深度学习和联合方法为 MRI 分析开发了强大的计算工具,这些工具将影像学特征与整合到更新的 WHO CNS-5 指南中的各种分子生物标志物相关联。最近的研究利用这些方法仅根据非侵入性 MRI 就可以根据这些更新的基于分子的标准准确分类神经胶质瘤,证明了放射基因组学工具具有巨大的应用前景。在这篇综述中,我们探讨了这些计算框架的相对优缺点,并强调了最近研究在基于分子的神经胶质瘤亚型快速发展领域提出的技术和临床创新。此外,还强调了将这些工具纳入常规放射学工作流程的潜在益处和挑战,旨在增强患者护理并优化 CNS 肿瘤管理领域不断发展的临床结果。

https://cdn.ncbi.nlm.nih.gov/pmc/blobs/9fdd/11460168/60a6ebab1056/40644_2024_769_Fig1_HTML.jpg

文献AI研究员

20分钟写一篇综述,助力文献阅读效率提升50倍。

立即体验

用中文搜PubMed

大模型驱动的PubMed中文搜索引擎

马上搜索

文档翻译

学术文献翻译模型,支持多种主流文档格式。

立即体验