Suppr超能文献

腹腔 TGF-β1 水平升高与腹水诱导的 NK 细胞功能障碍和高级别上皮性卵巢癌患者生存时间缩短有关。

Increased peritoneal TGF-β1 is associated with ascites-induced NK-cell dysfunction and reduced survival in high-grade epithelial ovarian cancer.

机构信息

Laboratory of Hematology - Department of Laboratory Medicine, Radboud University Medical Center, Nijmegen, Netherlands.

Department of Obstetrics and Gynecology Amphia, Breda, Netherlands.

出版信息

Front Immunol. 2024 Sep 23;15:1448041. doi: 10.3389/fimmu.2024.1448041. eCollection 2024.

Abstract

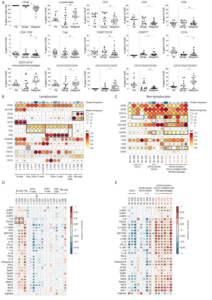
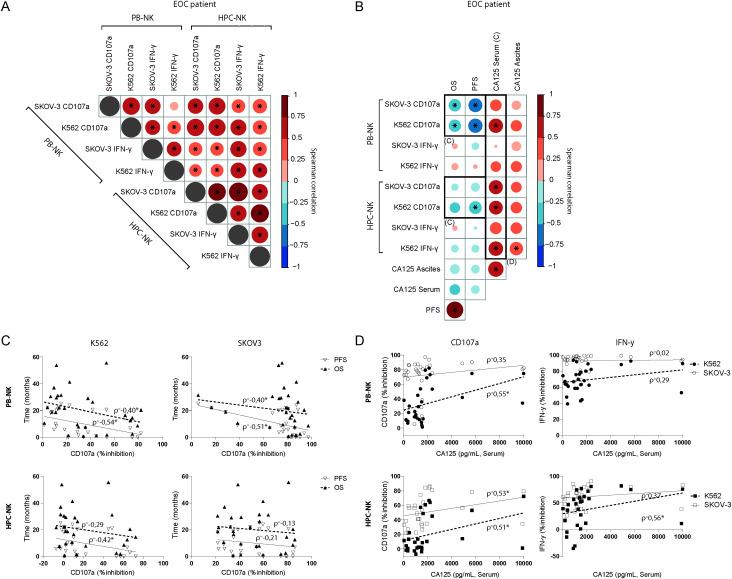
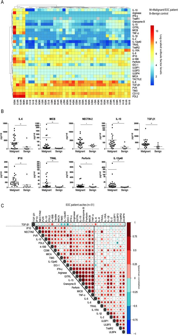
Natural killer (NK) cell therapy represents an attractive immunotherapy approach against recurrent epithelial ovarian cancer (EOC), as EOC is sensitive to NK cell-mediated cytotoxicity. However, NK cell antitumor activity is dampened by suppressive factors in EOC patient ascites. Here, we integrated functional assays, soluble factor analysis, high-dimensional flow cytometry cellular component data and clinical parameters of advanced EOC patients to study the mechanisms of ascites-induced inhibition of NK cells. Using a suppression assay, we found that ascites from EOC patients strongly inhibits peripheral blood-derived NK cells and CD34+ progenitor-derived NK cells, albeit the latter were more resistant. Interestingly, we found that higher ascites-induced NK cell inhibition correlated with reduced progression-free and overall survival in EOC patients. Furthermore, we identified transforming growth factor (TGF)-β1 to correlate with ascites-induced NK cell dysfunction and reduced patient survival. In functional assays, we showed that proliferation and anti-tumor reactivity of CD34+ progenitor-derived NK cells are significantly affected by TGF-β1 exposure. Moreover, inhibition of TGF-β1 signaling with galunisertib partly restored NK cell functionality in some donors. For the cellular components, we showed that the secretome is associated with a different composition of CD45+ cells between ascites of EOC and benign reference samples with higher proportions of macrophages in the EOC patient samples. Furthermore, we revealed that higher TGF-β1 levels are associated with the presence of M2-like macrophages, B cell populations and T-regulatory cells in EOC patient ascites. These findings reveal that targeting TGF-β1 signaling could increase NK cell immune responses in high-grade EOC patients.

摘要

自然杀伤 (NK) 细胞疗法代表了一种有吸引力的免疫治疗方法,可用于复发性上皮性卵巢癌 (EOC),因为 EOC 对 NK 细胞介导的细胞毒性敏感。然而,NK 细胞的抗肿瘤活性被 EOC 患者腹水的抑制性因子所抑制。在这里,我们整合了功能测定、可溶性因子分析、高维流式细胞术细胞成分数据和晚期 EOC 患者的临床参数,以研究腹水诱导的 NK 细胞抑制的机制。使用抑制测定法,我们发现 EOC 患者的腹水强烈抑制外周血来源的 NK 细胞和 CD34+祖细胞来源的 NK 细胞,尽管后者的抵抗力更强。有趣的是,我们发现腹水诱导的 NK 细胞抑制程度与 EOC 患者无进展生存期和总生存期缩短相关。此外,我们发现 TGF-β1 与腹水诱导的 NK 细胞功能障碍和患者生存减少相关。在功能测定中,我们表明 TGF-β1 暴露显著影响 CD34+祖细胞来源的 NK 细胞的增殖和抗肿瘤反应性。此外,用 galunisertib 抑制 TGF-β1 信号部分恢复了一些供体 NK 细胞的功能。对于细胞成分,我们表明,EOC 和良性参考样本的腹水中的 CD45+细胞的分泌组与不同的组成相关,EOC 患者样本中巨噬细胞的比例更高。此外,我们揭示了更高的 TGF-β1 水平与 EOC 患者腹水中 M2 样巨噬细胞、B 细胞群和 T 调节细胞的存在相关。这些发现表明,针对 TGF-β1 信号的治疗可能会增加高级别 EOC 患者的 NK 细胞免疫反应。

https://cdn.ncbi.nlm.nih.gov/pmc/blobs/4fd1/11456434/85524a323de8/fimmu-15-1448041-g001.jpg

文献AI研究员

20分钟写一篇综述,助力文献阅读效率提升50倍。

立即体验

用中文搜PubMed

大模型驱动的PubMed中文搜索引擎

马上搜索

文档翻译

学术文献翻译模型,支持多种主流文档格式。

立即体验