Suppr超能文献

利血平通过抗铁死亡和 cGAS/STING 通路缓解顺铂诱导的急性肾损伤。

Reserpine alleviates cisplatin-induced acute kidney injury via anti-ferroptosis and cGAS/STING pathway.

机构信息

Zunyi Medical University, Zunyi, China.

School of Medicine, Chongqing University, Chongqing, China.

出版信息

Ren Fail. 2024 Dec;46(2):2406395. doi: 10.1080/0886022X.2024.2406395. Epub 2024 Oct 8.

Abstract

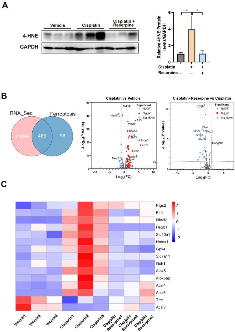
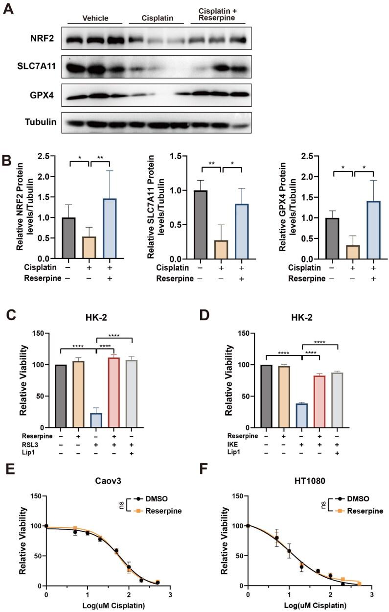
Cisplatin plays a pivotal role in the chemotherapy treatment of various cancers, but its use is often limited due to its nephrotoxic side effects. Identifying compounds that can mitigate cisplatin-induced nephrotoxicity is therefore of great importance. This study focused on evaluating the protective effects of reserpine against cisplatin-induced acute kidney injury. Reserpine was found to significantly safeguard against kidney damage caused by cisplatin, as indicated by the decreased levels of serum creatinine, blood urea nitrogen, and lactate dehydrogenase induced by cisplatin. Moreover, reserpine improved kidney histology damage caused by cisplatin treatment, with hematoxylin-eosin and periodic acid-Schiff staining revealing notable recovery from renal injury. Mechanistically, reserpine mitigated oxidative stress triggered by cisplatin and exhibits the ability to inhibit ferroptosis both and . Additionally, reserpine blocked the activation of the cGAS/STING signaling pathway and the subsequent expression of inflammatory genes, thus reducing inflammation-driven kidney damage. In summary, the findings suggest that reserpine offers a promising new strategy for preventing nephrotoxicity induced by cisplatin.

摘要

顺铂在各种癌症的化疗治疗中起着关键作用,但由于其肾毒性副作用,其应用常常受到限制。因此,鉴定能够减轻顺铂诱导的肾毒性的化合物非常重要。本研究重点评估利血平对顺铂诱导的急性肾损伤的保护作用。研究发现,利血平显著防止了顺铂引起的肾脏损伤,顺铂诱导的血清肌酐、血尿素氮和乳酸脱氢酶水平降低。此外,利血平改善了顺铂治疗引起的肾脏组织学损伤,苏木精-伊红和过碘酸希夫染色显示肾脏损伤明显恢复。在机制上,利血平减轻了顺铂引发的氧化应激,并表现出抑制铁死亡的能力,以及 。此外,利血平阻断了 cGAS/STING 信号通路的激活和随后炎症基因的表达,从而减少了炎症驱动的肾脏损伤。总之,这些发现表明利血平为预防顺铂引起的肾毒性提供了一种有前途的新策略。

https://cdn.ncbi.nlm.nih.gov/pmc/blobs/d850/11463010/75f1faac5965/IRNF_A_2406395_UF0001_C.jpg

文献AI研究员

20分钟写一篇综述,助力文献阅读效率提升50倍。

立即体验

用中文搜PubMed

大模型驱动的PubMed中文搜索引擎

马上搜索

文档翻译

学术文献翻译模型,支持多种主流文档格式。

立即体验