Suppr超能文献

鉴定 COVID-19 合并脓毒症患者的诊断候选基因。

Identification of diagnostic candidate genes in COVID-19 patients with sepsis.

机构信息

Department of Critical Care Medicine, The Third Xiangya Hospital, Central South University, Changsha, Hunan, China.

出版信息

Immun Inflamm Dis. 2024 Oct;12(10):e70033. doi: 10.1002/iid3.70033.

Abstract

PURPOSE

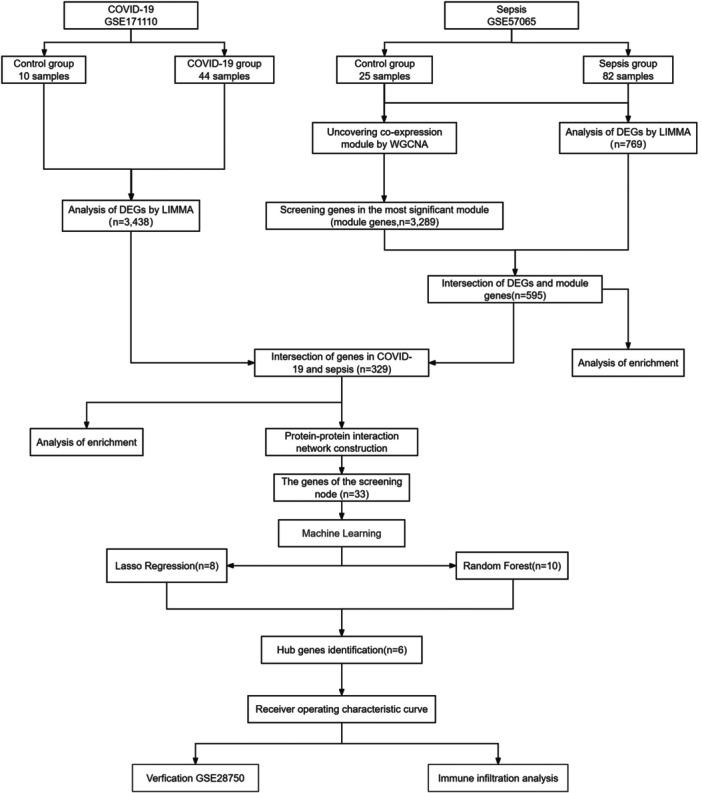
Coronavirus Disease 2019 (COVID-19) and sepsis are closely related. This study aims to identify pivotal diagnostic candidate genes in COVID-19 patients with sepsis.

PATIENTS AND METHODS

We obtained a COVID-19 data set and a sepsis data set from the Gene Expression Omnibus (GEO) database. Identification of differentially expressed genes (DEGs) and module genes using the Linear Models for Microarray Data (LIMMA) and weighted gene co-expression network analysis (WGCNA), functional enrichment analysis, protein-protein interaction (PPI) network construction, and machine learning algorithms (least absolute shrinkage and selection operator (LASSO) regression and Random Forest (RF)) were used to identify candidate hub genes for the diagnosis of COVID-19 patients with sepsis. Receiver operating characteristic (ROC) curves were developed to assess the diagnostic value. Finally, the data set GSE28750 was used to verify the core genes and analyze the immune infiltration.

RESULTS

The COVID-19 data set contained 3,438 DEGs, and 595 common genes were screened in sepsis. sepsis DEGs were mainly enriched in immune regulation. The intersection of DEGs for COVID-19 and core genes for sepsis was 329, which were also mainly enriched in the immune system. After developing the PPI network, 17 node genes were filtered and thirteen candidate hub genes were selected for diagnostic value evaluation using machine learning. All thirteen candidate hub genes have diagnostic value, and 8 genes with an Area Under the Curve (AUC) greater than 0.9 were selected as diagnostic genes.

CONCLUSION

Five core genes (CD3D, IL2RB, KLRC, CD5, and HLA-DQA1) associated with immune infiltration were identified to evaluate their diagnostic utility COVID-19 patients with sepsis. This finding contributes to the identification of potential peripheral blood diagnostic candidate genes for COVID-19 patients with sepsis.

摘要

目的

新型冠状病毒肺炎(COVID-19)与脓毒症密切相关。本研究旨在确定 COVID-19 合并脓毒症患者中有诊断价值的候选基因。

方法

从基因表达综合数据库(GEO)中获取 COVID-19 数据集和脓毒症数据集。采用线性模型微阵列数据(LIMMA)和加权基因共表达网络分析(WGCNA)、功能富集分析、蛋白质-蛋白质相互作用(PPI)网络构建和机器学习算法(最小绝对值收缩和选择算子(LASSO)回归和随机森林(RF))识别 COVID-19 合并脓毒症患者诊断的候选关键基因。绘制受试者工作特征(ROC)曲线评估诊断价值。最后,使用数据集 GSE28750 验证核心基因并分析免疫浸润。

结果

COVID-19 数据集包含 3438 个差异表达基因,脓毒症中筛选出 595 个共同基因。脓毒症差异表达基因主要富集在免疫调节。COVID-19 的差异表达基因和脓毒症的核心基因的交集为 329 个,这些基因也主要富集在免疫系统中。构建 PPI 网络后,筛选出 17 个节点基因,采用机器学习对 13 个候选关键基因进行诊断价值评估。这 13 个候选关键基因均具有诊断价值,选择 AUC 大于 0.9 的 8 个基因作为诊断基因。

结论

本研究筛选出与免疫浸润相关的 5 个核心基因(CD3D、IL2RB、KLRC、CD5 和 HLA-DQA1),评估其在 COVID-19 合并脓毒症患者中的诊断效能。这一发现有助于确定 COVID-19 合并脓毒症患者潜在的外周血诊断候选基因。

https://cdn.ncbi.nlm.nih.gov/pmc/blobs/2bc2/11460023/1b32aff42500/IID3-12-e70033-g001.jpg

文献AI研究员

20分钟写一篇综述,助力文献阅读效率提升50倍。

立即体验

用中文搜PubMed

大模型驱动的PubMed中文搜索引擎

马上搜索

文档翻译

学术文献翻译模型,支持多种主流文档格式。

立即体验