Suppr超能文献

伊朗医院药房药品供应链可持续性的动态管理模型。

A dynamic management model for sustainable drug supply chain in hospital pharmacies in Iran.

机构信息

Health Management and Economics Research Center, Iran University of Medical Sciences, Tehran, Iran.

Non-communicable Diseases Research Center, Research Institute for Prevention of Non-Communicable Diseases, Qazvin University of Medical Sciences, Qazvin, Iran.

出版信息

BMC Health Serv Res. 2024 Oct 9;24(1):1205. doi: 10.1186/s12913-024-11692-8.

Abstract

BACKGROUND

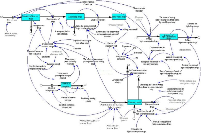
Sustainable supply chain management encompasses the strategic coordination and control of material, information, and financial flows, as well as the collaborative efforts among the entities engaged in the medicinal supply chain. This research proposes a dynamic and sustainable supply chain management model tailored explicitly for the inpatient pharmacies of Medical Centers and Hospitals affiliated with Iran University of Medical Sciences.

METHODS

This is a quantitative study in terms of research objective and a qualitative study based on the stages in the conceptual development of the model. Therefore, the current study can be considered a mixed-methods approach. After identifying the key factors influencing the sustainability of the medicine supply chain, we conducted a dynamic analysis of the problem using system dynamics methodology. In order to simulate the system's behavior over 24 months, we utilized a combination of existing documentary information and expert opinions. The developed model was implemented using Vensim PLE software, allowing us to simulate and analyze the impact of various policies on the system.

RESULTS

Medicine disposal exhibited an upward trend, particularly during the second 12-month period. Conversely, the trend of medicine expirations remained relatively stable in the initial months but showed an upward trajectory after that. The cost associated with disposed medicine experienced a consistent increase, with a higher rate observed during the second 12-month period. In contrast, sales of low-consumable medicine experienced a significant initial surge followed by a slower growth rate. Finally, the pharmacy's profit demonstrated an overall increasing trend, although the rate of increase was higher during the first 12 months.

CONCLUSION

Among the various scenarios considered, namely "increasing the adequacy of human resources," "increasing the speed of response," and "utilizing pharmacists in the drug prescribing team," it was found that these interventions had a substantial effect on both enhancing the pharmacy's profit and reducing medication waste. Therefore, these scenarios were identified as having the most significant impact. The proposed model can serve as a valuable tool for forecasting and informing policy-making, providing insights into addressing the challenges associated with the sustainable drug supply chain in hospital pharmacies.

摘要

背景

可持续供应链管理涵盖了物料、信息和资金流的战略协调和控制,以及参与医药供应链的实体之间的协作努力。本研究提出了一个专门针对伊朗医科大学附属医院住院药房的动态和可持续供应链管理模型。

方法

就研究目标而言,这是一项定量研究,就模型概念开发阶段而言,这是一项定性研究。因此,本研究可以被视为一种混合方法。在确定影响医药供应链可持续性的关键因素后,我们使用系统动力学方法对问题进行了动态分析。为了在 24 个月内模拟系统的行为,我们结合了现有文献资料和专家意见。使用 Vensim PLE 软件实现了开发的模型,使我们能够模拟和分析各种政策对系统的影响。

结果

药品处理呈上升趋势,特别是在第二个 12 个月期间。相反,药品过期的趋势在最初几个月相对稳定,但之后呈上升趋势。与处理药品相关的成本持续增加,第二个 12 个月期间增长率较高。相比之下,低消耗药品的销售在最初急剧增加后增长率较慢。最后,药房的利润呈现出总体上升趋势,尽管在第一个 12 个月期间增长率较高。

结论

在所考虑的各种方案中,即“增加人力资源的充足性”、“提高响应速度”和“在药物处方团队中使用药剂师”,发现这些干预措施对提高药房利润和减少药物浪费有重大影响。因此,这些方案被认为具有最大的影响。所提出的模型可以作为预测和提供政策制定信息的有价值的工具,为解决医院药房可持续药物供应链面临的挑战提供见解。

https://cdn.ncbi.nlm.nih.gov/pmc/blobs/3666/11463049/b626cf653db2/12913_2024_11692_Fig1_HTML.jpg

文献AI研究员

20分钟写一篇综述,助力文献阅读效率提升50倍。

立即体验

用中文搜PubMed

大模型驱动的PubMed中文搜索引擎

马上搜索

文档翻译

学术文献翻译模型,支持多种主流文档格式。

立即体验