Suppr超能文献

抗CTLA-4抗体的淋巴给药与局部放疗联合用于实体瘤治疗。

A combination of lymphatic drug delivery of anti-CTLA-4 antibody and local radiotherapy for solid-tumor treatment.

作者信息

Takagi Koki, Sukhbaatar Ariunbuyan, Inaba Yohei, Mori Shiro, Kodama Tetsuya

机构信息

Laboratory of Biomedical Engineering for Cancer, Graduate School of Biomedical Engineering, Tohoku University, Sendai, Miyagi, Japan.

Division of Oral and Maxillofacial Oncology and Surgical Sciences, Graduate School of Dentistry, Tohoku University, Sendai, Miyagi, Japan.

出版信息

Cancer Sci. 2024 Dec;115(12):4021-4033. doi: 10.1111/cas.16369. Epub 2024 Oct 8.

Abstract

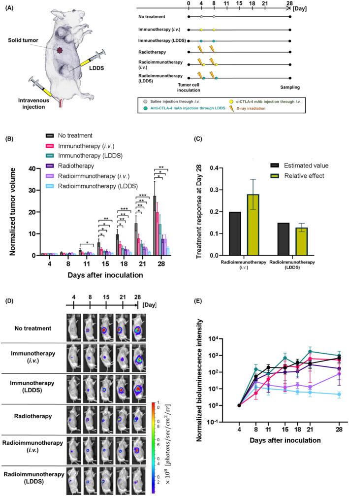
The combination of radiotherapy and immunotherapy is a promising approach that has been shown in clinical trials to improve significantly survival and response rates compared with monotherapy against solid tumor. Since anti-CTLA-4 antibodies block immunosuppressive signals mainly in the lymph nodes (LNs), efficient drug delivery to the lymphatic system is desirable. However, the immune checkpoint inhibitors, especially anti-CTLA-4 are currently administered intravenously (i.v.), resulting in limited efficacy in controlling solid tumor and inhibiting metastases, and the method of administration has not been optimized. Here, we show that a combination of local radiotherapy and administration of anti-CTLA-4 antibodies using a lymphatic drug delivery system (LDDS) suppresses solid tumor and metastases. We compared the efficacy of LDDS-based immunotherapy or radioimmunotherapy with i.v. administration in a solid-tumor model created by subcutaneous inoculation into LN-swollen mice with osteosarcoma cells. Tumor-bearing mice were divided into various groups (no treatment, immunotherapy [i.v. or LDDS], radiotherapy, and radioimmunotherapy [i.v. or LDDS]) and were observed for 28 days. Immunotherapy was administered with a cumulative dose of 10 mg/kg of anti-CTLA-4 monoclonal antibody, and radiotherapy was administered with a cumulative 8 Gy of fractionated X-ray irradiation. For immunotherapy alone, LDDS provided slight tumor growth inhibition but did not inhibit distant metastasis. For radioimmunotherapy, however, tumor growth was delayed and distant metastasis was suppressed compared with radiotherapy alone. In particular, the LDDS group achieved a high tumor-suppressive effect with T cell-mediated immune activity, indicating the efficacy of LDDS in radioimmunotherapy.

摘要

放疗与免疫疗法相结合是一种很有前景的方法,临床试验表明,与针对实体瘤的单一疗法相比,这种联合疗法能显著提高生存率和缓解率。由于抗CTLA-4抗体主要在淋巴结(LN)中阻断免疫抑制信号,因此需要将药物有效递送至淋巴系统。然而,免疫检查点抑制剂,尤其是抗CTLA-4目前通过静脉内(i.v.)给药,导致在控制实体瘤和抑制转移方面疗效有限,且给药方法尚未优化。在此,我们表明,使用淋巴药物递送系统(LDDS)进行局部放疗并给予抗CTLA-4抗体,可抑制实体瘤和转移。我们在通过皮下接种骨肉瘤细胞使淋巴结肿大的小鼠建立的实体瘤模型中,比较了基于LDDS的免疫疗法或放射免疫疗法与静脉内给药的疗效。将荷瘤小鼠分为不同组(未治疗、免疫疗法[i.v.或LDDS]、放疗、放射免疫疗法[i.v.或LDDS]),并观察28天。免疫疗法给予累积剂量为10mg/kg的抗CTLA-4单克隆抗体,放疗给予累积8Gy的分次X射线照射。对于单独的免疫疗法,LDDS可轻微抑制肿瘤生长,但不能抑制远处转移。然而,对于放射免疫疗法,与单独放疗相比,肿瘤生长延迟且远处转移受到抑制。特别是,LDDS组通过T细胞介导的免疫活性实现了较高的肿瘤抑制效果,表明LDDS在放射免疫疗法中的疗效。

https://cdn.ncbi.nlm.nih.gov/pmc/blobs/59e2/11611777/af358adeaf14/CAS-115-4021-g007.jpg

文献AI研究员

20分钟写一篇综述,助力文献阅读效率提升50倍。

立即体验

用中文搜PubMed

大模型驱动的PubMed中文搜索引擎

马上搜索

文档翻译

学术文献翻译模型,支持多种主流文档格式。

立即体验