Suppr超能文献

黄连解毒汤通过抑制巨噬细胞 Csf1r/Src 通路和调节肠道微生物群来减轻结肠炎。

Huang Lian Jie Du decoction attenuated colitis via suppressing the macrophage Csf1r/Src pathway and modulating gut microbiota.

机构信息

State Key Laboratory of Traditional Chinese Medicine Syndrome, The Second Affiliated Hospital of Guangzhou University of Chinese Medicine, Guangzhou, China.

Department of Neurology, The Second Affiliated Hospital of Guangzhou University of Chinese Medicine, Guangzhou, China.

出版信息

Front Immunol. 2024 Sep 26;15:1375781. doi: 10.3389/fimmu.2024.1375781. eCollection 2024.

Abstract

INTRODUCTION

Ulcerative colitis, a subtype of chronic inflammatory bowel disease (IBD), is characterized by relapsing colonic inflammation and ulcers. The traditional Chinese herbal formulation Huang Lian Jie Du (HLJD) decoction is used clinically to treat diarrhea and colitis. However, the mechanisms associated with the effects of treatment remain unclear. This study aims to elucidate the molecular mechanistic effects of HLJD formulation on colitis.

METHODS

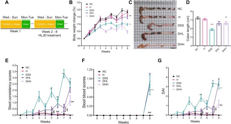
Chronic colitis in mice was induced by adding 1% dextran sulfate sodium (DSS) to their drinking water continuously for 8 weeks, and HLJD decoction at the doses of 2 and 4 g/kg was administered orally to mice daily from the second week until experimental endpoint. Stool consistency scores, blood stool scores, and body weights were recorded weekly. Disease activity index (DAI) was determined before necropsy, where colon tissues were collected for biochemical analyses. In addition, the fecal microbiome of treated mice was characterized using 16S rRNA amplicon sequencing.

RESULTS

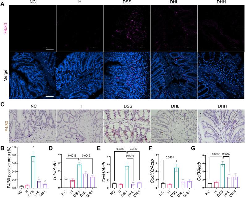
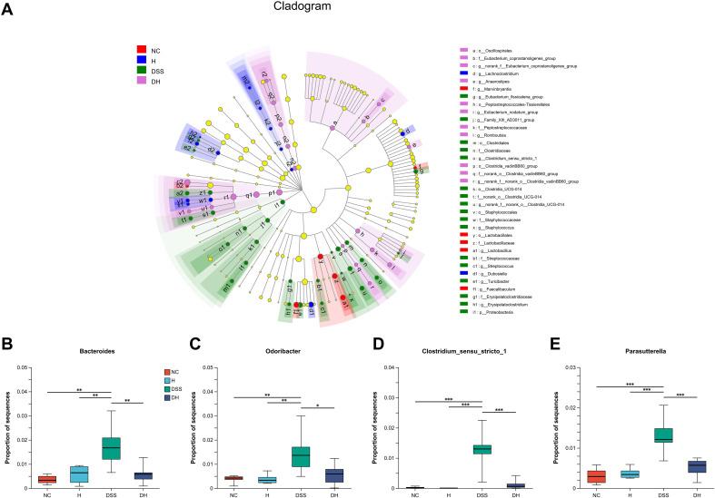
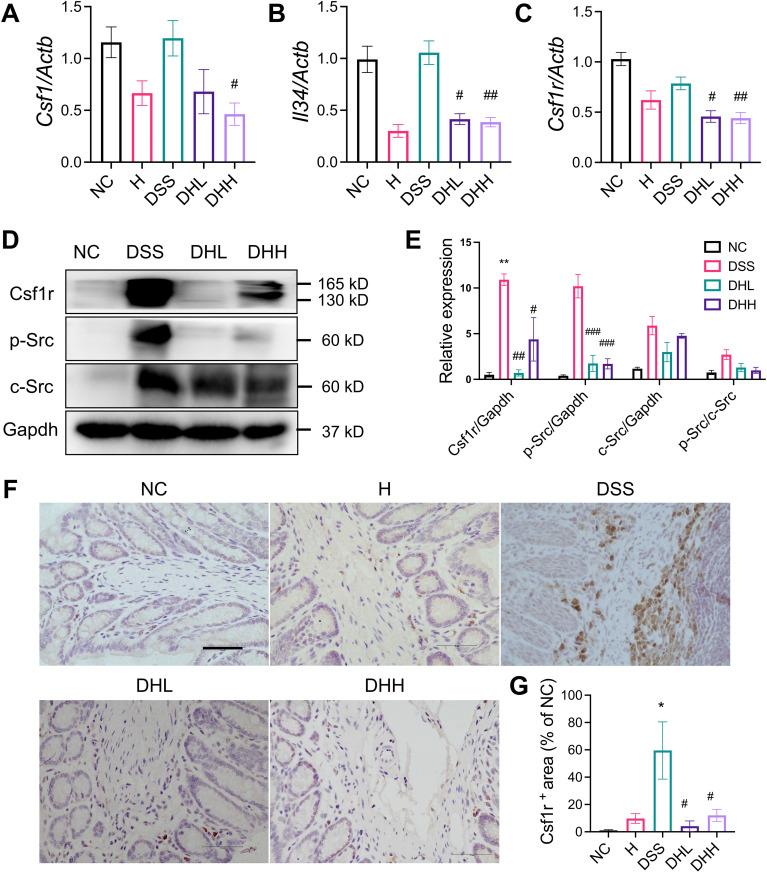
HLJD decoction at doses of 2 and 4 g/kg relieved DSS-induced chronic colitis in mice by suppressing inflammation through compromised macrophage activity in colonic tissues associated with the colony-stimulating factor 1 receptor (Csf1r)/Src pathway. Furthermore, the HLJD formula could modify the gut microbiota profile by decreasing the abundance of , , , and . In addition, close correlations between DAI, colon length, spleen weight, and gut microbiota were identified.

DISCUSSION

Our findings revealed that the HLJD formula attenuated DSS-induced chronic colitis by reducing inflammation via Csf1r/Src-mediated macrophage infiltration, as well as modulating the gut microbiota profile.

摘要

简介

溃疡性结肠炎是一种慢性炎症性肠病(IBD)的亚型,其特征为结肠炎症反复发作和溃疡。黄连解毒汤(HLJD)是一种传统的中药配方,临床上用于治疗腹泻和结肠炎。然而,其治疗效果的相关机制尚不清楚。本研究旨在阐明 HLJD 配方对结肠炎的分子机制作用。

方法

通过连续 8 周向小鼠饮用水中添加 1%葡聚糖硫酸钠(DSS)诱导慢性结肠炎,从第 2 周开始,HLJD 汤以 2 和 4 g/kg 的剂量每天口服给予小鼠,直至实验终点。每周记录粪便稠度评分、血便评分和体重。在解剖前,通过测定疾病活动指数(DAI)来确定,其中收集结肠组织进行生化分析。此外,采用 16S rRNA 扩增子测序来描述治疗小鼠的粪便微生物组。

结果

HLJD 汤以 2 和 4 g/kg 的剂量缓解了 DSS 诱导的小鼠慢性结肠炎,其机制为通过抑制与集落刺激因子 1 受体(Csf1r)/Src 通路相关的结肠组织中巨噬细胞活性来抑制炎症。此外,HLJD 配方可以通过降低 abundance of,,, 和 来改变肠道微生物组谱。此外,还确定了 DAI、结肠长度、脾脏重量和肠道微生物组之间的密切相关性。

讨论

我们的研究结果表明,HLJD 配方通过 Csf1r/Src 介导的巨噬细胞浸润减少炎症来减轻 DSS 诱导的慢性结肠炎,并调节肠道微生物组谱。

https://cdn.ncbi.nlm.nih.gov/pmc/blobs/4055/11464287/7fb8266ebd37/fimmu-15-1375781-g001.jpg

文献AI研究员

20分钟写一篇综述,助力文献阅读效率提升50倍。

立即体验

用中文搜PubMed

大模型驱动的PubMed中文搜索引擎

马上搜索

文档翻译

学术文献翻译模型,支持多种主流文档格式。

立即体验