Suppr超能文献

含有内吞信号基序的溶酶体靶向嵌合体可触发细胞表面蛋白的内吞作用和溶酶体降解。

Lysosome-targeting chimeras containing an endocytic signaling motif trigger endocytosis and lysosomal degradation of cell-surface proteins.

作者信息

Fang Tong, Zheng Zhenting, Li Na, Zhang Yishu, Ma Jing, Yun Chengyu, Cai Xiaoqing

机构信息

School of Pharmaceutical Sciences, Sun Yat-sen University Guangzhou China

出版信息

Chem Sci. 2024 Oct 1;15(42):17652-62. doi: 10.1039/d4sc05093b.

Abstract

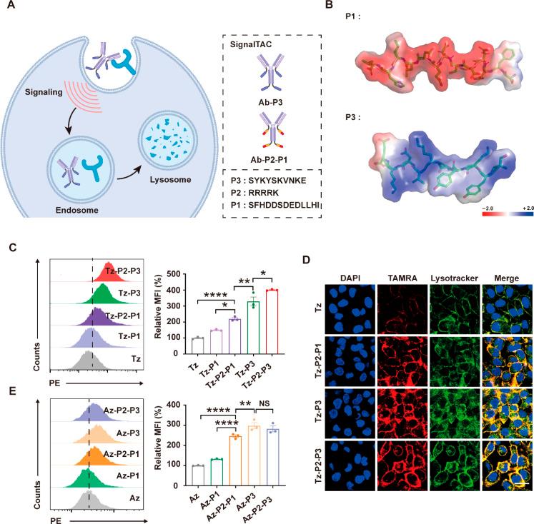
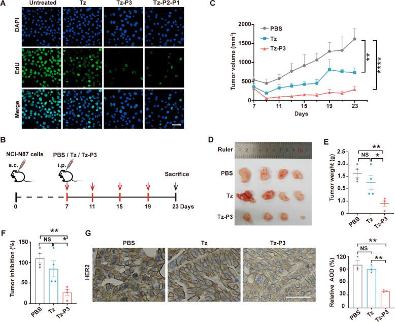
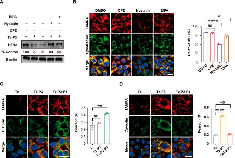
Lysosome-targeting degradation technologies have emerged as a promising therapeutic strategy for the selective depletion of target extracellular and cell-surface proteins by harnessing a cell-surface effector protein such as lysosome-targeting receptors (LTRs) or transmembrane E3 ligases that direct lysosomal degradation. We recently developed a lysosome-targeting degradation platform termed signal-mediated lysosome-targeting chimeras (SignalTACs) that functions independently of an LTR or E3 ligase; these are engineered fusion proteins comprising a target binder, a cell-penetrating peptide (CPP), and a lysosomal sorting signal motif (P1). Herein, we present the next-generation SignalTACs containing a single endocytic signal that bypasses the need for a CPP. We demonstrate that the fusion with a 10-amino acid endocytic signaling peptide (P3) derived from the cation-independent mannose-6-phosphate receptor (CI-M6PR) induces robust internalization and lysosomal degradation of the target protein. The P3-based SignalTAC exhibited enhanced antitumor efficacy compared to the parent antibody. We envision that the fusion of the endocytic signaling peptide P3 to a target binder may allow the construction of an effective degrader for membrane-associated targets. Furthermore, mechanistic studies identified different drivers for the activities of the P3- and P1-based SignalTACs, which is expected to provide crucial insights toward the harnessing of the intrinsic signaling pathways to direct protein trafficking and degradation.

摘要

溶酶体靶向降解技术已成为一种很有前景的治疗策略,可通过利用细胞表面效应蛋白(如溶酶体靶向受体(LTRs)或指导溶酶体降解的跨膜E3连接酶)来选择性消耗靶细胞外和细胞表面蛋白。我们最近开发了一种称为信号介导的溶酶体靶向嵌合体(SignalTACs)的溶酶体靶向降解平台,其功能独立于LTR或E3连接酶;这些是经过工程改造的融合蛋白,包含靶标结合物、细胞穿透肽(CPP)和溶酶体分选信号基序(P1)。在此,我们展示了包含单个内吞信号的下一代SignalTACs,它无需CPP。我们证明,与源自不依赖阳离子的甘露糖-6-磷酸受体(CI-M6PR)的10个氨基酸的内吞信号肽(P3)融合可诱导靶蛋白的强力内化和溶酶体降解。与亲本抗体相比,基于P3的SignalTAC表现出增强的抗肿瘤功效。我们设想,将内吞信号肽P3与靶标结合物融合可能允许构建一种有效的膜相关靶标降解剂。此外,机制研究确定了基于P3和P1的SignalTACs活性的不同驱动因素,这有望为利用内在信号通路指导蛋白质运输和降解提供关键见解。

https://cdn.ncbi.nlm.nih.gov/pmc/blobs/1f89/11526006/8aff70833471/d4sc05093b-f1.jpg

文献AI研究员

20分钟写一篇综述,助力文献阅读效率提升50倍。

立即体验

用中文搜PubMed

大模型驱动的PubMed中文搜索引擎

马上搜索

文档翻译

学术文献翻译模型,支持多种主流文档格式。

立即体验