Suppr超能文献

杂合表达功能获得性变异体对生长抑素和钙结合蛋白 Parvalbumin 表达的皮质 GABA 能神经元有不同的影响。

Heterozygous expression of a gain-of-function variant has differential effects on somatostatin- and parvalbumin-expressing cortical GABAergic neurons.

机构信息

Fralin Biomedical Research Institute at Virginia Tech Carilion, Center for Neurobiology Research, Roanoke, United States.

Department of Neurological Sciences, University of Vermont, Burlington, United States.

出版信息

Elife. 2024 Oct 11;13:RP92915. doi: 10.7554/eLife.92915.

Abstract

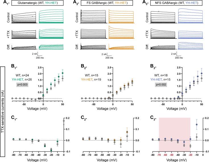
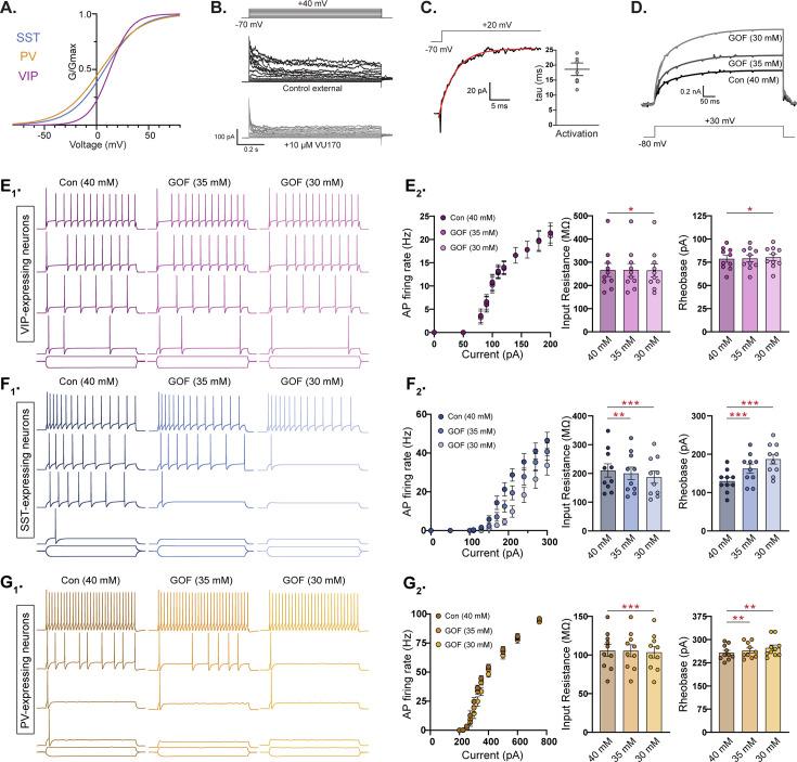
More than 20 recurrent missense gain-of-function (GOF) mutations have been identified in the sodium-activated potassium (K) channel gene in patients with severe developmental and epileptic encephalopathies (DEEs), most of which are resistant to current therapies. Defining the neuron types most vulnerable to KCNT1 GOF will advance our understanding of disease mechanisms and provide refined targets for precision therapy efforts. Here, we assessed the effects of heterozygous expression of a GOF variant () on K currents and neuronal physiology among cortical glutamatergic and GABAergic neurons in mice, including those expressing vasoactive intestinal polypeptide (VIP), somatostatin (SST), and parvalbumin (PV), to identify and model the pathogenic mechanisms of autosomal dominant GOF variants in DEEs. Although the variant had no effects on glutamatergic or VIP neuron function, it increased subthreshold K currents in both SST and PV neurons but with opposite effects on neuronal output; SST neurons became hypoexcitable with a higher rheobase current and lower action potential (AP) firing frequency, whereas PV neurons became hyperexcitable with a lower rheobase current and higher AP firing frequency. Further neurophysiological and computational modeling experiments showed that the differential effects of the variant on SST and PV neurons are not likely due to inherent differences in these neuron types, but to an increased persistent sodium current in PV, but not SST, neurons. The variant also increased excitatory input onto, and chemical and electrical synaptic connectivity between, SST neurons. Together, these data suggest differential pathogenic mechanisms, both direct and compensatory, contribute to disease phenotypes, and provide a salient example of how a pathogenic ion channel variant can cause opposite functional effects in closely related neuron subtypes due to interactions with other ionic conductances.

摘要

在患有严重发育性和癫痫性脑病 (DEE) 的患者中,已经发现超过 20 种钠离子激活钾 (K) 通道基因的复发性错义获得性功能 (GOF) 突变,其中大多数对当前的治疗方法具有抗性。确定对 KCNT1 GOF 最易受影响的神经元类型将有助于我们深入了解疾病机制,并为精准治疗努力提供更精细的靶点。在这里,我们评估了在表达血管活性肠肽 (VIP)、生长抑素 (SST) 和钙结合蛋白 (PV) 的皮质谷氨酸能和 GABA 能神经元中,杂合表达 GOF 变体 () 对 K 电流和神经元生理学的影响,以鉴定和模拟 DEE 中常染色体显性 GOF 变体的致病机制。尽管 变体对谷氨酸能或 VIP 神经元功能没有影响,但它增加了 SST 和 PV 神经元的阈下 K 电流,但对神经元输出有相反的影响;SST 神经元的兴奋性降低,基强度电流增加,动作电位 (AP) 发射频率降低,而 PV 神经元的兴奋性增加,基强度电流降低,AP 发射频率增加。进一步的神经生理和计算建模实验表明, 变体对 SST 和 PV 神经元的差异影响不是由于这些神经元类型的固有差异,而是由于 PV 神经元中持续钠电流增加,而 SST 神经元中则没有。 变体还增加了 SST 神经元上的兴奋性输入以及化学和电突触连接。总之,这些数据表明,直接和代偿性的不同致病机制导致了疾病表型,并且提供了一个显著的例子,说明了一种致病的离子通道变体如何由于与其他离子电导的相互作用,导致在密切相关的神经元亚型中产生相反的功能效应。

https://cdn.ncbi.nlm.nih.gov/pmc/blobs/97ab/11469685/8ddd11e94aed/elife-92915-fig1.jpg

文献AI研究员

20分钟写一篇综述,助力文献阅读效率提升50倍。

立即体验

用中文搜PubMed

大模型驱动的PubMed中文搜索引擎

马上搜索

文档翻译

学术文献翻译模型,支持多种主流文档格式。

立即体验