Suppr超能文献

连翘苷通过抑制NLRP3/半胱天冬酶-1/ Gasdermin D依赖性焦亡信号通路预防脓毒症诱导的急性肺损伤。

Phillyrin prevents sepsis-induced acute lung injury through inhibiting the NLRP3/caspase-1/GSDMD-dependent pyroptosis signaling pathway.

作者信息

Ji Chen, Hao Xiaoyan, Li Zhiyi, Liu Jiaxing, Yan Hanyu, Ma Ketao, Li Ling, Zhang Liang

机构信息

Key Laboratory of Xinjiang Endemic and Ethnic Diseases (Ministry of Education), School of Medicine, Shihezi University, Shihezi 832003, China.

NHC Key Laboratory of Prevention and Treatment of Central Asia High Incidence Diseases, the first Affiliated Hospital, Shihezi University, Shihezi 832008, China.

出版信息

Acta Biochim Biophys Sin (Shanghai). 2024 Oct 10;57(3):447-462. doi: 10.3724/abbs.2024161.

Abstract

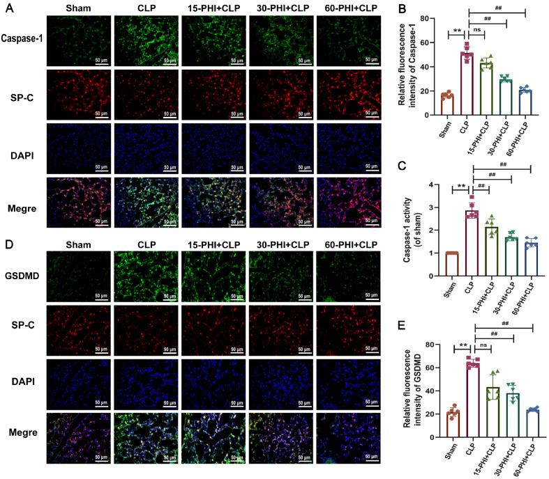
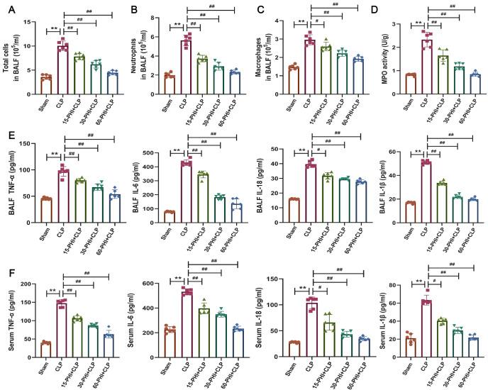
Acute lung injury (ALI) is a severe pulmonary disorder of sepsis with high clinical incidence and mortality. Nucleotide-binding oligomerization domain-like receptor family pyrin domain containing 3 (NLRP3)-cysteinyl aspartate specific proteinase 1-gasdermin D (GSDMD)-dependent pyroptosis of alveolar epithelial cells (AECs) has emerged as a crucial contributor to ALI during sepsis. Phillyrin (PHI), a natural lignan isolated from the traditional Chinese herbal medicine , has been shown to have anti-inflammatory, antioxidant and antiviral properties. However, little is known about the protective role and potential mechanism of PHI in sepsis-induced ALI, and it is uncertain whether the protective effect of PHI in sepsis-induced ALI is connected to pyroptosis. This study aims to examine the preventive effects of PHI on sepsis-induced ALI via the inhibition of NLRP3/caspase-1/GSDMD-mediated pyroptosis in AECs. Our findings demonstrate that preadministration of PHI successfully reduces sepsis-induced pulmonary edema, systemic/pulmonary inflammation, and pulmonary histological damage in lung tissues, bronchoalveolar lavage fluid, and the serum of septic mice. Intriguingly, PHI preadministration suppresses sepsis-induced protein expressions of pyroptosis-specific markers, especially their active forms. assays show that PHI pretreatment also protects type II AECs (MLE-12) from lipopolysaccharide-induced pyroptosis by preventing the activation of the pyroptosis signaling pathway. The results from molecular docking and surface plasmon resonance reveal that PHI has a significant affinity for direct binding to the GSDMD protein, suggesting that GSDMD is a potential pharmacological target for PHI. In conclusion, PHI can prevent sepsis-triggered ALI by effectively suppressing the activation of the canonical pyroptosis signaling pathway and pyroptosis of AECs.

摘要

急性肺损伤(ALI)是脓毒症引发的一种严重肺部疾病,临床发病率和死亡率均很高。核苷酸结合寡聚化结构域样受体家族含吡咯结构域蛋白3(NLRP3)-半胱天冬酶-1- Gasdermin D(GSDMD)依赖性肺泡上皮细胞(AECs)焦亡已成为脓毒症期间ALI的关键促成因素。连翘苷(PHI)是从传统中药中分离出的一种天然木脂素,已被证明具有抗炎、抗氧化和抗病毒特性。然而,关于PHI在脓毒症诱导的ALI中的保护作用和潜在机制知之甚少,并且PHI在脓毒症诱导的ALI中的保护作用是否与焦亡有关尚不确定。本研究旨在通过抑制AECs中NLRP3/半胱天冬酶-1/GSDMD介导的焦亡来研究PHI对脓毒症诱导的ALI的预防作用。我们的研究结果表明,预先给予PHI可成功减轻脓毒症诱导的肺组织、支气管肺泡灌洗液和脓毒症小鼠血清中的肺水肿、全身/肺部炎症以及肺部组织学损伤。有趣的是,预先给予PHI可抑制脓毒症诱导的焦亡特异性标志物的蛋白表达,尤其是其活性形式。实验表明,PHI预处理还可通过阻止焦亡信号通路的激活来保护II型AECs(MLE-12)免受脂多糖诱导的焦亡。分子对接和表面等离子体共振结果表明,PHI对直接结合GSDMD蛋白具有显著亲和力,提示GSDMD是PHI的潜在药理学靶点。总之,PHI可通过有效抑制经典焦亡信号通路的激活和AECs的焦亡来预防脓毒症引发的ALI。

https://cdn.ncbi.nlm.nih.gov/pmc/blobs/ea5c/11986443/7a65082d2343/abbs-2024-049-t1.jpg

文献AI研究员

20分钟写一篇综述,助力文献阅读效率提升50倍。

立即体验

用中文搜PubMed

大模型驱动的PubMed中文搜索引擎

马上搜索

文档翻译

学术文献翻译模型,支持多种主流文档格式。

立即体验