Suppr超能文献

FANCD2 作为复发性着床失败的铁死亡相关靶点:基于整合生物信息学和孟德尔随机化分析。

FANCD2 as a ferroptosis-related target for recurrent implantation failure by integrated bioinformatics and Mendelian randomization analysis.

机构信息

Department of Reproductive Endocrinology, Women's Hospital, School of Medicine, Zhejiang University, Hangzhou, China.

Department of NICU, Sir Run Run Shaw Hospital, School of Medicine, Zhejiang University, Hangzhou, China.

出版信息

J Cell Mol Med. 2024 Oct;28(19):e70119. doi: 10.1111/jcmm.70119.

Abstract

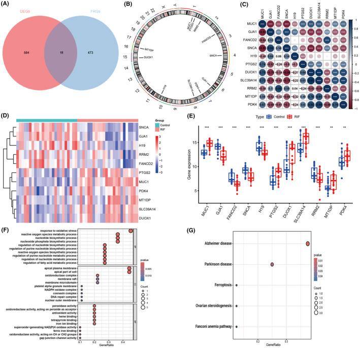
Despite advancements in assisted reproductive technology, recurrent implantation failure (RIF) remains a challenge. Endometrial factors, including ferroptosis and immunity, may contribute to this issue. This study integrated bioinformatics analysis and Mendelian randomization (MR) to investigate the expression and significance of DEFRGs in RIF. We intersected 484 ferroptosis-associated genes with 515 differentially expressed genes (DEGs) to identify key DEFRGs. Subsequent analyses included enrichment analysis, molecular subtype identification, machine learning model development for biomarker discovery, immune cell infiltration assessment, single-cell RNA sequencing, and MR to explore the causal relationships of selected genes with RIF. In this study, we identified 11 differentially expressed ferroptosis-related genes (DEFRGs) between RIF and healthy individuals. Cluster analysis revealed two distinct molecular subtypes with different immune profiles and DEFRG expressions. Machine learning models highlighted MUC1, GJA1 and FANCD2 as potential diagnostic biomarkers, with high accuracy in RIF prediction. Single-cell analysis further revealed the cellular localization and interactions of DEFRGs. MR suggested a protective effect of FANCD2 against RIF. Validation in RIF patients confirmed the differential expression of key DEFRGs, consistent with bioinformatics findings. This comprehensive study emphasize the significant role of DEFRGs in the pathogenesis of RIF, suggesting that modulating these genes could offer new avenues for treatment. The FANCD2 is a potential gene contributing to RIF pathogenesis through a non-classical ferroptosis-dependent pathway, providing a foundation for personalized therapeutic strategies in RIF management.

摘要

尽管辅助生殖技术取得了进展,但反复着床失败(RIF)仍然是一个挑战。子宫内膜因素,包括铁死亡和免疫,可能导致这个问题。本研究通过整合生物信息学分析和孟德尔随机化(MR)来研究 DEFRGs 在 RIF 中的表达和意义。我们将 484 个铁死亡相关基因与 515 个差异表达基因(DEGs)相交,以鉴定关键的 DEFRGs。随后的分析包括富集分析、分子亚型识别、用于生物标志物发现的机器学习模型开发、免疫细胞浸润评估、单细胞 RNA 测序和 MR,以探讨选定基因与 RIF 的因果关系。在这项研究中,我们在 RIF 和健康个体之间鉴定了 11 个差异表达的铁死亡相关基因(DEFRGs)。聚类分析显示出两种具有不同免疫特征和 DEFRG 表达的不同分子亚型。机器学习模型突出了 MUC1、GJA1 和 FANCD2 作为潜在的诊断生物标志物,对 RIF 的预测具有较高的准确性。单细胞分析进一步揭示了 DEFRGs 的细胞定位和相互作用。MR 表明 FANCD2 对 RIF 具有保护作用。在 RIF 患者中的验证证实了关键 DEFRGs 的差异表达,与生物信息学发现一致。这项综合研究强调了 DEFRGs 在 RIF 发病机制中的重要作用,表明调节这些基因可能为治疗提供新的途径。FANCD2 是通过非经典铁死亡依赖途径导致 RIF 发病的潜在基因,为 RIF 管理中的个性化治疗策略提供了基础。

https://cdn.ncbi.nlm.nih.gov/pmc/blobs/75eb/11472029/8a6e188ba40a/JCMM-28-e70119-g008.jpg

文献AI研究员

20分钟写一篇综述,助力文献阅读效率提升50倍。

立即体验

用中文搜PubMed

大模型驱动的PubMed中文搜索引擎

马上搜索

文档翻译

学术文献翻译模型,支持多种主流文档格式。

立即体验