Suppr超能文献

一种用于治疗 TBX2 和/或 TBX3 依赖性癌症的高通量药物再利用策略。

A High-Throughput Drug Repurposing Strategy to Treat TBX2 and/or TBX3 Dependent Cancers.

机构信息

Division of Cell Biology, Department of Human Biology, Faculty of Health Sciences, University of Cape Town, Observatory, Cape Town, South Africa.

Ludwig Institute for Cancer Research, Nuffield Department of Clinical Medicine, University of Oxford, Oxford, UK.

出版信息

Cancer Med. 2024 Oct;13(19):e70303. doi: 10.1002/cam4.70303.

Abstract

BACKGROUND

The highly homologous T-box transcription factors TBX2 and TBX3 are critical for embryonic development, and their overexpression in postnatal tissues contributes to a wide range of malignancies, including melanoma and rhabdomyosarcoma. Importantly, when TBX2 and TBX3 are depleted in cancers where they are overexpressed, the malignant phenotype is inhibited, and they have therefore been regarded as druggable targets. However, the time and costs associated with de novo drug development are challenging and result in drugs that are costly, especially for patients in low- and middle-income countries. In the current study, we therefore combined a targeted and drug repurposing approach to identify drugs that are expected to be more efficacious and cost-effective with significantly reduced side effects.

METHODS

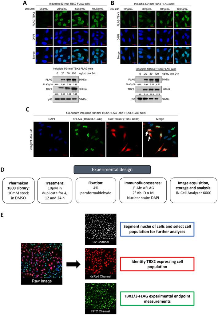
A high-throughput cell-based immunofluorescence screen was performed to identify drugs in the Pharmakon 1600 drug library that can negatively regulate TBX2 and/or TBX3 levels. "Hit" drugs were validated for their effect on TBX2/TBX3 levels and cytotoxicity in TBX2/TBX3-dependent melanoma and rhabdomyosarcoma cells. To this end, immunofluorescence, western blotting, quantitative real-time PCR, and MTT cell viability assays were performed.

RESULTS

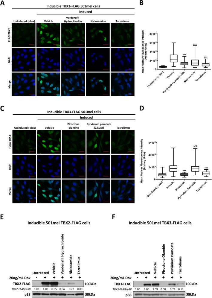
Niclosamide, piroctone olamine, and pyrvinium pamoate, were identified as TBX2 and/or TBX3-targeting drugs, and they exhibited cytotoxicity in a TBX2/TBX3-dependent manner. Furthermore, these "Hit" drugs were shown to induce senescence and/or apoptosis.

CONCLUSIONS

Niclosamide, piroctone olamine, and pyrvinium pamoate are promising, cost-effective therapeutic agents for the treatment of TBX2/TBX3-dependent cancers.

摘要

背景

高度同源的 T 盒转录因子 TBX2 和 TBX3 对胚胎发育至关重要,它们在出生后组织中的过度表达导致广泛的恶性肿瘤,包括黑色素瘤和横纹肌肉瘤。重要的是,当 TBX2 和 TBX3 在过度表达的癌症中被耗尽时,恶性表型被抑制,因此它们被认为是可靶向的治疗靶点。然而,从头开发药物的时间和成本具有挑战性,导致药物成本高昂,特别是对于中低收入国家的患者。在当前的研究中,我们因此结合了靶向和药物再利用的方法,以确定预期更有效且成本效益更高的药物,同时显著降低副作用。

方法

进行了高通量基于细胞的免疫荧光筛选,以鉴定 Pharmakon 1600 药物库中的药物,这些药物可以负调控 TBX2 和/或 TBX3 水平。“命中”药物的作用在 TBX2/TBX3 依赖性黑色素瘤和横纹肌肉瘤细胞中进行了验证。为此,进行了免疫荧光、western blot、定量实时 PCR 和 MTT 细胞活力测定。

结果

氯硝柳胺、吡罗克酮乙醇胺和匹鲁卡品帕莫酸被鉴定为 TBX2 和/或 TBX3 靶向药物,它们以 TBX2/TBX3 依赖性方式表现出细胞毒性。此外,这些“命中”药物被证明可诱导衰老和/或细胞凋亡。

结论

氯硝柳胺、吡罗克酮乙醇胺和匹鲁卡品帕莫酸是治疗 TBX2/TBX3 依赖性癌症有前途、具有成本效益的治疗药物。

https://cdn.ncbi.nlm.nih.gov/pmc/blobs/60f5/11474296/3e8cd8ed6185/CAM4-13-e70303-g006.jpg

文献AI研究员

20分钟写一篇综述,助力文献阅读效率提升50倍。

立即体验

用中文搜PubMed

大模型驱动的PubMed中文搜索引擎

马上搜索

文档翻译

学术文献翻译模型,支持多种主流文档格式。

立即体验