Suppr超能文献

五味子甲素通过减轻 Aβ25-35 诱导的阿尔茨海默病体外模型的炎症和氧化应激发挥作用。

Schisandrin A Alleviates Inflammation and Oxidative Stress in Aβ25-35-Induced Alzheimer's Disease in Vitro Model.

机构信息

Department of Obstetrics and Gynecology, The First Affiliated Hospital of Heilongjiang University of Chinese Medicine, 150040 Harbin, Heilongjiang, China.

Department of Traditional Chinese Medicine Diagnosis and Research, Heilongjiang University of Chinese Medicine, 150040 Harbin, Heilongjiang, China.

出版信息

Actas Esp Psiquiatr. 2024 Oct;52(5):724-732. doi: 10.62641/aep.v52i5.1680.

Abstract

BACKGROUND

Schisandra extract has therapeutic and preventive effects on Alzheimer's disease (AD). Therefore, this study evaluated the anti-AD potential of Schisandrin A (SCH A) using an in vitro cell model.

METHODS

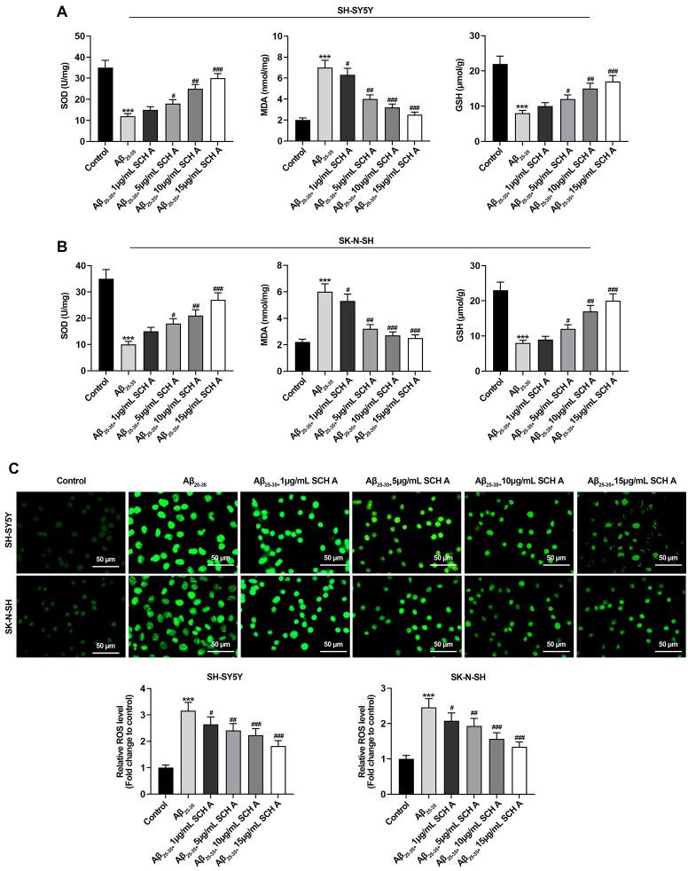
SH-SY5Y and SK-N-SH cells were treated with 20 µM amyloid β-protein (Aβ)25-35. The Aβ25-35-induced cells were then exposed to different concentrations of SCH A (1, 5, 10, 15 µg/mL). Moreover, to further explore the role of the extracellular signal-regulated kinase (ERK)/mitogen-activated protein kinase (MAPK) pathway in the anti-AD effects of SHC A, SH-SY5Y cells were treated with SCH A following incubation with ERK activator LM22B-10. The impact of SCH A on cell viability and apoptosis was evaluated using 3-(4,5-dimethyl-2-thiazolyl)-2,5-diphenyl-2-H-tetrazolium bromide (MTT) and flow cytometry. Furthermore, the oxidative stress markers and inflammatory cytokine levels were also assessed. The reactive oxygen species (ROS) levels were examined using 2',7'-Dichlorodihydrofluorescein Diacetate (DCFH-DA) method. Finally, Western blot analysis was employed to evaluate the phospho-ERK1/2 (p-ERK1/2) and ERK1/2.

RESULTS

We observed that SCH A treatment (5, 10, 15 µg/mL) substantially increased the cell viability (p < 0.05), and reduced the apoptosis rate (10 and 15 µg/mL) in SH-SY5Y and SK-N-SH cells (p < 0.05). SCH A significantly ameliorated oxidative stress and reduced inflammatory cytokine levels in Aβ25-35-induced cells (p < 0.05). Furthermore, SCH A up-regulated the p-ERK1/2 to ERK1/2 ratio in Aβ25-35-induced cells. However, LM22B-10 treatment was found to exacerbate this effect of SCH A (p < 0.05).

CONCLUSION

SCH A reduces the Aβ25-35-induced inflammatory response and oxidative stress in SH-SY5Y and SK-N-SH cells, and the activation of the ERK/MAPK signaling pathway was related to its potential mechanism.

摘要

背景

五味子提取物对阿尔茨海默病(AD)具有治疗和预防作用。因此,本研究使用体外细胞模型评估五味子甲素(SCH A)的抗 AD 潜力。

方法

用 20 μM 淀粉样β蛋白(Aβ)25-35 处理 SH-SY5Y 和 SK-N-SH 细胞。然后,将 Aβ25-35 诱导的细胞暴露于不同浓度的 SCH A(1、5、10、15 μg/mL)。此外,为了进一步探讨细胞外信号调节激酶(ERK)/丝裂原活化蛋白激酶(MAPK)通路在 SCH A 抗 AD 作用中的作用,用 SCH A 处理孵育过 ERK 激活剂 LM22B-10 的 SH-SY5Y 细胞。用 3-(4,5-二甲基-2-噻唑基)-2,5-二苯基-2-H-四唑溴盐(MTT)和流式细胞术评估 SCH A 对细胞活力和凋亡的影响。此外,还评估了氧化应激标志物和炎症细胞因子水平。使用 2',7'-二氯二氢荧光素二乙酸酯(DCFH-DA)法检测活性氧(ROS)水平。最后,采用 Western blot 分析评估磷酸化 ERK1/2(p-ERK1/2)和 ERK1/2。

结果

我们观察到 SCH A 处理(5、10、15 μg/mL)显著增加了 SH-SY5Y 和 SK-N-SH 细胞的细胞活力(p < 0.05),并降低了细胞凋亡率(10 和 15 μg/mL)(p < 0.05)。SCH A 显著改善了 Aβ25-35 诱导细胞的氧化应激和降低了炎症细胞因子水平(p < 0.05)。此外,SCH A 上调了 Aβ25-35 诱导细胞中的 p-ERK1/2 与 ERK1/2 的比值。然而,LM22B-10 处理被发现加剧了 SCH A 的这种作用(p < 0.05)。

结论

SCH A 降低了 Aβ25-35 诱导的 SH-SY5Y 和 SK-N-SH 细胞的炎症反应和氧化应激,ERK/MAPK 信号通路的激活与其潜在机制有关。

https://cdn.ncbi.nlm.nih.gov/pmc/blobs/930f/11474961/14100b10eede/ActEsp-52-5-724-732-F1.jpg

文献AI研究员

20分钟写一篇综述,助力文献阅读效率提升50倍。

立即体验

用中文搜PubMed

大模型驱动的PubMed中文搜索引擎

马上搜索

文档翻译

学术文献翻译模型,支持多种主流文档格式。

立即体验