Suppr超能文献

揭示 在中的作用:对毒力和唑类耐药性的影响。

Unveiling the roles of in : Implications for virulence and azole resistance.

机构信息

School of Basic Medical Sciences, Guizhou Key Laboratory of Microbio and Infectious Disease Prevention & Control, Guizhou Medical University, Guiyang, China.

Translational Medicine Research Center, Guizhou Medical University, Guiyang, China.

出版信息

Virulence. 2024 Dec;15(1):2405000. doi: 10.1080/21505594.2024.2405000. Epub 2024 Oct 15.

Abstract

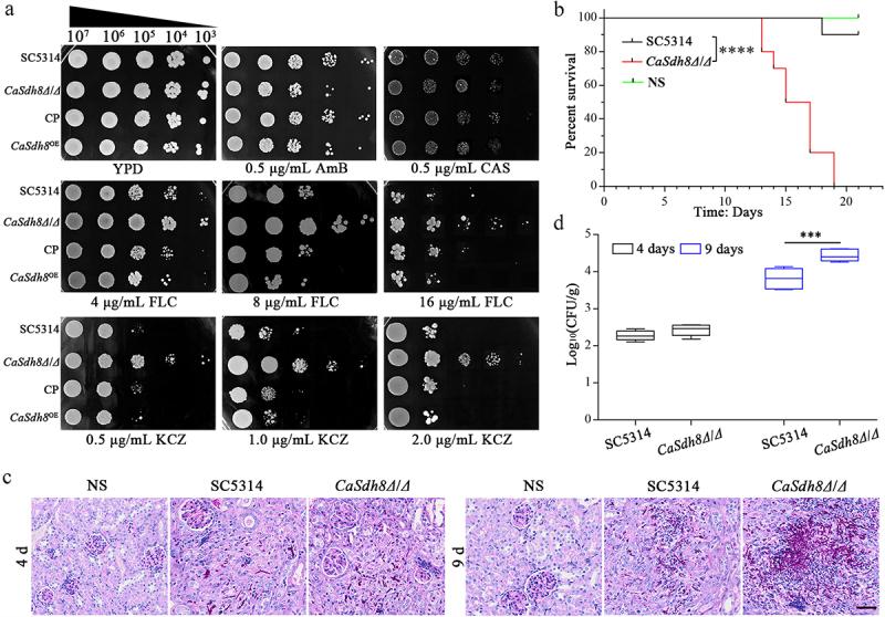
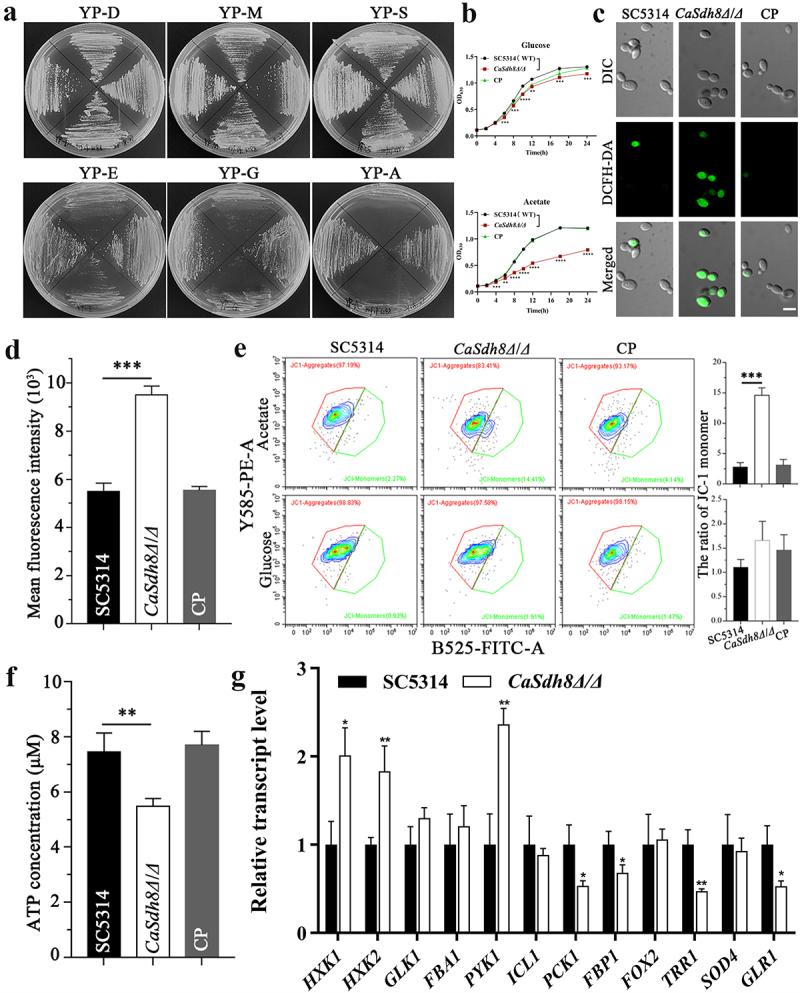
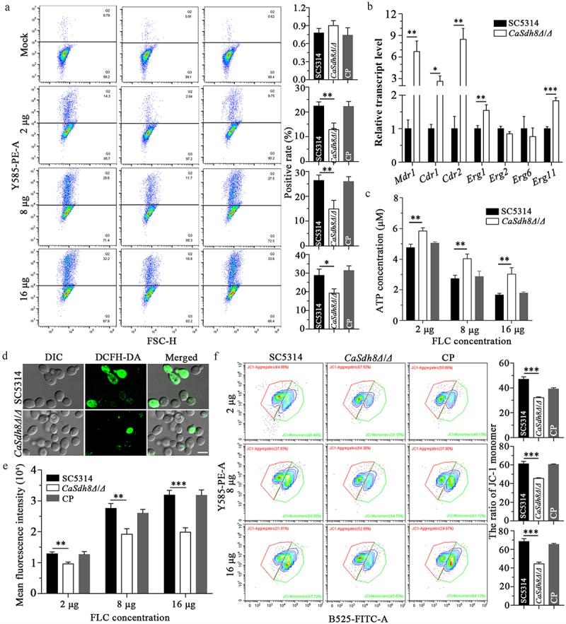
is the most common pathogen in systemic fungal diseases, exhibits a complex pathogenic mechanism, and is increasingly becoming drug tolerant. Therefore, it is particularly important to study the genes associated with virulence and resistance of . Here, we identified a gene () that encodes a conserved mitochondrial protein known as , upon deletion of , the deleted strain () experienced impaired growth, hyphal development, and virulence. displayed a reduced capacity to utilize alternative carbon sources, along with detrimental alterations in reactive oxygen species (ROS), mitochondrial membrane potential (MMP) depolarization, and adenosine triphosphate (ATP) levels. Interestingly, demonstrated resistance to azole drugs, and under the influence of fluconazole, the cell membrane permeability and mitochondrial function of were less compromised than those of the wild type, indicating a reduction in the detrimental effects of fluconazole on . These findings highlight the significance of as a crucial gene for the maintenance of cellular homoeostasis. Our study is the first to document the effects of the gene on the virulence and azole resistance of at both the molecular and animal levels, providing new clues and directions for the antifungal infection and the discovery of antifungal drug targets.

摘要

是系统性真菌病中最常见的病原体,具有复杂的致病机制,并且越来越耐受药物。因此,研究与毒力和耐药性相关的基因尤为重要。在这里,我们鉴定了一个基因 (),它编码一种已知的保守线粒体蛋白,称为 。缺失后,缺失菌株 ()的生长、菌丝发育和毒力受到损害。 显示出利用替代碳源的能力降低,同时活性氧 (ROS)、线粒体膜电位 (MMP)去极化和三磷酸腺苷 (ATP)水平也发生了有害变化。有趣的是, 对唑类药物表现出耐药性,在氟康唑的影响下,与野生型相比, 的细胞膜通透性和线粒体功能受损害较小,表明氟康唑对 的有害影响降低。这些发现强调了 作为维持细胞内稳态的关键基因的重要性。我们的研究首次在分子和动物水平上记录了 基因对 的毒力和唑类耐药性的影响,为抗真菌感染和抗真菌药物靶点的发现提供了新的线索和方向。

https://cdn.ncbi.nlm.nih.gov/pmc/blobs/b7c1/11485852/4ffd0f5eaf7e/KVIR_A_2405000_F0001_OC.jpg

文献AI研究员

20分钟写一篇综述,助力文献阅读效率提升50倍。

立即体验

用中文搜PubMed

大模型驱动的PubMed中文搜索引擎

马上搜索

文档翻译

学术文献翻译模型,支持多种主流文档格式。

立即体验