Suppr超能文献

支持细胞-间质细胞瘤:生殖细胞肿瘤表现出 PD-L1 的高表达,并与高肿瘤浸润淋巴细胞和良好的预后相关。

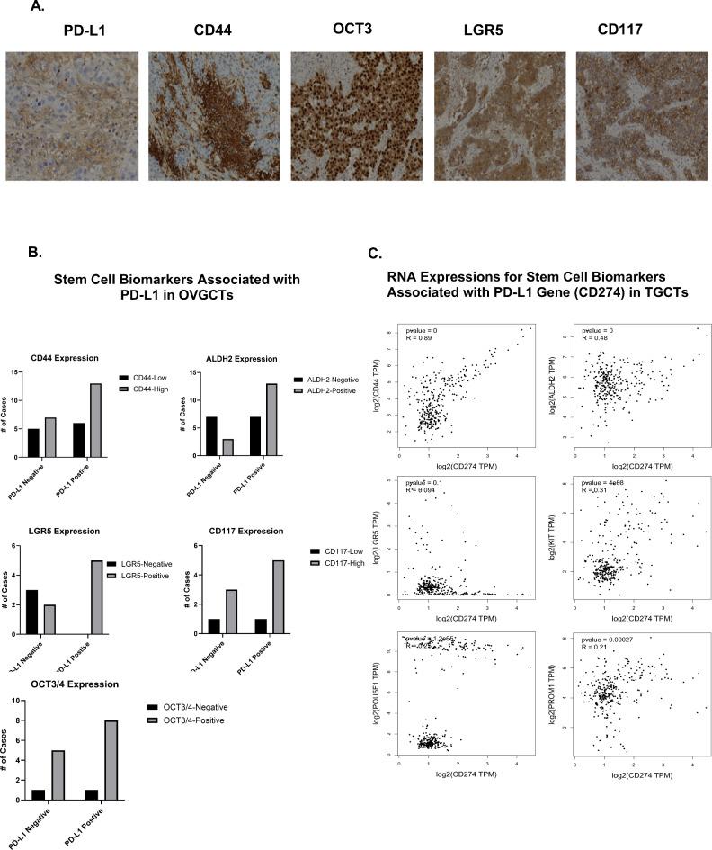
Dysgerminomas: germ cell tumors exhibit high expression of PD-L1 and associated with high TILs and good prognosis.

机构信息

Biomedical Research Department, Research Center, King Fahad Specialist Hospital, Eastern Health Cluster, Dammam, Saudi Arabia.

Department of Pathology and Lab Medicine, King Fahad Specialist Hospital, Eastern Health Cluster, Dammam, Saudi Arabia.

出版信息

Sci Rep. 2024 Oct 15;14(1):24191. doi: 10.1038/s41598-024-74192-z.

Abstract

Ovarian germ cell tumors (OVGCTs) account for 28% of all diagnosed ovarian cancers, and malignant germ cell tumors specifically account for approximately 13% of diagnosed ovarian cancers in Saudi Arabia. Although most germ cell tumor patients have a high survival rate, patients who experience tumor recurrence have a poor prognosis and present with more aggressive and chemoresistant tumors. The use of immunotherapeutic agents such as PD-L1/PD-1 inhibitors for OVGCTs remains very limited because few studies have described the immunological characteristics of these tumors. This study is the first to investigate PD-L1 expression in ovarian germ cell tumors and explore the role of PD-L1 expression in tumor microenvironment cells and genetic alterations. A total of 34 ovarian germ cell tumors were collected from pathology archives. The collected tumor tissues included ten dysgerminomas, five yolk sac tumors, five immature teratomas, and one mature teratoma, and the remaining samples were mixed germ cell tumors. The tumors were analyzed using immunohistochemical analysis to determine PD-L1 expression, immune cell infiltration and cancer stem cell populations and their correlation with clinical outcome. Furthermore, the genetic alterations in different subtypes of germ cell tumors were correlated with PD-L1 expression and clinical outcome. Datasets for testicular germ cells (TGCTs) were retrieved from The Cancer Genome Atlas (TCGA) and analyzed using cBioPortal (cbioportal.org) and Gene Expression Profiling Interactive Analysis (GEPIA). Compared with yolk sac tumors, dysgerminomas highly express PD-L1 and are associated with high levels of tumor infiltrating lymphocytes (TILs) and stem cell markers. In addition, compared with PD-L1-negative yolk sac tissue, dysgerminomas/seminomas with high PD-L1 expression are associated with more genetic alterations and a better prognosis. Our findings will contribute to the knowledge about the potential benefits of ovarian cancer immunotherapy in specific subsets of germ cell tumor patients and the risk factors for resistance mediated by tumor microenvironment cells.

摘要

卵巢生殖细胞肿瘤(OVGCT)占所有诊断出的卵巢癌的 28%,而恶性生殖细胞肿瘤在沙特阿拉伯诊断出的卵巢癌中约占 13%。尽管大多数生殖细胞肿瘤患者的生存率很高,但经历肿瘤复发的患者预后较差,表现出更具侵袭性和化疗耐药性的肿瘤。由于很少有研究描述这些肿瘤的免疫学特征,因此,OVGCT 中免疫治疗药物如 PD-L1/PD-1 抑制剂的应用仍然非常有限。本研究首次调查了卵巢生殖细胞肿瘤中 PD-L1 的表达,并探讨了 PD-L1 表达在肿瘤微环境细胞和遗传改变中的作用。共从病理档案中收集了 34 例卵巢生殖细胞肿瘤。收集的肿瘤组织包括 10 例无性细胞瘤、5 例卵黄囊瘤、5 例未成熟畸胎瘤和 1 例成熟畸胎瘤,其余样本为混合生殖细胞肿瘤。使用免疫组织化学分析对肿瘤进行分析,以确定 PD-L1 表达、免疫细胞浸润和癌症干细胞群体及其与临床结局的相关性。此外,不同亚型生殖细胞肿瘤的遗传改变与 PD-L1 表达和临床结局相关。从癌症基因组图谱(TCGA)中检索睾丸生殖细胞肿瘤(TGCT)数据集,并使用 cBioPortal(cbioportal.org)和基因表达谱交互分析(GEPIA)进行分析。与卵黄囊瘤相比,无性细胞瘤高度表达 PD-L1,并与高水平的肿瘤浸润淋巴细胞(TIL)和干细胞标志物相关。此外,与 PD-L1 阴性的卵黄囊组织相比,高 PD-L1 表达的无性细胞瘤/精原细胞瘤与更多的遗传改变和更好的预后相关。我们的研究结果将有助于了解卵巢癌免疫治疗在特定生殖细胞肿瘤患者亚群中的潜在获益以及肿瘤微环境细胞介导的耐药风险因素。

https://cdn.ncbi.nlm.nih.gov/pmc/blobs/fc50/11480429/85ad28995181/41598_2024_74192_Fig1_HTML.jpg

文献AI研究员

20分钟写一篇综述,助力文献阅读效率提升50倍。

立即体验

用中文搜PubMed

大模型驱动的PubMed中文搜索引擎

马上搜索

文档翻译

学术文献翻译模型,支持多种主流文档格式。

立即体验