Suppr超能文献

分子标记与标记辅助选择为鉴定西瓜皮厚度的关键数量性状位点提供了遗传学见解。

Molecular Markers and Marker-Assisted Selection Provide Genetic Insights for Identifying Key Quantitative Trait Locus for Watermelon Rind Thickness.

机构信息

College of Horticulture and Landscape Architecture, Northeast Agricultural University, Harbin 150030, China.

Key Laboratory of Biology and Genetic Improvement of Horticulture Crops (Northeast Region), Ministry of Agriculture and Rural Affairs, Harbin 150030, China.

出版信息

Int J Mol Sci. 2024 Sep 26;25(19):10341. doi: 10.3390/ijms251910341.

Abstract

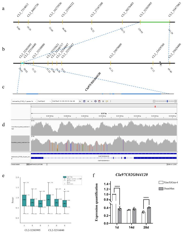
Rind thickness (RT) is an important agronomic trait in watermelon [ (Thunb.) Mansf.] and affects watermelon storability. However, genetic studies on this trait, as well as gene regulation studies, are scarce and of limited production significance. We constructed a temporary F generation using the highly differentiated thick-rind watermelon 'XiaoXiGua-4' and the thin-rind watermelon 'DuanMan' as parents and localized the gene, which controls the thickness of watermelon rind, to the intervals of chromosome 2, CL2-32303995 and CL2-32316840, through 2 years of genetic analysis. No exonic mutations were found in this gene, but two promoter mutations resulted in changes in the promoter progenitor. Fluorescence quantitative PCR analysis revealed highly significant differences in expression at 1 d and 28 d, and the expression was significantly lower in thick-skinned watermelon varieties. Marker-assisted selection (MAS) for this trait was performed using the Caps marker CL2-32303995 and the InDel marker CL2-32316840, which not only verified the stability of the localization interval but also distinguished thick rind from thin rind. These results can be used for germplasm resource screening and have strong breeding significance.

摘要

果皮厚度(RT)是西瓜 [(Thunb.)Mansf.] 的一个重要农艺性状,影响西瓜的贮藏性。然而,关于这个性状的遗传研究以及基因调控研究都很缺乏,并且具有有限的生产意义。我们使用高度分化的厚皮西瓜‘小西瓜-4’和薄皮西瓜‘段曼’作为亲本构建了一个临时 F1 代,并通过 2 年的遗传分析,将控制西瓜果皮厚度的基因定位到染色体 2 的区间 CL2-32303995 和 CL2-32316840 上。该基因没有发现外显子突变,但两个启动子突变导致启动子前体发生变化。荧光定量 PCR 分析显示,在 1d 和 28d 时表达差异极显著,厚皮西瓜品种的表达显著降低。使用 Caps 标记 CL2-32303995 和 InDel 标记 CL2-32316840 对该性状进行了标记辅助选择(MAS),不仅验证了定位区间的稳定性,还区分了厚皮和薄皮。这些结果可用于种质资源筛选,具有很强的育种意义。

https://cdn.ncbi.nlm.nih.gov/pmc/blobs/8ca8/11477180/e66f6c9d3394/ijms-25-10341-g001.jpg

文献AI研究员

20分钟写一篇综述,助力文献阅读效率提升50倍。

立即体验

用中文搜PubMed

大模型驱动的PubMed中文搜索引擎

马上搜索

文档翻译

学术文献翻译模型,支持多种主流文档格式。

立即体验