Suppr超能文献

CFTR 调节剂对非 CFTR 表达细胞氧化应激和自噬的影响。

Effect of CFTR Modulators on Oxidative Stress and Autophagy in Non-CFTR-Expressing Cells.

机构信息

Dipartimento di Medicina Molecolare e Biotecnologie Mediche, Università di Napoli Federico II, 80131 Napoli, Italy.

CEINGE-Biotecnologie Avanzate Franco Salvatore, 80145 Naples, Italy.

出版信息

Int J Mol Sci. 2024 Sep 26;25(19):10360. doi: 10.3390/ijms251910360.

Abstract

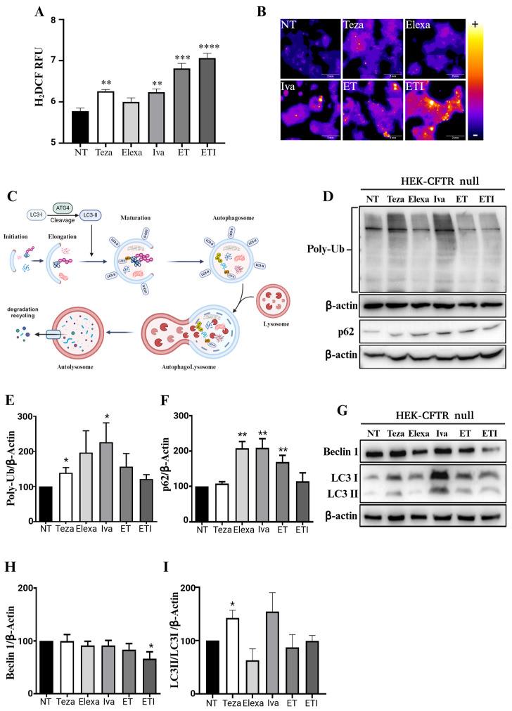
The triple combination therapy for cystic fibrosis (CF), including elexacaftor, tezacaftor and ivacaftor (ETI or Trikafta), has been shown to improve lung function and reduce pulmonary exacerbations, thereby enhancing the quality of life for most CF patients. Recent findings suggest that both the individual components and ETI may have potential off-target effects, highlighting the need to understand how these modulators impact cellular physiology, particularly in cells that do not express CF transmembrane conductance regulator (CFTR). We used HEK293 cells, as a cell model not expressing the CFTR protein, to evaluate the effect of ETI and each of its components on autophagic machinery and on the Rab5/7 components of the Rab pathway. We firstly demonstrate that the single modulators Teza and Iva, and the combinations ET and ETI, increased ROS production in the absence of their target while decreasing it in cells expressing the CFTR ∆F508del. This increase in cellular stress was followed by an increase in the total level of polyubiquitinated proteins as well as the p62 level and LC3II/LC3I ratio. Furthermore, we found that ETI had the opposite effect on Rabs by increasing Rab5 levels while decreasing Rab7. Interestingly, these changes were abolished by the expression of mutated CFTR. Overall, our data suggest that in the absence of their target, both the individual modulators and ETI increased ROS production and halted both autophagic flux and plasma membrane protein recycling.

摘要

囊性纤维化(CF)的三联组合疗法,包括 elexacaftor、tezacaftor 和 ivacaftor(ETI 或 Trikafta),已被证明可改善肺功能并减少肺部恶化,从而提高大多数 CF 患者的生活质量。最近的研究结果表明,个体成分和 ETI 都可能具有潜在的非靶点效应,这凸显了需要了解这些调节剂如何影响细胞生理学,特别是在不表达 CF 跨膜电导调节剂(CFTR)的细胞中。我们使用不表达 CFTR 蛋白的 HEK293 细胞作为细胞模型,评估了 ETI 及其各个成分对自噬机制以及 Rab 途径的 Rab5/7 成分的影响。我们首先证明,单一调节剂 Teza 和 Iva 以及组合 ET 和 ETI 在没有其靶标的情况下增加了 ROS 的产生,而在表达 CFTR ∆F508del 的细胞中则降低了 ROS 的产生。这种细胞应激的增加伴随着多聚泛素化蛋白的总水平以及 p62 水平和 LC3II/LC3I 比值的增加。此外,我们发现 ETI 通过增加 Rab5 水平和降低 Rab7 水平对 Rab 产生相反的影响。有趣的是,这些变化被表达突变 CFTR 所消除。总的来说,我们的数据表明,在没有其靶标的情况下,个体调节剂和 ETI 都增加了 ROS 的产生,并阻止了自噬流和质膜蛋白回收。

https://cdn.ncbi.nlm.nih.gov/pmc/blobs/d736/11476568/312485aaf83b/ijms-25-10360-g001.jpg

文献AI研究员

20分钟写一篇综述,助力文献阅读效率提升50倍。

立即体验

用中文搜PubMed

大模型驱动的PubMed中文搜索引擎

马上搜索

文档翻译

学术文献翻译模型,支持多种主流文档格式。

立即体验