Suppr超能文献

橡实多酚的提取条件优化、定量分析及抗 AD 生物活性评价

Extraction Condition Optimization, Quantitative Analysis, and Anti-AD Bioactivity Evaluation of Acorn Polyphenols from and .

机构信息

Beijing Key Laboratory of Food Processing and Safety in Forestry, College of Biological Sciences and Technology, Beijing Forestry University, Beijing 100083, China.

出版信息

Int J Mol Sci. 2024 Sep 30;25(19):10536. doi: 10.3390/ijms251910536.

Abstract

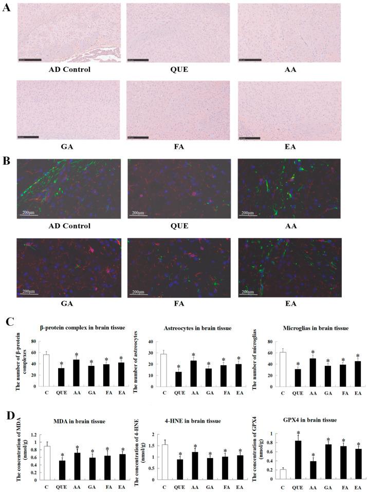
In the present study, and acorn kernels were taken as the research objects, and the free polyphenols and bound polyphenols in acorn kernels were extracted using improved ultrasound-assisted ethanolic and alkaline extraction methods, after which the contents of gallic acid, quercetin, azelaic acid, ellagic acid, and ferulic acid were quantified by LC-MC/MS. The results demonstrated that and acorns were suitable as raw materials to extract ellagic acid, the contents of ferulic acid and bound gallic acid in them were different, and acorns were more suitable for the research of gallic acid, but not for azelaic acid. Results on APP/PS1 transgenic mice verified that five polyphenols significantly suppressed the progression of AD. This study provides a theoretical basis for the drug development of acorn polyphenols.

摘要

在本研究中,以橡实和麻栎的种仁为研究对象,采用改进的超声辅助乙醇和堿性提取方法提取橡实中的游离多酚和结合多酚,然后通过 LC-MC/MS 定量测定没食子酸、槲皮素、壬二酸、鞣花酸和阿魏酸的含量。结果表明,橡实和麻栎种仁适合作为提取鞣花酸的原料,它们的阿魏酸和结合没食子酸含量不同,橡实更适合研究没食子酸,但不适合研究壬二酸。对 APP/PS1 转基因小鼠的研究结果表明,五种多酚显著抑制 AD 的进展。本研究为橡实多酚类药物的开发提供了理论依据。

https://cdn.ncbi.nlm.nih.gov/pmc/blobs/c1a9/11476354/d9494da68687/ijms-25-10536-g001.jpg

文献AI研究员

20分钟写一篇综述,助力文献阅读效率提升50倍。

立即体验

用中文搜PubMed

大模型驱动的PubMed中文搜索引擎

马上搜索

文档翻译

学术文献翻译模型,支持多种主流文档格式。

立即体验