Suppr超能文献

μ 阿片受体将两种不同的人类痛觉群体区分开来,与临床疼痛有关。

The μ-opioid receptor differentiates two distinct human nociceptive populations relevant to clinical pain.

机构信息

Department of Perioperative Medicine, Clinical Center, National Institutes of Health, Bethesda, MD 20892, USA.

Department of Perioperative Medicine, Clinical Center, National Institutes of Health, Bethesda, MD 20892, USA.

出版信息

Cell Rep Med. 2024 Oct 15;5(10):101788. doi: 10.1016/j.xcrm.2024.101788.

Abstract

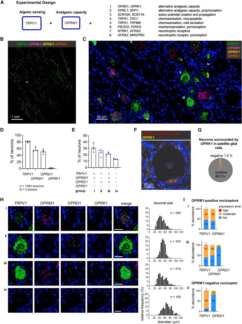
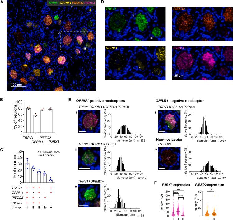
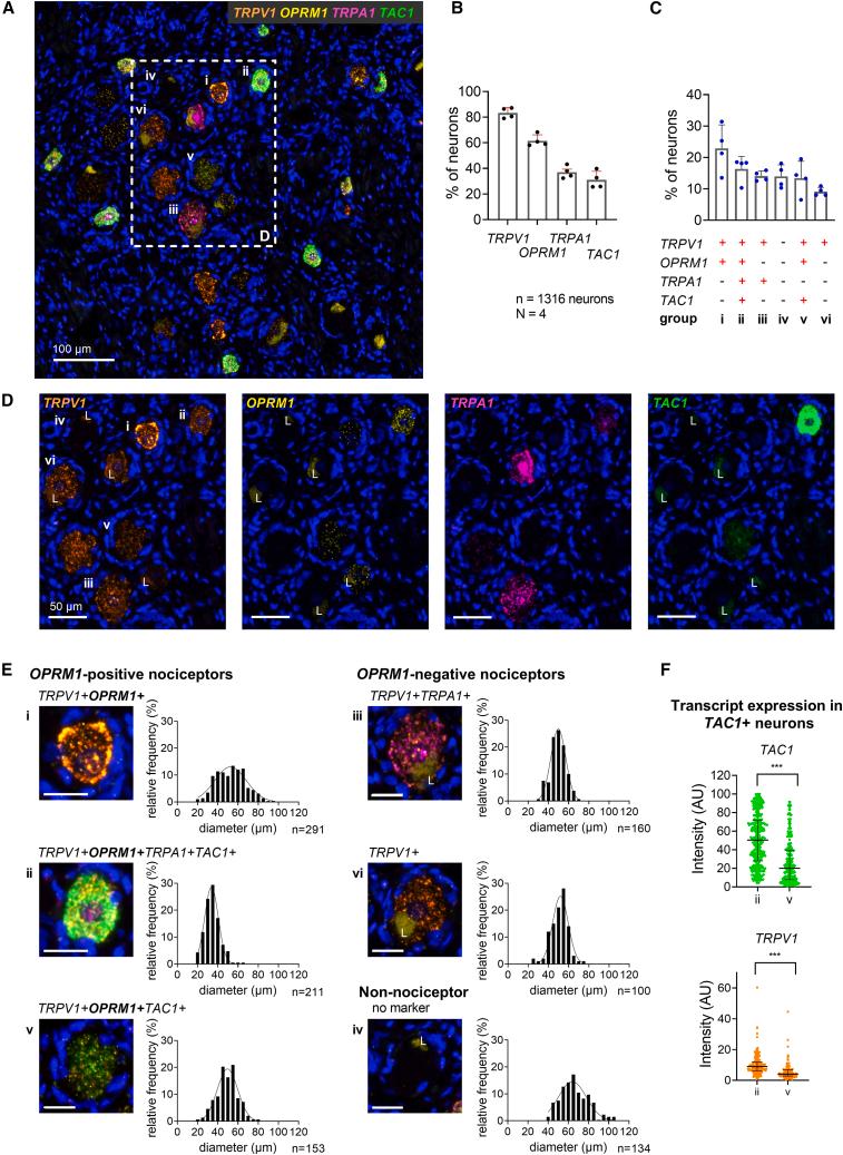
The shortfall in new analgesic agents is a major impediment to reducing reliance on opioid medications for control of severe pain. In both animals and man, attenuating nociceptive transmission from primary afferent neurons with a μ-opioid receptor agonist yields highly effective analgesia. Consequently, deeper molecular characterization of human nociceptive afferents expressing OPRM1, the μ-opioid receptor gene, is a key component for advancing analgesic drug discovery and understanding clinical pain control. A co-expression matrix for the μ-opioid receptor and a variety of nociceptive channels as well as δ- and κ-opioid receptors is established by multiplex in situ hybridization. Our results indicate an OPRM1-positive population with strong molecular resemblance to rodent peptidergic C-nociceptors associated with tissue damage pain and an OPRM1-negative population sharing molecular characteristics of murine non-peptidergic C-nociceptors. The empirical identification of two distinct human nociceptive populations that differ profoundly in their presumed responsiveness to opioids provides an actionable translational framework for human pain control.

摘要

新型镇痛药的短缺是减少对阿片类药物控制严重疼痛的依赖的主要障碍。在动物和人类中,用 μ 阿片受体激动剂减弱初级传入神经元的伤害性传入可产生高度有效的镇痛作用。因此,对表达 μ 阿片受体基因 OPRM1 的人类伤害性传入的更深入的分子特征描述是推进镇痛药物发现和理解临床疼痛控制的关键组成部分。通过多重原位杂交建立了 μ 阿片受体和多种伤害性通道以及 δ 和 κ 阿片受体的共表达矩阵。我们的结果表明,存在一个 OPRM1 阳性群体,其与与组织损伤疼痛相关的啮齿动物肽能 C 伤害感受器具有很强的分子相似性,而 OPRM1 阴性群体则具有与小鼠非肽能 C 伤害感受器的分子特征相似。两种不同的人类伤害性群体的经验性鉴定,它们在对阿片类药物的反应性方面存在显著差异,为人类疼痛控制提供了一个可操作的转化框架。

https://cdn.ncbi.nlm.nih.gov/pmc/blobs/2c19/11513826/e7389efeab66/fx1.jpg

文献AI研究员

20分钟写一篇综述,助力文献阅读效率提升50倍。

立即体验

用中文搜PubMed

大模型驱动的PubMed中文搜索引擎

马上搜索

文档翻译

学术文献翻译模型,支持多种主流文档格式。

立即体验