Suppr超能文献

海马体内 GHS-R1a 表达增加会损害记忆编码,并导致 AD 相关的记忆缺陷。

Increased GHS-R1a expression in the hippocampus impairs memory encoding and contributes to AD-associated memory deficits.

机构信息

Department of Physiology and Pathophysiology, School of Basic Medical Sciences, Qingdao University, Qingdao, Shandong, 266071, China.

Department of Health and Life Sciences, University of Health and Rehabilitation Sciences, Qingdao, Shandong, 266000, China.

出版信息

Commun Biol. 2024 Oct 16;7(1):1334. doi: 10.1038/s42003-024-06914-y.

Abstract

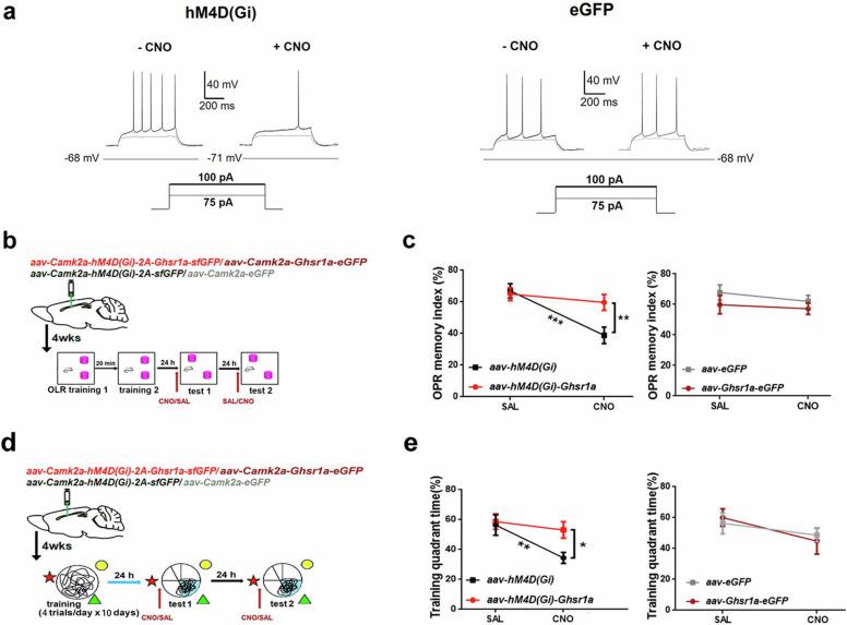
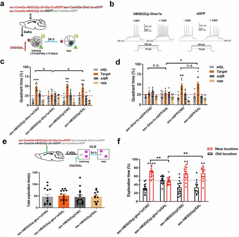
Growth hormone secretagogue receptor 1a (GHS-R1a), also known as the ghrelin receptor, is an important nutrient sensor and metabolic regulator in both humans and rodents. Increased GHS-R1a expression is observed in the hippocampus of both Alzheimer's disease (AD) patients and AD model mice. However, the causal relationship between GHS-R1a elevation in the hippocampus and AD memory deficits remains uncertain. Here, we find that increasing GHS-R1a expression in dCA1 pyramidal neurons impairs hippocampus-dependent memory formation, which is abolished by local administration of the endogenous antagonist LEAP2. GHS-R1a elevation in dCA1 pyramidal neurons suppresses excitability and blocks memory allocation in these neurons. Chemogenetic activation of those high GHS-R1a neurons during training rescues GHS-R1a overexpression-induced memory impairment. Moreover, we demonstrate that increasing GHS-R1a expression in dCA1 pyramidal neurons hampers these neurons' ability to encode spatial memory and reduces engram size in the dCA1 region. Finally, we show that GHS-R1a deletion mitigates spatial memory deficits in APP/PS1 mice with increased GHS-R1a expression in the hippocampus. Our findings reveal a negative, causal relationship between hippocampal GHS-R1a expression and memory encoding, and suggest that blocking the abnormal increase in GHS-R1a activity/expression may be a promising approach to improve memory and treat cognitive decline in AD.

摘要

生长激素促分泌素受体 1a(GHS-R1a),也称为 ghrelin 受体,是人类和啮齿动物中重要的营养传感器和代谢调节剂。在阿尔茨海默病(AD)患者和 AD 模型小鼠的海马体中观察到 GHS-R1a 表达增加。然而,海马体中 GHS-R1a 升高与 AD 记忆缺陷之间的因果关系尚不确定。在这里,我们发现增加 dCA1 锥体神经元中的 GHS-R1a 表达会损害海马体依赖的记忆形成,而局部给予内源性拮抗剂 LEAP2 则会消除这种作用。dCA1 锥体神经元中 GHS-R1a 的升高会抑制兴奋性并阻止这些神经元中的记忆分配。在训练期间对这些高 GHS-R1a 神经元进行化学遗传激活可挽救 GHS-R1a 过表达引起的记忆障碍。此外,我们证明增加 dCA1 锥体神经元中的 GHS-R1a 表达会阻碍这些神经元编码空间记忆的能力,并减少 dCA1 区域中的记忆痕迹大小。最后,我们发现 GHS-R1a 缺失可减轻 APP/PS1 小鼠中海马体中 GHS-R1a 表达增加引起的空间记忆缺陷。我们的研究结果揭示了海马体中 GHS-R1a 表达与记忆编码之间的负相关关系,并表明阻断 GHS-R1a 活性/表达的异常增加可能是改善 AD 中记忆和治疗认知衰退的一种有前途的方法。

https://cdn.ncbi.nlm.nih.gov/pmc/blobs/7f96/11484987/dd2cd917ca64/42003_2024_6914_Fig1_HTML.jpg

文献AI研究员

20分钟写一篇综述,助力文献阅读效率提升50倍。

立即体验

用中文搜PubMed

大模型驱动的PubMed中文搜索引擎

马上搜索

文档翻译

学术文献翻译模型,支持多种主流文档格式。

立即体验