Suppr超能文献

使用阿魏酸提高西门塔尔公牛精子解冻后质量和体内受精能力。

Improvement of Post-Thaw Quality and In Vivo Fertility of Simmental Bull Spermatozoa Using Ferulic Acid.

机构信息

Department of Theriogenology, Faculty of Veterinary Medicine, Urmia University, Urmia, Iran.

Department of Clinical Sciences, Faculty of Veterinary Medicine, Amol University of Special Modern Technologies, Amol, Iran.

出版信息

Vet Med Sci. 2024 Nov;10(6):e70064. doi: 10.1002/vms3.70064.

Abstract

BACKGROUND

Artificial insemination and semen cryopreservation have significantly improved the quality and quantity of cattle production. Through cryopreserved semen and artificial insemination, top-breeding bull sperm can be used to inseminate thousands of cows worldwide.

OBJECTIVES

Our study aimed to determine the effect of adding ferulic acid (FA) to a Tris-based semen extender on frozen and thawed Simmental bull sperm.

METHODS

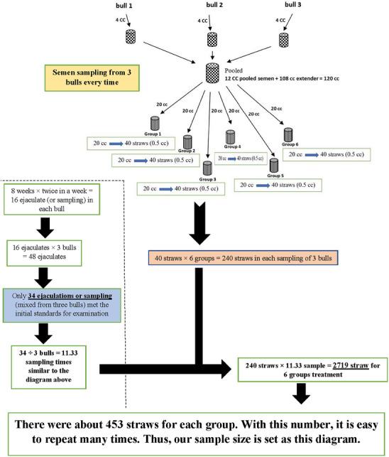
Semen samples were collected from three Simmental bulls. Pooled Simmental semen (n = 34 ejaculations) were diluted with a Tris-base extender containing varying FA concentrations (0.1, 0.15, 0.25, 0.35, and 0.45 mM). After the samples were frozen and thawed, the samples were tested for malondialdehyde (MDA), total antioxidant capacity (TAC), superoxide dismutase (SOD), glutathione peroxidase (GPx), total motility, progressive motility, motility characteristics, and plasma membrane functionality.

RESULTS

The control and the groups with the best FA concentrations, 0.25 and 0.35, were compared for in vivo fertility. Fifty-one cows were inseminated 24 h after the onset of oestrus. A rectal examination was used to diagnose pregnancies at least 60 days after fertilization. Results showed that adding FA-0.45, FA-0.35, FA-0.25, and FA-0.15 to the semen of Simmental bulls improved total and progressive motility, motility characteristics, and plasma membrane functionality. It also increased GPx and TAC levels, reducing MDA and DNA damage after freezing. The addition of FA did not affect SOD values. The fertility rate in the FA-0.25 and FA-0.35 groups was higher than in the control group, 35.29%, with rates of 76.47% and 70.58%, respectively.

CONCLUSIONS

In conclusion, adding FA (0.15, 0.25, 0.35, and 0.45 mM) to Tris-based semen extenders can improve the quality parameters of cryopreserved Simmental bull semen and increase in vivo fertility using 0.25 and 0.35 concentrations of FA.

摘要

背景

人工授精和精液冷冻保存极大地提高了牛的生产质量和数量。通过冷冻保存的精液和人工授精,可以使用顶级种公牛的精子对全球数千头母牛进行授精。

目的

本研究旨在确定在 Tris 基础的精液稀释液中添加阿魏酸(FA)对冷冻和解冻西门塔尔公牛精子的影响。

方法

从三头西门塔尔公牛中采集精液样本。将来自 34 次射精的混合西门塔尔精液用含有不同 FA 浓度(0.1、0.15、0.25、0.35 和 0.45 mM)的 Tris 基础稀释液稀释。在冷冻和解冻后,对精子进行丙二醛(MDA)、总抗氧化能力(TAC)、超氧化物歧化酶(SOD)、谷胱甘肽过氧化物酶(GPx)、总活力、前向活力、活力特征和质膜功能进行测试。

结果

比较了含有最佳 FA 浓度(0.25 和 0.35)的对照组和各实验组的体内生育力。51 头母牛在发情开始后 24 小时内授精。在受精后至少 60 天,通过直肠检查诊断怀孕。结果表明,在西门塔尔公牛的精液中添加 FA-0.45、FA-0.35、FA-0.25 和 FA-0.15 可提高总活力和前向活力、活力特征和质膜功能。还提高了 GPx 和 TAC 水平,降低了冷冻后的 MDA 和 DNA 损伤。FA 的添加并未影响 SOD 值。FA-0.25 和 FA-0.35 组的受胎率高于对照组,分别为 35.29%和 76.47%和 70.58%。

结论

总之,在 Tris 基础的精液稀释液中添加 FA(0.15、0.25、0.35 和 0.45 mM)可以改善冷冻西门塔尔公牛精液的质量参数,并在使用 0.25 和 0.35 浓度的 FA 时提高体内生育力。

https://cdn.ncbi.nlm.nih.gov/pmc/blobs/bce4/11487330/894ad99d57ce/VMS3-10-e70064-g002.jpg

文献AI研究员

20分钟写一篇综述,助力文献阅读效率提升50倍。

立即体验

用中文搜PubMed

大模型驱动的PubMed中文搜索引擎

马上搜索

文档翻译

学术文献翻译模型,支持多种主流文档格式。

立即体验