Suppr超能文献

NCU-04通过微生物-肠道-脑轴缓解洛哌丁胺诱导的小鼠便秘及类抑郁行为。

NCU-04 relieves constipation and the depressive-like behaviors induced by loperamide in mice through the microbiome-gut-brain axis.

作者信息

Li Shengjie, Li Yi, Cai Yujie, Yan Zizhou, Wei Jing, Zhang Hongyan, Yue Fenfang, Chen Tingtao

机构信息

Medical Center of Burn Plastic and Wound Repair, The First Affiliated Hospital, Jiangxi Medical College, Nanchang University, Nanchang, 330006, China.

National Engineering Research Center for Bioengineering Drugs and the Technologies, Jiangxi Province Key Laboratory of Bioengineering Drugs, Institute of Translational Medicine, Jiangxi Medical College, Nanchang University, Nanchang, 330031, China.

出版信息

Curr Res Food Sci. 2024 Oct 4;9:100875. doi: 10.1016/j.crfs.2024.100875. eCollection 2024.

Abstract

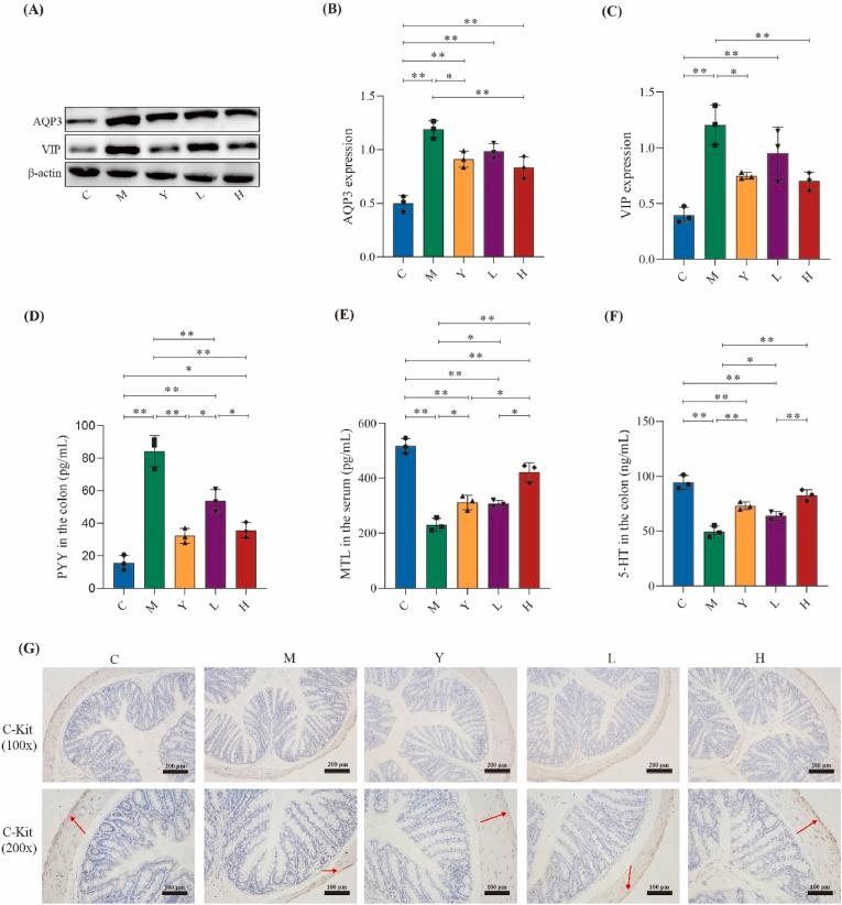
Constipation is a prevalent gastrointestinal condition that significantly affects patients' physical and mental well-being, yet current treatments often lack safety and efficacy. Emerging evidence highlights the critical role of the microbiota-gut-brain axis (MBGA) in managing constipation, paving the way for probiotics as an adjuvant treatment to improve constipation symptoms. In this study, we isolated a gut probiotic strain, NCU-04, and investigated its improvement effects on loperamide-induced constipation in mice. We demonstrated that NCU-04 exhibited excellent probiotic properties, including robust growth, strong antibacterial and antioxidant capacities, and a lack of hemolytic activity . The administration of NCU-04 effectively improved the defecation-related indicators such as the fecal water content, time to the first black stool defecation, and intestine transit rate, suggesting enhanced gut immobility in constipated mice. Additionally, NCU-04 significantly reduced colon inflammation induced by loperamide. Further, NCU-04 increased levels of colonic motilin, 5-hydroxytryptamine (5-HT), and c-kit, while decreased that of aquaporin 3, vasoactive intestinal peptide, and peptide YY. Notably, NCU-04 effectively upregulated the expression of 5-HT and its receptor (i.e., 5-HT4R) in the brains of constipated mice. High-throughput sequencing revealed that NCU-04 restored the diversity and composition of the gut microbiota disturbed by loperamide, and significantly increased the relative abundance of and genera in the stool, while decreased that of , , and . Importantly, NCU-04 also effectively improved the depression-like behaviors associated with constipation, possibly through 5-HT mediated MGBA. These results suggest that NCU-04 may offer a promising approach for treating constipation and its related depressive symptoms, supporting its potential as a functional food or adjuvant therapy for human health.

摘要

便秘是一种常见的胃肠道疾病,严重影响患者的身心健康,但目前的治疗方法往往缺乏安全性和有效性。新出现的证据强调了微生物群-肠道-脑轴(MBGA)在便秘管理中的关键作用,为益生菌作为改善便秘症状的辅助治疗方法铺平了道路。在本研究中,我们分离出一种肠道益生菌菌株NCU-04,并研究了其对洛哌丁胺诱导的小鼠便秘的改善作用。我们证明NCU-04具有优异的益生菌特性,包括强劲生长、强大的抗菌和抗氧化能力以及缺乏溶血活性。给予NCU-04有效改善了与排便相关的指标,如粪便含水量、首次排黑便时间和肠道转运率,表明便秘小鼠的肠道蠕动增强。此外,NCU-04显著减轻了洛哌丁胺诱导的结肠炎症。此外,NCU-04增加了结肠胃动素、5-羟色胺(5-HT)和c-kit的水平,同时降低了水通道蛋白3、血管活性肠肽和肽YY的水平。值得注意的是,NCU-04有效上调了便秘小鼠大脑中5-HT及其受体(即5-HT4R)的表达。高通量测序显示,NCU-04恢复了受洛哌丁胺干扰的肠道微生物群的多样性和组成,并显著增加了粪便中属和属的相对丰度,同时降低了属、属和属的相对丰度。重要的是,NCU-04还有效改善了与便秘相关的抑郁样行为,可能是通过5-HT介导的MBGA。这些结果表明,NCU-04可能为治疗便秘及其相关抑郁症状提供一种有前景的方法,支持其作为功能性食品或人类健康辅助治疗的潜力。

https://cdn.ncbi.nlm.nih.gov/pmc/blobs/f10c/11490870/30e9e64b95ce/ga1.jpg

文献AI研究员

20分钟写一篇综述,助力文献阅读效率提升50倍。

立即体验

用中文搜PubMed

大模型驱动的PubMed中文搜索引擎

马上搜索

文档翻译

学术文献翻译模型,支持多种主流文档格式。

立即体验