Suppr超能文献

揭开莲子长寿的秘密:深入了解延长储存的适应性策略。

Unveiling the secrets of lotus seed longevity: insights into adaptive strategies for extended storage.

作者信息

Sun Heng, Xin Jia, Ullah Abid, Song Heyun, Chen Lin, Yang Dong, Deng Xianbao, Liu Juan, Ming Ray, Zhang Minghua, Yang Hui, Dong Gangqiang, Yang Mei

机构信息

Aquatic Plant Research Center, Wuhan Botanical Garden, Chinese Academy of Sciences, Wuhan, 430074, China.

Key Laboratory of Plant Germplasm Enhancement and Specialty Agriculture, Wuhan Botanical Garden, Chinese Academy of Sciences, Wuhan, 430074, China.

出版信息

J Exp Bot. 2025 Feb 25;76(4):1147-1163. doi: 10.1093/jxb/erae432.

Abstract

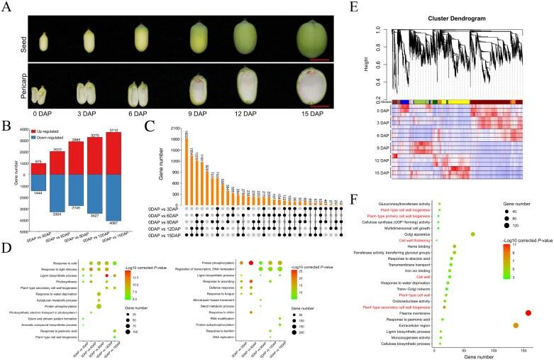
Seed longevity is crucial for long-term storage, but prolonged unfavorable conditions can lead to loss of viability. This study integrated theoretical and experimental techniques to elucidate the inherent mechanisms underlying the unique ability of lotus seeds to maintain stable viability over many years. Transcriptome analysis and microscopy revealed a sturdy structure of the lotus seed pericarp, which predominantly expressed cellulose synthase genes involved in cell wall biogenesis. The cotyledon serves as a nutrient source for seeds during long-term storage. Additionally, the inactivation of chlorophyll degradation pathways may allow for the retention of chlorophyll in the lotus seed plumule, potentially enhancing the environmental adaptability of lotus seedlings. Reduced abundance of transcripts corresponding to heat shock protein genes could impact protein processing and consequently diminish the vitality of aging lotus seeds. Moreover, an expansion in the number of seed maturation and defense response genes was observed in the lotus genome compared with 11 other species, which might represent an adaptive strategy against long-term adverse storage conditions. Overall, these findings are crucial for understanding the mechanisms underlying lotus seed longevity and may inform future improvements in the extended storage periods of seed crops.

摘要

种子寿命对于长期储存至关重要,但长期的不利条件会导致种子活力丧失。本研究综合运用理论和实验技术,以阐明莲子多年来保持稳定活力这一独特能力背后的内在机制。转录组分析和显微镜观察揭示了莲子果皮的坚固结构,其主要表达参与细胞壁生物合成的纤维素合酶基因。子叶在长期储存期间作为种子的营养来源。此外,叶绿素降解途径的失活可能使叶绿素保留在莲子胚芽中,这可能增强莲子幼苗的环境适应性。与其他11个物种相比,莲子基因组中对应热休克蛋白基因的转录本丰度降低,这可能影响蛋白质加工,进而降低老化莲子的活力。此外,与其他11个物种相比,在莲子基因组中观察到种子成熟和防御反应基因数量的增加,这可能代表了一种针对长期不利储存条件的适应性策略。总体而言,这些发现对于理解莲子寿命的潜在机制至关重要,并可能为未来延长种子作物储存期的改进提供参考。

https://cdn.ncbi.nlm.nih.gov/pmc/blobs/8bf3/12351163/6d3fc50aec9b/erae432_fig1.jpg

文献AI研究员

20分钟写一篇综述,助力文献阅读效率提升50倍。

立即体验

用中文搜PubMed

大模型驱动的PubMed中文搜索引擎

马上搜索

文档翻译

学术文献翻译模型,支持多种主流文档格式。

立即体验