Suppr超能文献

初步探讨建立新的睑板腺阻塞模型及其基因表达。

Preliminary investigation on the establishment of a new meibomian gland obstruction model and gene expression.

机构信息

Tianjin Key Laboratory of Retinal Functions and Diseases, Tianjin Branch of National Clinical Research Center for Ocular Disease, Eye Institute and School of Optometry, Tianjin Medical University Eye Hospital, Tianjin, 300384, China.

出版信息

Sci Rep. 2024 Oct 23;14(1):25018. doi: 10.1038/s41598-024-73682-4.

Abstract

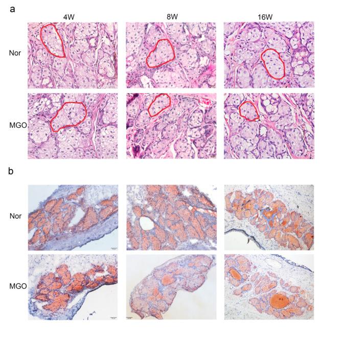
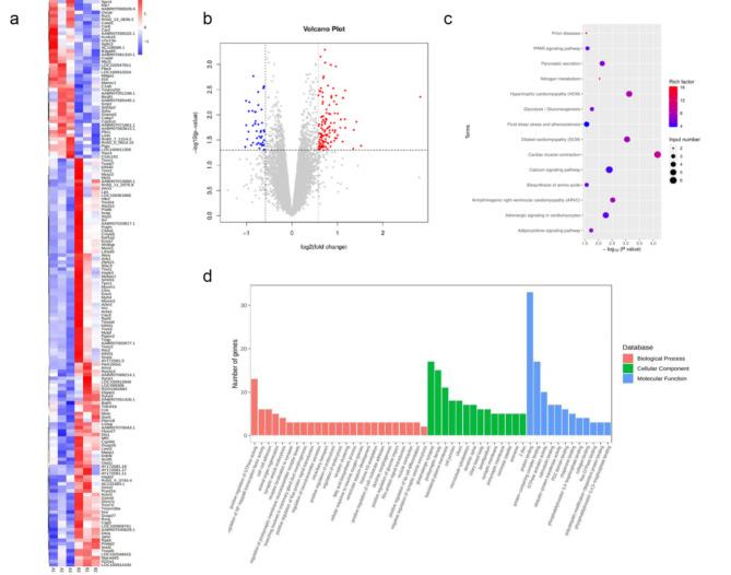
Meibomian gland dysfunction is a chronic ocular surface disease with a complex pathogenesis, whose main clinical manifestations are meibomian gland obstruction or/and lipid abnormalities. To explore the mechanism of MGD due to meibomian gland obstruction (MGO), we established a rat model of MGO by cauterizing the meibomian gland orifice. The morphology of the lid margins and meibomian gland orifices were visualized by slit lamp. The tear production of rats was measured by phenol red cotton thread, the tear film breakup time and corneal fluorescein staining scores of rats were detected under cobalt blue light of slit lamp. Changes in the histological structure of the meibomian gland (MG) were observed by HE staining, Oil Red O staining and immunofluorescence staining (collagen IV). RNA sequencing was used to detect differentially expressed genes in MGO and normal rats, which were validated by qPCR. In the MGO group after 4, 8, and 16 weeks, the meibomian gland orifices were closed, tear film break-up time decreased and corneal fluorescein staining score increased (p < 0.05). MG acini was smaller at 8-week and 16-week MGO rats in HE staining. Oil Red O staining showed less condensed staining in the 8- and 16-week MGO groups, while more condensed staining in the 4-week MGO group. Additionally, the basement membrane was destroyed in 16-week MGO group by immunofluorescence staining of collagen IV. Meanwhile, RNA sequencing and qPCR showed that lipid peroxidation (LPO), transient receptor potential vanilloid-3 (TRPV3) and genes in PPAR signaling pathway were differentially expressed in 16-week meibomian gland obstructive rats (p < 0.05). Consequently, meibomian gland obstruction model rats were established successfully with corneal damage and lower tear film stability. Meibomian gland obstruction is a causative factor of MGD, which led to abnormal histological structure in MG, differential expression of PPAR signaling pathway and TRPV3.

摘要

睑板腺功能障碍是一种慢性眼表疾病,其发病机制复杂,主要临床表现为睑板腺阻塞或/和脂质异常。为了探讨睑板腺阻塞(MGO)所致 MGD 的机制,我们通过烧灼睑板腺口建立了大鼠 MGO 模型。使用裂隙灯观察眼睑边缘和睑板腺口的形态。通过酚红棉线测量大鼠的泪液产生量,在裂隙灯钴蓝光下检测大鼠泪膜破裂时间和角膜荧光素染色评分。通过 HE 染色、油红 O 染色和免疫荧光染色(胶原 IV)观察睑板腺(MG)组织学结构的变化。使用 RNA 测序检测 MGO 和正常大鼠的差异表达基因,并通过 qPCR 进行验证。在 4、8 和 16 周后的 MGO 组中,睑板腺口闭合,泪膜破裂时间缩短,角膜荧光素染色评分增加(p<0.05)。HE 染色显示,8 周和 16 周 MGO 大鼠的 MG 腺泡更小。油红 O 染色显示,8 周和 16 周 MGO 组的染色较不浓缩,而 4 周 MGO 组的染色较浓缩。此外,胶原 IV 的免疫荧光染色显示,16 周 MGO 组的基底膜被破坏。同时,RNA 测序和 qPCR 显示,脂质过氧化(LPO)、瞬时受体电位香草酸 3(TRPV3)和 PPAR 信号通路中的基因在 16 周睑板腺阻塞大鼠中差异表达(p<0.05)。因此,成功建立了具有角膜损伤和较低泪膜稳定性的睑板腺阻塞模型大鼠。睑板腺阻塞是 MGD 的一个致病因素,导致 MG 组织学结构异常、PPAR 信号通路和 TRPV3 差异表达。

https://cdn.ncbi.nlm.nih.gov/pmc/blobs/63e6/11499931/96d32bc41048/41598_2024_73682_Fig1_HTML.jpg

文献AI研究员

20分钟写一篇综述,助力文献阅读效率提升50倍。

立即体验

用中文搜PubMed

大模型驱动的PubMed中文搜索引擎

马上搜索

文档翻译

学术文献翻译模型,支持多种主流文档格式。

立即体验