Suppr超能文献

探索人工甜味剂对代谢健康的长期影响。

Exploring the Long-Term Effect of Artificial Sweeteners on Metabolic Health.

作者信息

M Meenatchi, Vellapandian Chitra

机构信息

Department of Pharmacology, Sri Ramaswamy Memorial (SRM) College of Pharmacy, SRM Institute of Science and Technology, Kattankulathur, IND.

出版信息

Cureus. 2024 Sep 23;16(9):e70043. doi: 10.7759/cureus.70043. eCollection 2024 Sep.

Abstract

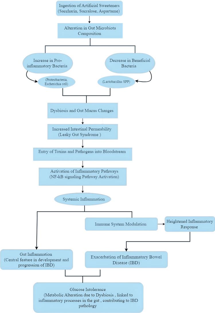
Artificial sweeteners (ASs) are widely used as low-calorie sugar substitutes for managing conditions like diabetes and obesity, but recent evidence suggests their health effects may be more complex than previously understood. High consumption has been associated with increased risks of metabolic disorders, cardiovascular diseases, certain cancers, and, somewhat paradoxically, weight gain, adverse pregnancy outcomes, and potential risks for individuals with low seizure thresholds. Studies, including the Women's Health Initiative, have linked artificially sweetened beverages to an elevated risk of stroke, coronary heart disease, and mortality, independent of established risk factors. Concerns extend to gut health, where ASs like saccharin have been linked to inflammatory bowel diseases, gut microbiota disruption, increased intestinal permeability, and dysbiosis, leading to metabolic disturbances such as impaired glucose tolerance, insulin resistance, and heightened systemic inflammation. These disruptions reduce the production of short-chain fatty acids crucial for insulin sensitivity, further contributing to the development of metabolic disorders like type 2 diabetes mellitus. Given these potential health risks, this review underscores the need for cautious use, informed consumer choices, and stringent regulatory oversight, while emphasizing the necessity for further research to elucidate long-term health effects and develop strategies to mitigate these risks.

摘要

人工甜味剂(ASs)作为低热量糖替代品被广泛用于控制糖尿病和肥胖症等病症,但最近的证据表明,它们对健康的影响可能比之前所理解的更为复杂。大量食用人工甜味剂与代谢紊乱、心血管疾病、某些癌症风险增加有关,而且有些自相矛盾的是,还与体重增加、不良妊娠结局以及癫痫阈值低的个体的潜在风险有关。包括妇女健康倡议组织在内的研究表明,人工甜味饮料与中风、冠心病和死亡风险升高有关,与既定风险因素无关。人们的担忧还延伸到肠道健康,像糖精这样的人工甜味剂与炎症性肠病、肠道微生物群破坏、肠道通透性增加和生态失调有关,进而导致代谢紊乱,如葡萄糖耐量受损、胰岛素抵抗和全身炎症加剧。这些干扰会减少对胰岛素敏感性至关重要的短链脂肪酸的产生,进一步促使2型糖尿病等代谢紊乱的发展。鉴于这些潜在的健康风险,本综述强调谨慎使用、消费者做出明智选择以及严格监管的必要性,同时强调进一步研究以阐明长期健康影响并制定减轻这些风险的策略的必要性。

https://cdn.ncbi.nlm.nih.gov/pmc/blobs/5deb/11501561/169279c357ea/cureus-0016-00000070043-i01.jpg

文献AI研究员

20分钟写一篇综述,助力文献阅读效率提升50倍。

立即体验

用中文搜PubMed

大模型驱动的PubMed中文搜索引擎

马上搜索

文档翻译

学术文献翻译模型,支持多种主流文档格式。

立即体验