Suppr超能文献

全转录组分析揭示了针对感染的潜在ceRNA调控机制。

Whole-Transcriptome Analysis Reveals Potential CeRNA Regulatory Mechanism in against Infection.

作者信息

Xia Yuqing, Yu Xiaoqing, Yuan Zhen, Yang Yi, Liu Ying

机构信息

Key Laboratory of Environment Controlled Aquaculture, Dalian Ocean University, Ministry of Education, 52 Heishijiao Street, Dalian 116023, China.

College of Fisheries and Life Science, Dalian Ocean University, 52 Heishijiao Street, Dalian 116023, China.

出版信息

Biology (Basel). 2024 Oct 1;13(10):788. doi: 10.3390/biology13100788.

Abstract

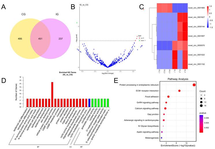
() is a proto-ciliate parasite that infects marine fishes, including the cultured species (), causing disease and potential mortality. In host organisms, infection by parasites triggers an immune response that is modulated by regulatory elements including proteins and non-coding RNAs. In this study, the whole transcriptome RNA sequencing of gill tissue before and after infection with was performed to reveal the competitive endogenous RNA (ceRNA) regulatory network. Histomorphology revealed gill segment swelling and parasitic invasion in the infected group. The analysis identified 18 differentially expressed miRNAs (DEMs), 214 lncRNAs (DELs), 2501 genes (DEGs), and 7 circRNAs (DECs) in the infected group. Gene Ontology (GO) enrichment analysis revealed that these genes were notably enriched in the Wnt signaling pathway and mTOR signaling pathway. The co-expression networks (lncRNA/circRNA-miRNA-mRNA) were constructed based on correlation analysis of the differentially expressed RNAs. Further analysis suggested that the LOC105418663-circ_0000361-fru-miR-204a- ceRNA axis was potentially involved in the regulation of immune responses against infection. Finally, the expression levels of DEG, DEL, and DEM were validated. This study reveals the regulatory mechanism of a candidate ceRNA network, providing insights into the potential mechanism of ' infection with .

摘要

()是一种原生纤毛虫寄生虫,可感染包括养殖品种()在内的海洋鱼类,导致疾病和潜在死亡。在宿主生物中,寄生虫感染会触发由包括蛋白质和非编码RNA在内的调节元件调节的免疫反应。在本研究中,对感染前后的鳃组织进行了全转录组RNA测序,以揭示竞争性内源RNA(ceRNA)调控网络。组织形态学显示感染组鳃段肿胀和寄生虫侵袭。分析确定感染组中有18个差异表达的miRNA(DEM)、214个lncRNA(DEL)、2501个基因(DEG)和7个环状RNA(DEC)。基因本体(GO)富集分析表明,这些基因在Wnt信号通路和mTOR信号通路中显著富集。基于差异表达RNA的相关性分析构建了共表达网络(lncRNA/circRNA-miRNA-mRNA)。进一步分析表明,LOC105418663-circ_0000361-fru-miR-204a-ceRNA轴可能参与了对感染的免疫反应调节。最后,对DEG、DEL和DEM的表达水平进行了验证。本研究揭示了候选ceRNA网络的调控机制,为感染的潜在机制提供了见解。

https://cdn.ncbi.nlm.nih.gov/pmc/blobs/e219/11504436/7bf185de6aa9/biology-13-00788-g001.jpg

文献AI研究员

20分钟写一篇综述,助力文献阅读效率提升50倍。

立即体验

用中文搜PubMed

大模型驱动的PubMed中文搜索引擎

马上搜索

文档翻译

学术文献翻译模型,支持多种主流文档格式。

立即体验