Suppr超能文献

运动通过鸢尾素/TLR4/MyD88/NF-κB介导的神经炎症途径促进2型糖尿病小鼠海马神经发生。

Exercise Promotes Hippocampal Neurogenesis in T2DM Mice via Irisin/TLR4/MyD88/NF-κB-Mediated Neuroinflammation Pathway.

作者信息

Xu Haocheng, Tian Xin, Wang Yuanxin, Lin Junjie, Zhu Baishu, Zhao Chen, Wang Bin, Zhang Xin, Sun Yu, Li Nan, Sun Xun, Zeng Fanxi, Li Mingzhi, Ya Xiquan, Zhao Renqing

机构信息

College of Physical Education, Yangzhou University, Yangzhou 225127, China.

出版信息

Biology (Basel). 2024 Oct 10;13(10):809. doi: 10.3390/biology13100809.

Abstract

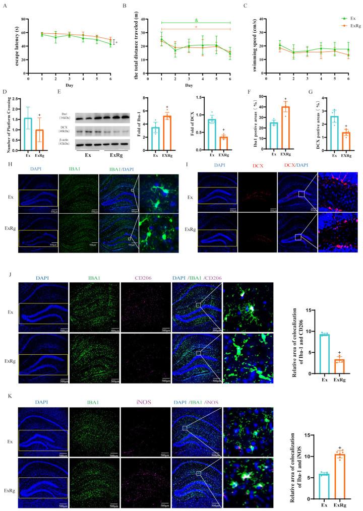
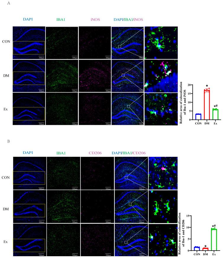
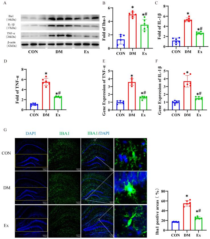
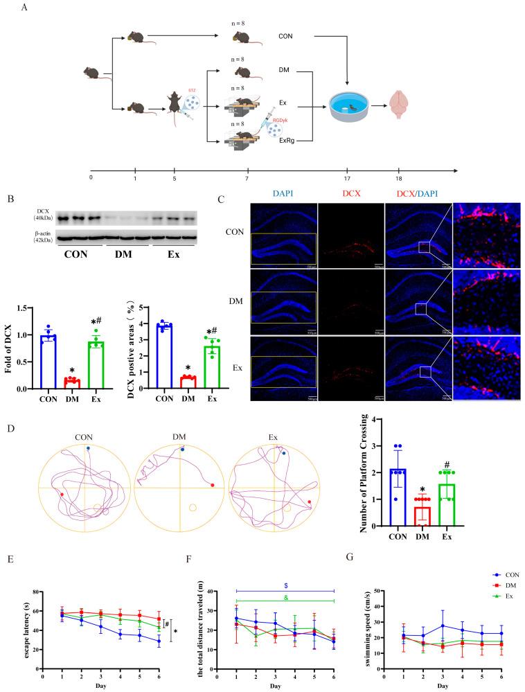
Neuroinflammation is a major feature of type 2 diabetic mellitus (T2DM), adversely affecting hippocampal neurogenesis. However, the precise mechanism is not fully understood, and therapeutic approaches are currently lacking. Therefore, we determined the effects of exercise on neuroinflammation and hippocampal neurogenesis in T2DM mice, with a specific focus on understanding the role of the irisin and related cascade pathways in modulating the beneficial effects of exercise in these processes. Ten-week exercise significantly decreased T2DM-induced inflammation levels and markedly promoted hippocampal neurogenesis and memory function. However, these positive effects were reversed by 10 weeks of treatment with cyclo RGDyk, an inhibitor of irisin receptor signaling. Additionally, exercise helped reduce the M1 phenotype polarization of hippocampal microglia in diabetic mice; this effect could be reversed with cyclo RGDyk treatment. Moreover, exercise markedly increased the levels of fibronectin type III domain-containing protein 5 (FNDC5)/irisin protein while decreasing the expression of Toll-like receptor 4 (TLR4), myeloid differential protein-88 (MyD88), and nuclear factor kappa-B (NF-κB) in the hippocampus of T2DM mice. However, blocking irisin receptor signaling counteracted the down-regulation of TLR4/MyD88/NF-κB in diabetic mice undergoing exercise intervention. Conclusively, exercise appears to be effective in reducing neuroinflammation and enhancing hippocampal neurogenesis and memory in diabetes mice. The positive effects are involved in the participation of the irisin/TLR4/MyD88/NF-κB signaling pathway, highlighting the potential of exercise in the management of diabetic-induced cognitive decline.

摘要

神经炎症是2型糖尿病(T2DM)的一个主要特征,对海马神经发生产生不利影响。然而,确切机制尚未完全明确,目前也缺乏治疗方法。因此,我们确定了运动对T2DM小鼠神经炎症和海马神经发生的影响,特别关注鸢尾素及相关级联途径在调节运动对这些过程的有益作用中的作用。为期十周的运动显著降低了T2DM诱导的炎症水平,并明显促进了海马神经发生和记忆功能。然而,用鸢尾素受体信号抑制剂环RGDyk治疗10周后,这些积极作用被逆转。此外,运动有助于减少糖尿病小鼠海马小胶质细胞的M1表型极化;这种作用可通过环RGDyk治疗逆转。此外,运动显著增加了T2DM小鼠海马中含III型纤连蛋白结构域蛋白5(FNDC5)/鸢尾素蛋白的水平,同时降低了Toll样受体4(TLR4)、髓样分化蛋白88(MyD88)和核因子κB(NF-κB)的表达。然而,阻断鸢尾素受体信号抵消了运动干预的糖尿病小鼠中TLR4/MyD88/NF-κB的下调。总之,运动似乎对减轻糖尿病小鼠的神经炎症、增强海马神经发生和记忆有效。这些积极作用涉及鸢尾素/TLR4/MyD88/NF-κB信号通路的参与,突出了运动在管理糖尿病诱导的认知衰退方面的潜力。

https://cdn.ncbi.nlm.nih.gov/pmc/blobs/c1e7/11504848/79c8e63f8e3a/biology-13-00809-g001.jpg

文献AI研究员

20分钟写一篇综述,助力文献阅读效率提升50倍。

立即体验

用中文搜PubMed

大模型驱动的PubMed中文搜索引擎

马上搜索

文档翻译

学术文献翻译模型,支持多种主流文档格式。

立即体验