Suppr超能文献

揭示不同年龄和衰老阶段猪粪便的代谢轨迹。

Unveiling the Metabolic Trajectory of Pig Feces Across Different Ages and Senescence.

作者信息

Qiao Chuanmin, Liu Chengzhong, Ding Ruipei, Wang Shumei, He Maozhang

机构信息

Hainan Provincial Key Laboratory of Tropical Animal Breeding and Disease Research, Institute of Animal Science and Veterinary Medicine, Hainan Academy of Agricultural Sciences, Haikou 571199, China.

School of Basic Medical Sciences, Anhui Medical University, Hefei 230032, China.

出版信息

Metabolites. 2024 Oct 17;14(10):558. doi: 10.3390/metabo14100558.

Abstract

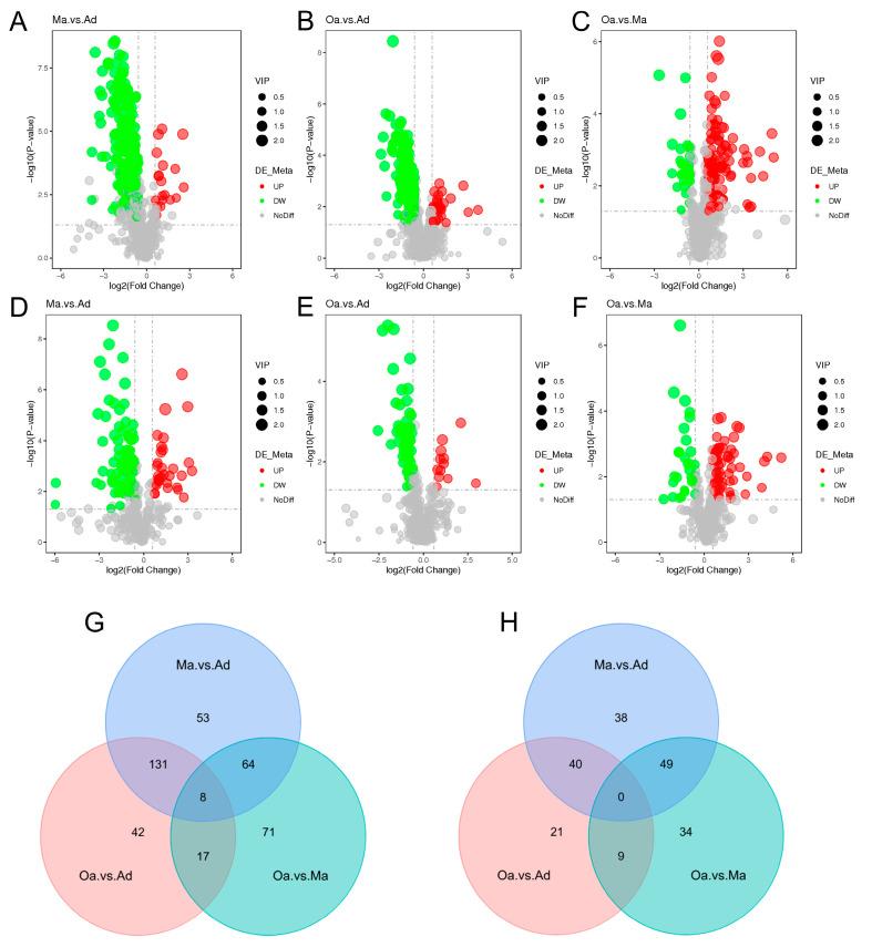
Porcine models are increasingly recognized for their similarities to humans and have been utilized in disease modeling and organ grafting research. While extensive metabolomics studies have been conducted in swine, primarily focusing on conventional cohorts or specific animal models, the composition and functions of fecal metabolites in pigs across different age groups-particularly in the elderly-remain inadequately understood. In this study, an untargeted metabolomics approach was employed to analyze the fecal metabolomes of pigs at three distinct age stages: young (one year), middle-aged (four years), and elderly (eight years). The objective was to elucidate age-associated changes in metabolite composition and functionality under standardized rearing conditions. The untargeted metabolomic analysis revealed a diverse array of age-related metabolites. Notably, L-methionine sulfoxide levels were found to increase with age, whereas cytidine-5-monophosphate levels exhibited a gradual decline throughout the aging process. These metabolites demonstrated alterations across various biological pathways, including energy metabolism, pyrimidine metabolism, lipid metabolism, and amino acid metabolism. Collectively, the identified key metabolites, such as L-methionine sulfoxide and Cholecalciferol, may serve as potential biomarkers of senescence, providing valuable insights into the mechanistic understanding of aging in pigs.

摘要

猪模型因其与人类的相似性而越来越受到认可,并已被用于疾病建模和器官移植研究。虽然已经在猪身上进行了广泛的代谢组学研究,主要集中在传统队列或特定动物模型上,但不同年龄组猪的粪便代谢物的组成和功能,尤其是老年猪,仍未得到充分了解。在这项研究中,采用非靶向代谢组学方法分析了三个不同年龄阶段猪的粪便代谢组:幼年(1岁)、中年(4岁)和老年(8岁)。目的是阐明在标准化饲养条件下代谢物组成和功能与年龄相关的变化。非靶向代谢组学分析揭示了一系列与年龄相关的代谢物。值得注意的是,发现L-蛋氨酸亚砜水平随年龄增长而增加,而5'-磷酸胞苷水平在整个衰老过程中逐渐下降。这些代谢物在各种生物途径中表现出变化,包括能量代谢、嘧啶代谢、脂质代谢和氨基酸代谢。总体而言,所确定的关键代谢物,如L-蛋氨酸亚砜和胆钙化醇,可能作为衰老的潜在生物标志物,为深入了解猪衰老的机制提供有价值的见解。

https://cdn.ncbi.nlm.nih.gov/pmc/blobs/b80e/11509300/6b41a8d54498/metabolites-14-00558-g001.jpg

文献AI研究员

20分钟写一篇综述,助力文献阅读效率提升50倍。

立即体验

用中文搜PubMed

大模型驱动的PubMed中文搜索引擎

马上搜索

文档翻译

学术文献翻译模型,支持多种主流文档格式。

立即体验