Suppr超能文献

疟原虫的一种保守核蛋白对肝脏晚期发育至关重要。

A conserved Plasmodium nuclear protein is critical for late liver stage development.

机构信息

Center for Global Infectious Disease Research, Seattle Children's Research Institute, Seattle, WA, USA.

Department of Laboratory Medicine and Pathology, University of Washington, Seattle, WA, USA.

出版信息

Commun Biol. 2024 Oct 25;7(1):1387. doi: 10.1038/s42003-024-07063-y.

Abstract

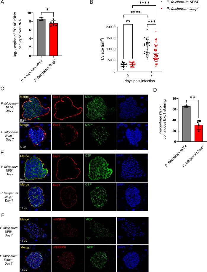
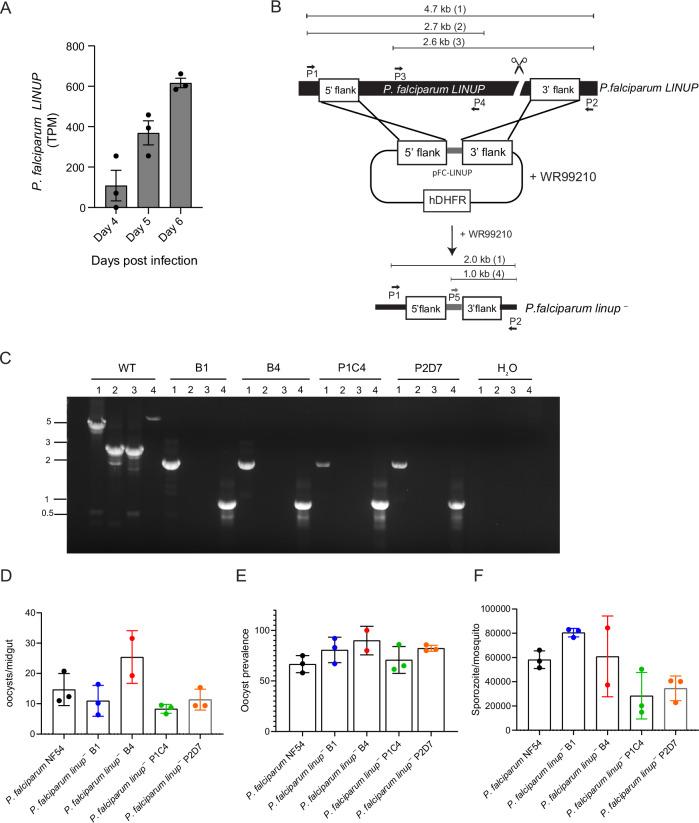
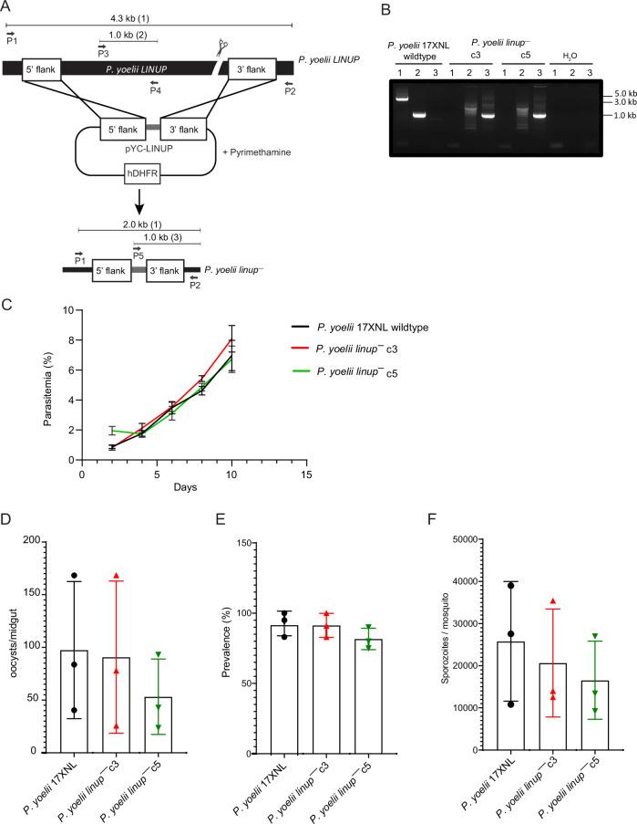
Malaria, caused by Plasmodium parasites, imposes a significant health burden and live-attenuated parasites are being pursued as vaccines. Here, we report on the creation of a genetically attenuated parasite by the deletion of Plasmodium LINUP, encoding a liver stage nuclear protein. In the rodent parasite Plasmodium yoelii, LINUP expression was restricted to liver stage nuclei after the onset of liver stage schizogony. Compared to wildtype P. yoelii, P. yoelii LINUP gene deletion parasites (linup) exhibited no phenotype in blood stages and mosquito stages but suffered developmental arrest late in liver stage schizogony with a pronounced defect in exo-erythrocytic merozoite formation. This defect caused severe attenuation of the liver stage-to-blood stage transition and immunization of mice with linup parasites conferred robust protection against infectious sporozoite challenge. LINUP gene deletion in the human parasite Plasmodium falciparum also caused a severe defect in late liver stage differentiation. Importantly, P. falciparum linup liver stages completely failed to transition from the liver stage to a viable blood stage infection in a humanized mouse model. These results suggest that P. falciparum LINUP is an ideal target for late liver stage attenuation that can be incorporated into a late liver stage-arresting replication competent whole parasite vaccine.

摘要

疟疾是由疟原虫引起的,对健康造成了重大负担,减毒寄生虫正被作为疫苗进行研究。在这里,我们报告了一种通过缺失疟原虫 LINUP 基因来创建遗传减毒寄生虫的方法,该基因编码一种肝脏阶段核蛋白。在啮齿动物寄生虫疟原虫 yoelii 中,LINUP 的表达在肝脏阶段裂殖开始后仅限于肝脏阶段细胞核。与野生型 P. yoelii 相比,P. yoelii LINUP 基因缺失寄生虫(linup)在血液阶段和蚊子阶段没有表现出表型,但在肝脏阶段裂殖晚期发育停滞,在外红细胞期裂殖子形成方面存在明显缺陷。这种缺陷导致肝脏阶段到血液阶段的过渡严重减弱,用 linup 寄生虫免疫小鼠可对传染性子孢子挑战产生强大的保护作用。人类寄生虫疟原虫 falciparum 中的 LINUP 基因缺失也导致晚期肝脏阶段分化严重缺陷。重要的是,在人源化小鼠模型中,P. falciparum linup 肝脏阶段完全无法从肝脏阶段过渡到可行的血液阶段感染。这些结果表明,P. falciparum LINUP 是晚期肝脏阶段衰减的理想靶点,可以被整合到一种晚期肝脏阶段抑制复制的完整寄生虫疫苗中。

https://cdn.ncbi.nlm.nih.gov/pmc/blobs/61cf/11511937/5a1489f87c76/42003_2024_7063_Fig1_HTML.jpg

文献AI研究员

20分钟写一篇综述,助力文献阅读效率提升50倍。

立即体验

用中文搜PubMed

大模型驱动的PubMed中文搜索引擎

马上搜索

文档翻译

学术文献翻译模型,支持多种主流文档格式。

立即体验